-
Recently Browsing 0 members
- No registered users viewing this page.
-
Клубы
-
Радиорынок
Public Club
-
Мастерская
Open Club · 11 members
-
Кружкин Дом
Open Club · 31 members
-
ROCK-N-ROLL FOREVER!
Open Club · 9 members
-
MASTER TUBER
Open Club · 7 members
-
Hi-end по-русски
Open Club · 62 members
-
Излишки тумбочки
Public Club
-
Радиолюбительские технологии
Open Club · 9 members
-
Магазин Иван Иваныча
Public Club
-
Джаз от SJ
Open Club · 24 members
-
Тестовый клуб
Open Club · 19 members
-
БАЛАНС
Read Only Club · 1 member
-
-
Сообщения
-
Всех приветствую,в продаже всем известные отличные лампы ГМ70 с медным анодом 🔥Все лампы абсолютно новые в заодских коробках-все 1981г-в одной коробке с синими штампами,в другой с зелеными🔥 Продажа от 2шт Цена-8000р/шт В наличии 28шт Все оптом по 6500р/шт
-
By Владимир Перепелкин · Posted
Ну так нужно смотреть куда что ставить. У меня в ООС обычно С2-29 0,5 или 1 Вт. Поэтому я точно уверен что доминирующий вклад в искажения вносит собственно усилитель, а не цепь ООС. -
"Одна я умная, в белом пальто стою красивая!" (С)Валерия Новодворская Осталось выяснить, причем здесь НАП250, который Перепелкин разобрал практически сразу. P.S. "Значения резисторов составили 10 Ком для Rin и 3,09 Ком для Rf. Оказалось, что величина колебания напряжения на smt-компоненте является результатом процесса генерации искажений."(С)YA_перевод
-
By Владимир Перепелкин · Posted
Алексей, уровень знаний такой, что даже для радиокружка не тянет. Но мнение свое имеет. -
И не только у каскада. У гидро и электроусилителя руля, антиблокировочной системы тормозов, системы поддержания курсовой устойчивости, системы регулирования цикловой подачи топлива в ДВС с замкнутой петлёй регулирования через датчик кислорода. Все хоть раз слышали про регуляторы ПИД (температуры или хоть чего) - это избыточно пафосное название всё тех же "костылей", без которых не обходится ни одна современная система автоматического регулирования.
-
By Владимир Перепелкин · Posted
Это не костыль, а правильно сформирования АЧХ с целью сохранения петлевого усиления и как следствие обеспечение высокой линейности и устойчивости. -
By Владимир Перепелкин · Posted
При использовании в СЛ-усилителе выходное напряжение ОУ несколько милливольт. Поэтому киловольты за микросекунду не нужны. ОУ используется как концентрат линейности и усиления. А с линейностью и усилением у К157УД2 как раз все очень хорошо. -
Вдохновившись движением вверх в ветке "Корректоры из страны ОЗ", подключил и... слушал сверчков. Какие-то они синтетические
-
Паспорт не помогает тому, кто не умеет читать: серым по жёлтому написано при частоте 5000 -10000 Гц. При максимальном выходном напряжении +-13 вольт и частоте 5 кГц сигнал изменяется со скоростью 0,4 В/мкс. Не микросхема ограничивает скорость нарастания, а сам поданный сигнал не изменяется быстрее.
-
Я гляжу - импульсник без фильтров что на сетевом вводе что на выходе - непорядок-с. Как минимум синфазные дроссели в каждое напряжение, пленочные конденсаторы, металлический экран между корректором и сетевой частью вплотную к импульснику, его корпус изолировать от корпуса корректора, может, соединить через 1-10 Ом. Это для начала. Сергей Юрьевич, на работе я лет 20 назад разработал, сертифицировал и мы лет 10 выпускали импульсники для наших приборов - не надо их использовать для слаботочки, подавление их шума займет гораздо больше усилий и времени чем требуется для очень хорошего линейного БП, оставьте время для музыки.
-
Скоро Владимир и паспорту ответит , что советские 157уд2 обмеры далеки от реальности . https://www.radio-komplekt.ru/im/labels2/к157уд2.pdf Собственно , меня данные даташит и смутили . На фоне радикально лучших у тех же к544уд2 .
-
By Владимир Перепелкин · Posted
Вы Михаил в мракобесии погрязли. Это я вам соболезную. Не заходите в эту ветку чтобы не получать тяжелую моральную травму. Вы лучше лампу сделайте которую можно в панельку закручивать. А потом разведите дискуссию у какой лампы будет правильнее звук - с левой резьбой на цоколе или с правой. -
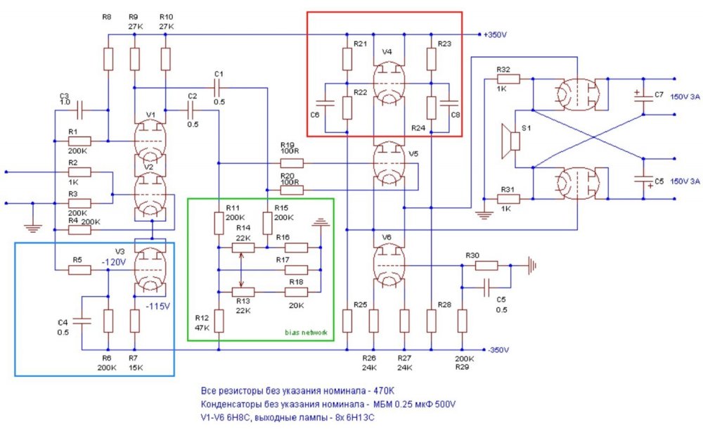
По настроению делаю подходы к проекту на 21LR8. Нарезанная резьба на скобы для крепления трансформатора получилась не очень по качеству, видимо сталь для этого дела не подходящая. Сначала предполагал закрепить гайками, но понял что будет слабовато. Отрезал из длинных стоичек с резьбой 10мм и ими закрепил транс. Получилось крепко. На гайки-стойки крепится панелька с накальным трансформатором из 2мм гетинакса. Сначала хотел сделать из 1,5 мм фольгированного стеклотекстолита, но подумал что хлипковато будет, да и жаба душит на это тратить фол.стеклотекстолит. Сделал отдельно платку выпрямителя анодного и подпор постоянкой накала. Панельки для ламп китайские, очень хорошо подходят для 6LR8 с их тонкими ножками. Крепятся к панели на площадках, а площадки будут приподняты над деревянной панелью через шайбы. И вентиляция некая и передача тепла меньше. Чуть застопорилось, хотел два дросселька намотать сюда на железе от телевизионных твк или твз, кинулся, а они оказывается у меня все закончились. Есть один побольше размер, но хочется два отдельных по каналам. Пока ищу.
-
-
Forum Statistics
-
Total Topics10.3k
-
Total Posts110.1k
-

Recommended Posts
Join the conversation
You can post now and register later. If you have an account, sign in now to post with your account.
Note: Your post will require moderator approval before it will be visible.