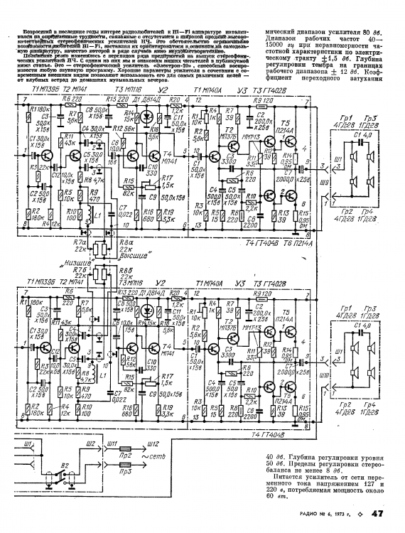
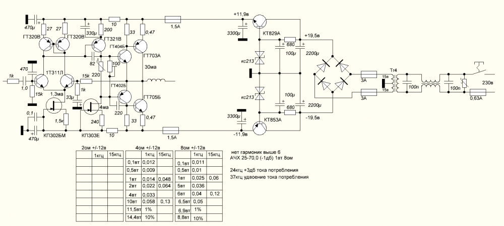
Усилители на германиевых транзисторах
-
Recently Browsing 0 members
- No registered users viewing this page.
-
Клубы
-
Радиорынок
Public Club
-
ROCK-N-ROLL FOREVER!
Open Club · 9 members
-
Кружкин Дом
Open Club · 31 members
-
MASTER TUBER
Open Club · 5 members
-
Hi-end по-русски
Open Club · 59 members
-
Излишки тумбочки
Public Club
-
Радиолюбительские технологии
Open Club · 8 members
-
Магазин Иван Иваныча
Public Club
-
Джаз от SJ
Open Club · 24 members
-
Тестовый клуб
Open Club · 19 members
-
БАЛАНС
Read Only Club · 1 member
-
-
Сообщения
-
By Владимир Перепелкин · Posted
Многие усилители для оценки звучания даже в симулятор подгружать не надо. Достаточно на схему поглядеть. Косяки, они сразу все видны. -
Подтвержу, что мини-парус на КТ808 по звучанию очень хорош. Особенно если сравнивать со старыми советскими усилителями на таких транзисторах.
-
Значит он его собирал , это ему запретить не могу ))) . Собран и работает вариант на тройке Локанти у моего друга из Питера . Он ещё попросил сделать вариант для Брига на кт808 взамен Парусу на кт808 . У него весьма очень не бедный родственник тоже хочет заказать вариант на биполярах в заводском корпусе . В Питере макетятся варианты в первую очередь для апгрейда советского винтажа . Я лично года 3 или 4 назад собрал и слушал только макет самой первой версии с 544уд2 к.г. примерно 0.005 % 20 кгц на S-90b . Наверное если будет здесь интерес к схеме то сделаю отдельную тему чтоб Володе Перепёлкину тут не мусорить
-
Таймер задержки включения предназначен для автоматического включения УНЧ. Выполнен на двухсторонней печатной плате толщиной 1,5мм размером 32мм*80мм. Время задержки 2,5-5с-10с-20с-40с задается перестановкой джампера на плате. Есть 2 варианта исполнения таймера: - ТЗВ-1 с питанием от сети ≈230В для работы в качестве софтстарта в транзисторном усилителе для ограничения пускового тока при зарядке конденсаторов фильтра большой емкости; - ТЗВ-2 с питанием от напряжения ≈6,3В для работы в ламповом усилителе для задержки подачи анодного напряжения. Легко и быстро устанавливаются в усилитель. Возможны применения для других целей. Подробное описание прилагается. На фото внешний вид таймеров ТЗВ-1 (два слева) и ТЗВ-2 (два справа). Цена платы 1000р/шт. Самовывоз или отправлю почтой по предоплате за счет заказчика. Нахожусь в Долгопрудном. С уважением, Владимир Таймер ТЗВ_ТО_V1.pdf
-
Как понятно из текста, Владимир собирал старую версию и про нее говорил
-
Странно , а Владимир тут писал о их шикарном звучании , что переиграют любой ламповик . Как он это утверждал тогда ? Не понимаю...
-
Всех приветствую,на форуме размещаю объявление впервые,но есть рейтинг на многих других площадках+возможна передача в Мск из рук в руки по договоренности В продаже довольно редкие и широко известные всем аудиофилам и просто любителям лампового звука двойные триоды 6Н30П-ДР ✅Лампы все новые в упаковках с паспортами,в отличном состоянии ✅Лампы всего из двух партий без разнобоя по годам и месяцам: 30ШТ 11.1985 и 30ШТ 07.1986 год 🔥Количество очень большое для такой редкой позиции,тем более учитывая года выпуска,это НЕ лампы 90х годов,это 6Н30П-ДР из середины 80х,когда за их качеством следили на высоком уровне🔥 !!Интересует продажа оптом от 10шт!! ✅Естественно предусмотрен обоснованный торг для реальных покупателей ✅Доставка по договоренности P.S:Если что-то нарушил при создании темы-прошу понять и простить,я только первый день на форуме
-
Вот актуальная на данный момент версия . Прошу заметить что выходной каскад имеет практически полную амплитуду напряжения на выходе хотя такие полевики отъедают примерно по +- 5 вольт от питания и это сильно раньше огорчало .Тут этот косяк вылечен ! ОСА 8055 PISX.zip
-
Нет пока . На данный момент два хороших человека рисуют разные версии плат усилителя . Он работает и с тройкой Локанти к примеру , к.г. 0.000007 % на 20 кгц 8 ом и 40 ватт если не ошибаюсь . Делаются не спешно варианты под заводские усилители .
-
-
Forum Statistics
-
Total Topics10.1k
-
Total Posts108.6k
-

Recommended Posts
Join the conversation
You can post now and register later. If you have an account, sign in now to post with your account.
Note: Your post will require moderator approval before it will be visible.