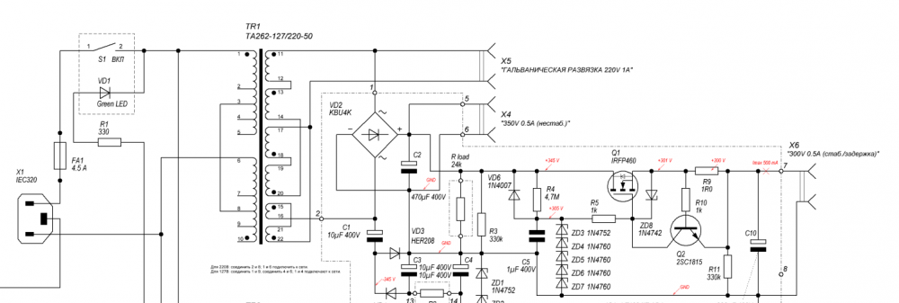
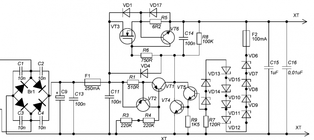
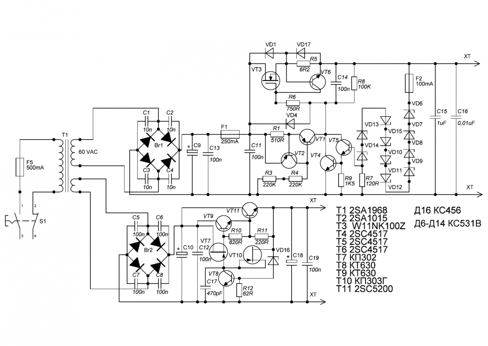
Стабилизация анодного питания лампового усилителя.
 
	
				
						
						
							By 
Кружка
							 in Про питание
						
						
					
					
						
    
          Share
    
    
					
					
                    
					
					
				
			- 
Recently Browsing 0 members- No registered users viewing this page.
 
- 
	Клубы- 
				
				Кружкин ДомOpen Club · 31 members 
- 
				
				ROCK-N-ROLL FOREVER!Open Club · 9 members 
- 
				
				РадиорынокPublic Club 
- 
				
				Излишки тумбочкиPublic Club 
- 
				
				Радиолюбительские технологииOpen Club · 8 members 
- 
				
				Hi-end по-русскиOpen Club · 56 members 
- 
				
				Магазин Иван ИванычаPublic Club 
- 
				
				Джаз от SJOpen Club · 23 members 
- 
				
				Тестовый клубOpen Club · 19 members 
- 
				
				БАЛАНСRead Only Club · 1 member 
 
- 
				
				
- 
	Сообщения- 
						
						Тогда всё сложнее, но есть примеры расчётов и 80х и 50х для бп, никогда не вдавался в подробности такого редкого фильтра, но опять же - после др стоит ёмкость. Вот на сопротивлениях без др, сколько угодно - а без ёмкостей - ни одного.
- 
						
						Печально читать ""аудиоабьюз "" Станислава , но тем не менее , всегда надо отдавать отчёт - в чём смысл то аудио"" сказки "" , её геном , если проще . Ведь клонирование всегда влечёт за собою известные проекции , в каких то схемотехнических , в материаловедении (слона то и не заметили ) -выбор материалов , их свойства , во временном (период истории ) периоде , когда вернуться назад во времени ...и создать легенду... , но так и надо сказать - невозможно , сделать римейки -кто , как умеет (индивидуально) , так это по мне уже давно надо в тему -рекламы и продаж. Имхо.
- 
						
						Максимально сокращаю входную ёмкость корректора. От головки до пентода без всяких экранов! Уровень внешних наводок приемлемый, на звучание влияние резко положительное! Результат нравится. Сейчас так при Rвх=69К:
- 
						
						Тоже сегодня прикупил такие корпуса , буду пробовать собирать. Благо можно глядя в оригинал собрать максимально похожий монтаж
- 
						
						By Colonel Burrous · Posted Решающее значение имеет время воздействия воды. Я замачиваю пластинку часов на 12 в мыльной воде, также, как бабы на руси, замачивали грязное бельё. Все заморские прибамбасы, гарантирующие мгновенное очищение пластинки-фэйк, мало того, химия рекомендуемая для очистки, вредна для материала пластинки.
- 
						
						По классике первой рассчитывается ёмкость в бп на 10% пульсаций, далее в сглаживающем фильтре C-L-C второй берётся такая же ёмкость, как первая и в зависимости от нужного сглаживания пульсаций на выходе рассчитывается дроссель. Если L помножить на С более 200, добавляется второе звено и получаем C-L-C-L-C . Если мы о старых учебниках 50-60х, то именно такие расчёты там и есть в качестве примера.
- 
						
						Довольно дорогой аппарат, я со своей скромной коллекцией винила такую сумму жаба задушит тратить (да и было бы чего тратить...) Видимо у Вас коллекция сильная, для редких винилов в самый раз. Жижа для 500 винилов недорого стоит. Описание; L'Art du Son - это концентрат для влажной очистки пластинок. Он работает как для виниловых, так и для шеллаковых пластинок. В отличие практически от всех других жидкостей, L'Art du Son обходится без алкоголя, а также эмульгаторов и консервантов. Это благо для записей, но сталкивает пользователей с взвешенными частицами в концентрате и в готовом чистящем растворе. Они растворяются при встряхивании и совершенно безвредны. L'Art du Son биоразлагаем и подходит для аллергиков. Флакон содержит достаточно концентрата примерно на 500 записей. Смешайте для использования в соотношении 1:50 с дистиллированной или деминерализованной водой. Мерный стаканчик заключен в футляр. Пожалуйста, держите готовую смесь темной и прохладной. Mobile Fidelity Record Brush лучше всего подходит для применения. ___________________ Почему выделил? Не раз читал, что обычная вода (дист. и т.д.) имеет такую молекулярную структуру, что не позволяет воде проникнуть в глубину дорожек винила, в отличие от того-же спирта. То есть мойка винила водой будет недостаточным орудием для 100% отмывания винила. Кто-то может аргументированно ответить? Лично особо не сравнивал - ВОДА-СПИРТ
- 
						
						Я использую вот такую машинку. https://www.onlyvinyl.ru/catalog/moyka-dlya-vinilovykh-plastinok/1403459 Очень удобно и быстро моет. Но использую достаточно редко, т.к. старюсь покупать винил, не требующий мойки. Фирменная жижа у меня закончилась, поэтому купил какой-то французский концентрат, подошёл хорошо, разницы с американским не заметил. Вот, нашёл жижу. https://www.onlyvinyl.ru/catalog/aksessuar-dlya-moyki-plastinok/67165 И вспомнил минус мойки - орёт как резаная.
- 
						
						Я брал на пробу вакуумную машинку с пылесосом........ Отдал обратно. Машинка была без фирменного моющего средства - громко шумела как пылесос, красиво выглядела , стоила 50 т.р. -почти как мой виниловый проигрыватель в то время...... Но пластинки не чистила.... Разницы между ней и антистатической карбоновой щеткой я и ещё два товарища не заметили. А эта мойка уделала ту машинку на раз два. Всё дело в фирменной химии. Химия хороша и машинка будет работать не важно на каком принципе. Нет химии или плохая химия - толку будет ноль.
- 
						
						п.с. Про мойку винила темы уже были, эта "заточена" именно про вакуумная машинка. Возможно, кто пользует, их слово будет более в тему.....
- 
						
						Да. Тоже пользую, правда - Кности , в ванной пластинка отмокает , жидкость разъедает грязь, фирменной пользую, но лучше изопр. спирт + капля фери, промывка щётками, промывка дист. водой - сушка, ну ест. новый антист. пакет, конверт, конверт в пакет. Всё. Для хранения отлично, слушаем не каждый день один и тот же винил, поэтому сохран прежде всего. К сожалению лучшего решения по мойке пока не открыл для себя....
 
- 
						
						
- 
Forum Statistics- 
				Total Topics9.6k
- 
				Total Posts102.4k
 
- 
				

 
			
		 
	
 
	
 
	
 
	
 
	
.cropped.jpg.ec7a2005015b0b602193d2aed2ca14e7.jpg) 
	
 
	
 
	
 
	
 
	
 
	 
	 
	 
	
Recommended Posts