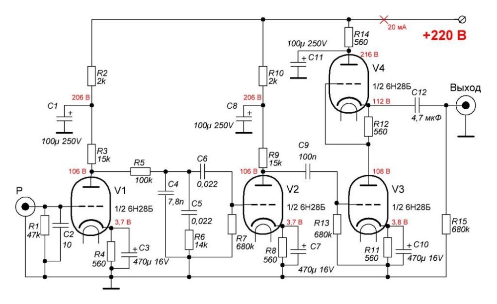
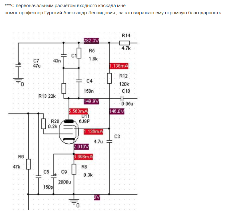
Согласование головки звукоснимателя с входной ёмкостью.
-
Recently Browsing 0 members
- No registered users viewing this page.
-
Клубы
-
Радиорынок
Public Club
-
Мастерская
Open Club · 11 members
-
ROCK-N-ROLL FOREVER!
Open Club · 9 members
-
Кружкин Дом
Open Club · 31 members
-
MASTER TUBER
Open Club · 7 members
-
Hi-end по-русски
Open Club · 62 members
-
Излишки тумбочки
Public Club
-
Радиолюбительские технологии
Open Club · 9 members
-
Магазин Иван Иваныча
Public Club
-
Джаз от SJ
Open Club · 24 members
-
Тестовый клуб
Open Club · 19 members
-
БАЛАНС
Read Only Club · 1 member
-
-
Сообщения
-
By Юрий собираю радиолампы. · Posted
Продам 6Б8 IX-66 с штампом [выпуск XII-1966 г.] - 17 штук. Vll-64 с штампом [выпуск XII-1966 г.] - 2 штуки. III.-64 - 1 штука, есть следы пыли. XI-64 с штампом [выпуск 1-1977 г.] - одна штука. XII.-53 с штампом [выпуск XII-1966 г.] - одна штука. В сумме 22 штуки, состояние не известно, вроде до этого были в хранении. Проверить нет возможности. Продаю оптом, цена за всë 2000 руб, + пересыл. Пересыл Почтой России. Упакую надëжно. -
Доброго дня. Дочка просит проигрыватель винила. Решил купить б/у в приличном состоянии с шеллом и головкой, в бюджете до 30000 руб. Зашел на авито, посмотрел на Denon, Victor, Sony, Pioner, JVC, Tehniks и понял, без помощи знающих тему людей не обойтись, куплю что-нибудь не то, что надо. Просьба, у кого найдется немного свободного времени скинуть сюда несколько ссылок с рекомендацией проигрывателя с ММ головкой.
-
Не люблю истории без конца, поэтому рассказываю. Наконец то собралось в кучу все необходимое для данного проекта, и получилось следующее. Собрался наконец бутерброд из отдельных комплектующих, и ЦАП на AK4493 для Raspberry Pi, в народном сленге шляпа, уселся на свое место. Для креплений используються неходовые стойки с резьбой 2.5мм, не сразу заметил, потерял время пока ехали на заказ. В качестве плеера сначала пробовал поставить популярный Volumio, но он со временем превратился в исключительно коммерческий продукт, с массой ограничений в бесплатной версии и недоступными репозитариями и плагинами из за санкций, хотя автор наш земляк. Поэтому основой стал менее известный, но не менее популярный MoodeAudio, существенно проще по функционалу, но значительно легче по размеру без потери основных нужных мне функций. Разобрался с настройками, заменил операционник на борту ЦАП, подключил напрямую к своему SE на 2А3, послушал, качество звука по мне достойное, неплохой источник получился для FLAC и DSD (до 128, 256 и 512 по умолчанию не поддерживаеться, но встречал решения, сам не пробовал, пока не нужно), забирает музыку по сети, с флешки или внешнего диска по USB, на борту с MicroSD. Управляеться с морды, точскрин запустил, по WiFi из любого браузера полное управление с компьютера в домашней сети, поддерживает для настройки и управления прямое HotSpot подключение по WiFi с телефона, планшета или ноутбука. А еще у него по умолчанию есть библиотека ссылок на Интернет Радио, некоторые станции доступны, есть вполне приличные для фоновой музыки, никто не мешает прописать свои. По питанию сделал замеры по потреблению. Получаеться необходимо два напряжения +5В и +12В, по +12В для питания монитора всего ничего 250мА, а вот комп жрет +5В до 1,2А, поэтому решил сделать внешнее питание линейным БП на +5В ампера на 2,5, а +12В для монитора импульным повышающим модулем, внутри место есть для него. При необходимости можно будет сделать кабель что бы запитать от повербанка для автономности. В общем немного оформить внешний вид, напечатать недостающую часть корпуса после модификации, по умолчанию он расчитан по высоте только для размешения Raspberry Pi без надстроек. Можно на самом деле использовать его без шляпы, он поддерживает внешние ЦАП с подключением через USB, но идея была собрать законченное устройство в одном корпусе. Как то так
-
Неплохой конденсатор, разве что свои 60А пульсаций на килогерцах не терпит. Выводы внутри неправильные. AVX лучше. Не менее тем имеет малое ESR, по сравнению с электролитом того же номинала и индуктивность => высокая добротность и (скорее всего) ударное возбуждение в выпрямителе (звон). Для фильтрации 50/100 Гц слишком дорогой. Есть такие же, 53 серии, но попроще. Отдайте любителям силовой электроники - пусть в инверторы ставят. Самое место.
-
By Katharina Richter · Posted
Изображения нормально не вставлялись. Исправила. -
By Katharina Richter · Posted
6Н7С уникальная в своём роде лампа. Но в плане усилителя низких частот её вроде бы никуда не воткнёшь. Для драйвера есть похожие или даже лучше лампы, и не надо жечь 0,85А ток в накал. Для её непосредственного применения - двухтактных выходных каскадов в классе B - большие искажения, пусть и большая выходная мощность. Но есть же SE! Самый лучший режим! Сама лампа то крайне линейная, в области высоких анодных токов и напряжений. Я решила взять чистый А класс. Естественно, поскольку мы делаем однотактный усилитель - то соединеняем триоды параллельно. Однако, если использовать какое либо отрицательное смещение, либо же нулевое - ток анода весьма мал. В связи с чем выходная мощность маленькая. К тому же возникают проблемы с искажением. Вариант нулевого смещения не так плох, но не такой уж маленький ток сетки приводит к эффекту сеточного автосмещения (максимальная выходная мощность не доходит даже 1 ватта, а смещение в результате получается в районе минус 5 вольт), если на входе стоит RC цепь. А она будет стоять, так как это наиболее простой вариант, в отличие от громоздкого и сложного в настройке двухполярного питания, или межкаскадного трансформатора, что требуется для связи выходного каскада на 6н7с с драйверов на катодном повторителе. Надо бы увеличить ток анода 6н7с и постараться уменьшить эффект ёмкостного смещения. Решение найдено! Кстати, вид конденсатор здесь важен. Хорошего качества линейный МБГЧ обеспечивает неискаженное звучание. Драйвер - суммарный каскад общий катод + общий анод на 6н1п. На выходе фактически катодный повторитель, который обеспечивает хороший запас тока и линейность. Небольшая местная оос (за счёт резистора в катоде 6н1п примерно равного 1/S) в первом входном усиливающем каскаде даёт некоторую линеаризацию характеристики. А вот дальше всё достаточно просто. Катод 6н7с на земле. RC цепь из конденсатора на 10мкф и 10к резистора дополняется ещё одним, ключевым (!), резистором в 36 кОм - параллельно межкаскадному конденсатору. Там образом устанавливается следующий режим. Резисторы 30к, 36к, 10к в цепи катодного повторителя и сеточной цепи 6н7с образуют достаточно сложную систему делителей по отношению к разным участкам схемы. Но главное - на сетке 6н7с образуется положительное смещение в 3,5В. Ток сетки составляет 3,5мА. Таким образом, значительно повышается ток анода 6н7с - до 53 мА, примерно. Это как раз то, что нам уже нужно! При максимальной выходной мощности - а на 4омах это 2,4Вт (!) суммарное смещение на сетке 6н7с становится примерно равным нулю, за счёт того, что создающееся напряжение (за счёт выпрямления сеточного тока на участке "диода" управляющая сетка-катод и соответствующего накопления заряда) на 10мкф всё же немного уменьшает положительное смещение. Там образом выходной каскад 6н7с работает в классе А2, с токами сетки в положительной полуволне. Это наиболее высоколинейный режим, фактически. Смотрите сами. Мне предлагали изначально резистор в 100к. Я же его уменьшила, ради тока анода 6н7с. В результате рассеиваемая мощность на анодах под 15вт! По 7,5вт на анод. Это хорошо. Ибо лампы всегда лучше раскрываются в звучании при превышении режимов. Поэтому ток и напряжение лучше всегда держать повыше, как это возможно. Обратите внимание как работает сеточный ток. И ещё обратите внимание на спектр гармоник - преобладают чётные! Это абсолютно маскирует уровень искажений. Звучание - чёткое, мягкое, чистое - проверено на практике. Завал на ВЧ отсутствует. На НЧ крайне незначителен и обусловлен не такими большими размерами и индуктивностью применённого выходного трансформатора (ТВЗ1-9 SE Light) Сравните с вариантом схемы, где отсутствует резистор параллельно разделительному конденсатору. Искажения на максимальной мощности значительно выше. А сама максимальная мощность, наоборот, ниже. Спектр гармоник хуже. Существует ещё вариант схемы В. Пронина, где работает смещение на основе обратного тока сетки. За счёт мегаомных резисторов в цепи сетки. Как всем понятно - даже не обсуждается. По параметрам она просто кошмарна, хоть и проста. Не знаю, имеет ли вообще какой-то смысл в её использовании. В результате - данный усилитель крайне хороший получился. Единственный недостаток, пожалуй, не такое низкое выходное сопротивление. За счёт того, что внутренне сопротивление 6н7с высоко. Но в звучании это не ощущается. На мой взгляд, это самая лучшая и гениальная идея, относительно необычного лампового усилителя. Высказывайте мнения и советы по поводу данного усилителя. Будет интересно. -
By Stan Marsh · Posted
Ничего себе "компактные"! -
Я наматывал на магнитопроводе от ОСМ -063, 20см^. Первичку, проводом 0,85 три секции по 372витка, и расположена между 4-мя секциями первички. вторичку, проводом 1,7мм 90 витков в 2 слоях. Всего 4 секции,6 слоев. Первая и последняя секции, по одиному слою по 45 витков, соеденены последовательно, и включены параллельно 3-й и 5-й секции. Трансы весят по 8кг.
-
-
Forum Statistics
-
Total Topics10.3k
-
Total Posts109.7k
-

Recommended Posts
Join the conversation
You can post now and register later. If you have an account, sign in now to post with your account.
Note: Your post will require moderator approval before it will be visible.