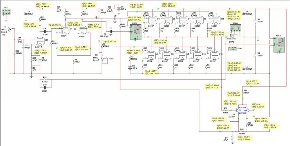
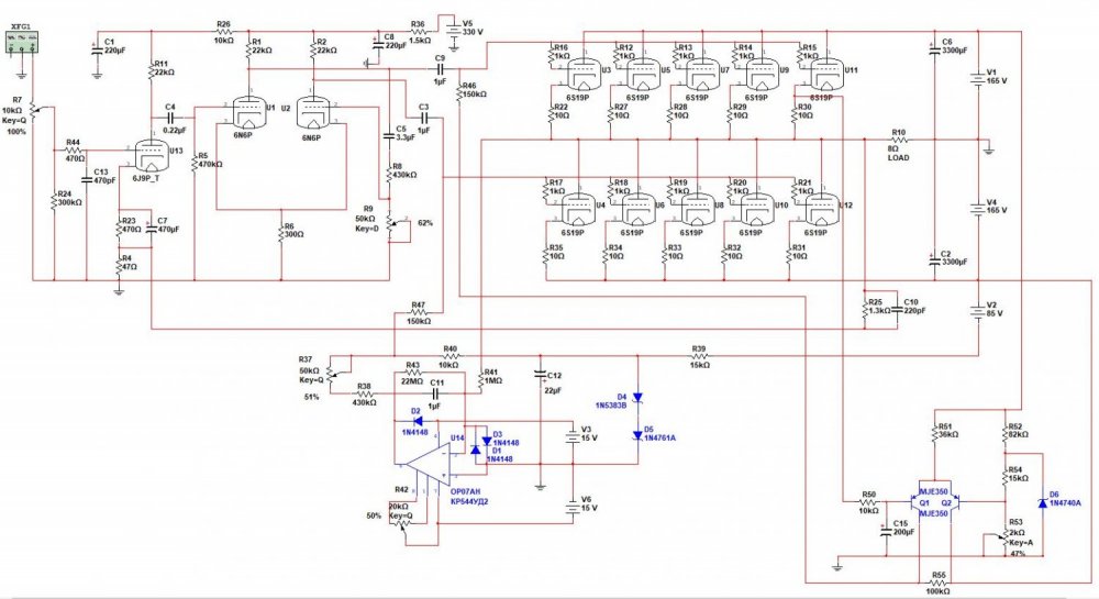
Без выходного трансформатора на 10 х 6с19п
-
Recently Browsing 0 members
- No registered users viewing this page.
-
Клубы
-
Радиорынок
Public Club
-
ROCK-N-ROLL FOREVER!
Open Club · 9 members
-
Кружкин Дом
Open Club · 31 members
-
MASTER TUBER
Open Club · 5 members
-
Hi-end по-русски
Open Club · 61 members
-
Излишки тумбочки
Public Club
-
Радиолюбительские технологии
Open Club · 8 members
-
Магазин Иван Иваныча
Public Club
-
Джаз от SJ
Open Club · 24 members
-
Тестовый клуб
Open Club · 19 members
-
БАЛАНС
Read Only Club · 1 member
-
-
Сообщения
-
А что, все только в рот должны смотреть? Я никаких "наездов" не вижу, каждый приводит свою аргументацию, только и всего. Доказать оппоненту обратное вполне под силу мастерам, мирно и с пояснениями. Должны же быть какие то точки соприкосновения, а сплошная "стенка на стенку".... _______________________________________________________ Ладно, насильно никого не примерить. Бесполезное дело.
-
С этим ни кто не спорит и Агеева я читал . Вопрос в том что если вы предлагаете конфигурацию ВК то и обоснуйте какую мощность с него можно снять при адекватной сложности и линейности , разговор не про кашу и что её маслом не испортишь .
-
Так вы вообще о мощности умолчали Откуда людям знать какие мысли у вас в голове ?
-
У нас нет такой функции, что бы дать права модератора на одну тему в разделе, но есть клубы, создав который создавший становится и админом и модератором клуба , при этом может ещё и других в клубе наделять такими же полномочиями на своё усмотрение. Администрация основного портала не вмешивается и не модерирует клуб, пока на нём всё происходит по основным правилам портала. Имеющие такие клубы могут это подтвердить. При этом "связь" с основным форумом не теряется, всё новое в клубах появляется в общей новостной ленте на главной странице. Так что всё в ваших руках в данном варианте. п.с. А вот что касаемо "неприкасаемых" - такого нет и никогда не будет, достаточно примера конца февраля, начала марта, что бы понять - есть вещи возможные, а есть невозможные по вполне ясным причинам. И в догонку - удаление участника, это вечный бан. У нас же участники отправляются или в читальню (без права комментирования" на некоторый срок, или, как в последнем случае в временный бан (без права посещения форума) на определённый срок. Так что в смысле: у нас всё в порядке.
-
By Васек Кукунин · Posted
Если вы хотите сохранить набранную линейность, то ВК должен хорошо буферизовать нагрузку от УН. На этом многие спотыкаются. Или вы не читали Агеева? Это же элементарный и общеизвестный его постулат. -
By Васек Кукунин · Posted
На видео не совсем понятно, зачем она оценивается и по каким критериям. И чего в итоге вы хотите добиться. Можно пояснить? -
Куда столько наваливать каскадов для 30 ватт выходных ? Если уж утверждаете то обосновывайте свои утверждения !
-
By Васек Кукунин · Posted
Оно частотнозависимо априори. А еще оно "нагрузкозависимо". Чем больше входное сопротивление тройки, тем меньше будет меняться петлевое и полоса от мощности и провалов импеданса. Поэтому ВК должен быть не просто тройка, а 1-1-2х2 или х3. -
На тех форумах например на Металическом ... есть такая функция ,, у Меня есть несколько тем и Я их веду , администрация наделяет модераторскими полномочиями в данных темах и сами не вмешиваются .... если действия наделённых не противоречат общим правилам форума ... У Меня таких тем было три .... сейчас 2 -е осталось , веду больше 10 лет ...а если точно то 15 лет...
-
В первом приближении оценивается форма "квадрата" и время выхода усилителя из режима ограничения выходного сигнала.
-
By Васек Кукунин · Posted
В контексте обсуждаемой схемотехники- это конкретный схемотип за авторством конкретного человека. И, видимо, один из первых так названных в отечественном инфополе по результатам измерений. -
В несколько раз это сколько? 3 мА что ли? Ты же мотаешь меньше, индуктивность падает у тебя, или? Попадутся в руки такие трансы, сам убедишься. Так у меня от сайта глаза на лоб полезли.... и я его не узнал, там половины инфы нет, фишинговый, или кто-то его взломал😁 .... "И Хасимото выпускает полных клонов-двойников силовиков Танго исо, а там тоже М6, написано...." Сравни у них РТ100 и РН100 у танго, PT160 и МS160, РТ 250 и МS250, другие. А дроссели можешь себе представить, мотанные на железе с 0,5 мм пластинами? Они продвинутые, двухкатушечные, кстати. Картинка вот, причём трансы небольшие у них, нет гигантских и размеры найти не проблема, может ослеп я от телефона, похоже на 0,5 мм железо? Имхо нет, но может и слепну уже....
-
-
Forum Statistics
-
Total Topics10.2k
-
Total Posts109.5k
-

Recommended Posts
Join the conversation
You can post now and register later. If you have an account, sign in now to post with your account.
Note: Your post will require moderator approval before it will be visible.