-
Recently Browsing 0 members
- No registered users viewing this page.
-
Клубы
-
Сверхлинейность
Open Club · 11 members
-
Радиорынок
Public Club
-
Кружкин Дом
Open Club · 31 members
-
ROCK-N-ROLL FOREVER!
Open Club · 9 members
-
Мастерская
Open Club · 11 members
-
Hi-end по-русски
Open Club · 64 members
-
MASTER TUBER
Open Club · 7 members
-
Излишки тумбочки
Public Club
-
Радиолюбительские технологии
Open Club · 9 members
-
Магазин Иван Иваныча
Public Club
-
Джаз от SJ
Open Club · 24 members
-
Тестовый клуб
Open Club · 19 members
-
-
Сообщения
-
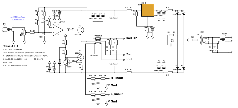
Вот тут схемку просили [url=https://ibb.co/QvTmTb8c][img]https://i.ibb.co/MktNt28h/image.jpg[/img][/url]
-
По поводу азимута, всё просто, тот же принцип, что и при настройке магнитофонных голов, но когда нет осцилла, можно настроить только с применением лииб ленты, по "биениям", где-то меняешь фазу, крутишь винт азимута, пока сигнал не исчезнет. И настройка с осциллографом описана подробно опять же в Дегрелле, но в конце книжки, антискейтинга, трэкабилити, на Шур придумали и с их же измерительными пластинками, сейчас много подходящих. Да, перегружаю я вас, похоже, у самого уже начинают шарики за ролики заходить🤣 Да не три там провода в тонарме идут, ну если у всех шеллов шуровских четыре контакта идёт, подумайте сами, это вам опять Русс3000 фотку с экранированными проводами показал, а вы нашли другую же! Я уже сам начинаю путаться, какие два прямых и два обратных, когда я вам только что показал обычный, фирменный, хороший провод от Чернова, где сигнальный проводник и экран, ну и один отдельный тонкий проводок для земли. Всё! Ха, ссылку то дать я и забыл, завтрак готовил, жена сегодня дома, выходной! Специальный, коаксиальный фонокабель: https://shop.tchernovaudio.com/catalog/special/product/special_coaxial_phono/#descript Посмотрите что на самом деле расположено на этой контактной площадке сначала, она над жёлтым диском находится и сверху над нею железный экран, потом дальше будем разбираться.
-
Не сходится. При 1 мкВ собственных шумов , от 0.7 В считая имеем около -120 дБ шума это не считая самого усиления в усилителе , сколько там , раз 20 , т е -16 дБ которые надо отнять еще. И даже без этого -140 дБ чем то намеренные , сомнительны. Хотя и - 120 отличный результат. И это в наилучшем случае.
-
Я так думаю, но не проверил разрегулировав антискейтинг, как влияет на настройку сигналов азимута. Уже 3 ночи было ,т,е если антискейтинг сбить, то он влияет на азимум в том плане, что гасит сигнал в одном канале и соответсвенно в другом канале куда прижалась игла сильней, сигнал будет больше. Я так думаю. Но это моя теория пока. Поэтому это замкнутый круг может быть при настройке азимута по фозгометру и не всегда верный. Или настроил азимут, бежишь настраивать по пластинке антискейтинг, настроил его, сбил сигнал равенства по азимуту, снова настраиваешь азимут и тд и тп. Потом про провода в старых проигрывателях, там два провода выходит с арма только. Сигнальный "прямой" правый и левый, а оплетка их же как бы "обратный" . В современных я как понимаю 5 проводов сплетены(?) . Т.е два прямых сигнальных, два обратных сигнальных, и один провод заземление чего?, шелла или арма не знаю. Прямой и обратный провод одного канала косичкой идут как я слышал. Т.е с арма выходят две косички L и R и один провод земля. На клемной площадке 5 точек ? Пока, я так думаю - проблема в старых проигрывателях для установки МС, что обратный сигнал с головки идет оплеткой, оплетка уже заземлеятся на шасси проигрывателя. На контактной площадочке проигрывателя получается три контакта: правый канал-земля-левый канал. И к этой площадочке припаен провод уже, типа стерео. Так же ему 50..60 лет и в нем два сигнальных как левый правый и оплетка земля обвивает эти два сигнальных провода.
-
By Владимир Перепелкин · Posted
Собственные шумы резисторов пренебрежимо малы по сравнению с шумами и искажениями вносимыми транзисторами из которых состоит усилитель. Так что о них можно особо не беспокоиться. А всю энергию использовать в мирных целях (посвятить набору петлевого усиления и правильной коррекции схемы). -
Если это правда (а я лично думаю, что нет), то оттуда надо срочно съезжать, с потерей метража и денег, у меня двое хороших знакомых померли, не дожив и до 50-ти, один особенно хорошим был человеком и у него всегда были пластинки чуть ли не в два раза дешевле, чем на "балке".... посреди жилого массива, и улица с не очень красивым названием Техническая.... Что оно не так работает, конеретно?! А как надо делать? Детекторный приёмник в школе изучают, на уроке физики, в 8-м вроде бы классе, про вентельный эффект не слышали конечно никогда? Корректор - передатчик у вас? "Делай раз, делай два, делай три", вам это зачем, извините. Для всех и всегда фабричных усилителей и не только "нормируется", просто не пустят в продажу! "Оно конечно некоторым не без этого" - это про кого, про что это говорится? У кого деревянные, что, разъмы, или про провода, "от утюга, погретые" гон какой-то, извините.... Причём тут ИИ, разъмы делают с его помощью, проектируют? Разъемы говорят сразу вспомнился хрипун Высотский, - .....то у них руины говорят(с) шутка. Не опять, а снова.... как нитка за иголкой 😊 Спрашивал Русса3000, ответа так и не дождался, что пользуется Лихтой - шихтой из чиповдипов и с али от дядюшки мне не говорил и изделие своё в сборе не показывал, показывал плату с винтовыми разъёмами и хвастался ещё где-то тут, что фона нет и без экранов всяких, а я совсем не Ванга, что у него и как сделано знать не могу никак. Никогда не пользовался таким ..... ещё хранятся купленные на работе в 97 году вимпайеры, стенд целый стоял, удобно, получил получку в конверте, выбрал каких надо, хоть мешок и всё... в наше время только кардас родий и вайбити ставил.
-
Для работы таймера с реле на 12В нужно использовать трансформатор Т1 на 12-13В, а резистор R1 - 620Ом 1Вт. Остальное без изменений.
-
By Владимир Перепелкин · Posted
Сравните вносимые искажения СЛ с "легкой мутинкой". -
By Sagittarius · Posted
Из жизни насекомых: Конечно быстрее (это называется время реакции или запаздывания), иначе кому такая ООС нужна? Пусть на входе 1 кГц, а через 100 мкс 10 кГц (а при реальной музыке всё намного сложнее, там сотни частот меняются), но по Вашему изменение сигнала по цепи ООС не может быть быстрее, чем входной стимул, т.е. сигнал ООС на первый каскад поступит с задержкой 1 мс или больше, а там давно другая частота с другой амплитудой и фазой. Да и даже для одной постоянной частоты, при медленной ООС она будет компенсировать не ту амплитуду, которая вызвала данный сигнал ООС. Вы сначало думайте, а потом пишите. #22 Где в этой пугне главная дуристика? Вот она: сигнал ООС на первый каскад поступит с задержкой 1 мс или больше, а там давно другая частота с другой амплитудой и фазой (с) 1 мс - это длительность периода частоты 1 кГц. Вы подаёте на вход сигнал 20 кГц с периодом в 50 мкс, а появляется на выходе через 1 мс. Конечно, какая тут ООС: поезд не просто ушёл, он уже 20 раз вернулся и снова едет. Ну, а если абстрагироваться от исходных данных: я не умею в ООС и буду её хаять, невзирая на правдоподобие, то правда где? Вот она: ООС уменьшает любые виды искажений. Фазовые и временнЫе - тоже. Вот до таких значений. Отчего оно так? Смоделируем это. Два идентичных усилителя с одинаковым усилением под ООС: -22 раза. Только вот: Отличаются Ку до охвата ООС. Верхний усилитель имеет меньшее усиление, но более широкую полосу, определяемую ФНЧ: Какой же усилитель лучше отработает пресловутый импульсный сигнал? Оказывается, белый широкополосный усилитель с мелкой ООС отрабатывает сложный сигнал с ВЧ-гармониками зримо хуже зелёного узкополосного с высоким петлевым усилением. Как оно и есть, на самом деле, в железных усилителях. Я повторю то, что выкладывал не единожды: Три усилителя. Первый - вовсе без задержек. Второй - широкополосный, 15 кГц до охвата ООС, что максимально близко к естественным железным значениям в ВВС-2011. Третий - узкополосный: 15 Гц, но с усилением 10е9. Какой же лучше отрабатывает шулерские брусры? Белый - широкополосный-1. Зелёный - широкополосный-2 с Ку=100. А вот жёлтый - узкополосный, 15 Гц с Ку=10е9. Но что-то его не отличить от белого, которого не видно из-за слияния. Белый широкополосного и жёлтый узкополосного слились. Разницы нет. А вот мелкоООСный зелёный, которого шарлатаны прочат взамен сверхлинейных усилителей, не выдержал пытки шарлатанским же брусром . Разницу форм видно только при очень большом приближении, составляет она 7 мкВ и 22 пикосекунды. Ровно как у реально собранных железных сверхлинейных усилителях: Я понимаю: шарлатанам и подпевалам не за что любить математику. Но если ты хочешь слышать настоящую музыку, должен понять: выход только один - осознать физические основы сверхлинейности. Вложения ООС.zip -
By Stan Marsh · Posted
Ну, REAN - вполне себе оригинал, лучше оригинального Seetronic, во всяком случае. -
By Sagittarius · Posted
Благо, даже без применения золотых резисторов они ниже шумов оцифровки - -96 дБ при 16 бит, и нам нам них с высокой колокольни. Вот реально измеренные уровни разностных интермодов одного из сверхлинейных усилителей:
-
-
Forum Statistics
-
Total Topics10.4k
-
Total Posts111.9k
-

Recommended Posts
Join the conversation
You can post now and register later. If you have an account, sign in now to post with your account.
Note: Your post will require moderator approval before it will be visible.