Как правильно распаять входные цепи
- 
Recently Browsing 0 members- No registered users viewing this page.
 
- 
	Клубы- 
				
				РадиорынокPublic Club 
- 
				
				Кружкин ДомOpen Club · 31 members 
- 
				
				ROCK-N-ROLL FOREVER!Open Club · 9 members 
- 
				
				Излишки тумбочкиPublic Club 
- 
				
				Радиолюбительские технологииOpen Club · 8 members 
- 
				
				Hi-end по-русскиOpen Club · 56 members 
- 
				
				Магазин Иван ИванычаPublic Club 
- 
				
				Джаз от SJOpen Club · 23 members 
- 
				
				Тестовый клубOpen Club · 19 members 
- 
				
				БАЛАНСRead Only Club · 1 member 
 
- 
				
				
- 
	Сообщения- 
						
						А тема диодного (светодиодного) смещения зайдёт? Суть та же самая...
- 
						
						Единственный минус Еа и Un свалили в жгут, а это не есть хорошо.
- 
						
						By Colonel Burrous · Posted Нет, детское, чем малышей моют, не агрессивное.
- 
						
						By Stan Marsh · Posted По простому, если выпрямитель начинается с дросселя(LC), то его индуктивность выбирается не менее критической, для непрерывности тока. Если вентиль работает на ёмкость(CLC), что чаще, то у нас широкий выбор индуктивности, ничем особо не ограниченный. Для выпрямителя с дроссельным входом при некотором упрощении можно принять минимальнаую индуктивность L=U/I, где U в вольтах, I в миллиамперах. Если, например, выпрямленное напряжение у нас 400В, а потребляемый ток 100мА, то минимальная индуктивность дросселя 4Гн. Ну и помним, что выпрямленное будет точно не больше 0,9 от переменного. И дроссель лучше иметь с минимальным активным сопротивлением. Ну а если CLC, то выбираем ёмкость первого С так, чтоб на нём Коэфф.пульсаций был 5...10%, или по вкусу. А вот дальше LC, скажем, в районе 1000 можно составить и из 10Гн*100мкФ, и из 2Гн*500мкФ. Ну и выпрямленное будет больше, в идеальном мире в 1,41 больше переменного, в реальности меньше, но всяко больше того, что мы получаем от дроссельного входа. Про качество не говорим. Упростил донельзя, но принцип такой.
- 
						
						В первую очередь дроссель ... берётся под нужную нагрузку и это главное а потом уже расчёт ёмкости (второй или единственной ) .... Я так думаю ... если не прав ...поправьте ... П.С. А вообще расчёт дросселя под заданные Тех условия ... это очень сложный расчёт тем более потом изготовить его по расчётным данным ...
- 
						
						Куплю, ресивер Tandberg 2025 или Tandberg Huldra 10, либо обменяю на акустику Coral X-V по договоренности.
- 
						
						Stan , извините за "не по теме " Вы же админ , как мне включить ЛС ?
- 
						
						Тогда всё сложнее, но есть примеры расчётов и 80х и 50х для бп, никогда не вдавался в подробности такого редкого фильтра, но опять же - после др стоит ёмкость. Вот на сопротивлениях без др, сколько угодно - а без ёмкостей - ни одного.
- 
						
						Печально читать ""аудиоабьюз "" Станислава , но тем не менее , всегда надо отдавать отчёт - в чём смысл то аудио"" сказки "" , её геном , если проще . Ведь клонирование всегда влечёт за собою известные проекции , в каких то схемотехнических , в материаловедении (слона то и не заметили ) -выбор материалов , их свойства , во временном (период истории ) периоде , когда вернуться назад во времени ...и создать легенду... , но так и надо сказать - невозможно , сделать римейки -кто , как умеет (индивидуально) , так это по мне уже давно надо в тему -рекламы и продаж. Имхо.
- 
						
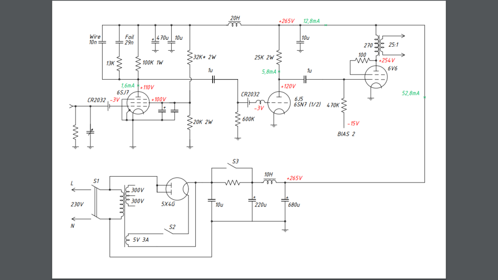
						Максимально сокращаю входную ёмкость корректора. От головки до пентода без всяких экранов! Уровень внешних наводок приемлемый, на звучание влияние резко положительное! Результат нравится. Сейчас так при Rвх=69К:
- 
						
						Тоже сегодня прикупил такие корпуса , буду пробовать собирать. Благо можно глядя в оригинал собрать максимально похожий монтаж
- 
						
						By Colonel Burrous · Posted Решающее значение имеет время воздействия воды. Я замачиваю пластинку часов на 12 в мыльной воде, также, как бабы на руси, замачивали грязное бельё. Все заморские прибамбасы, гарантирующие мгновенное очищение пластинки-фэйк, мало того, химия рекомендуемая для очистки, вредна для материала пластинки.
 
- 
						
						
- 
Forum Statistics- 
				Total Topics9.6k
- 
				Total Posts102.4k
 
- 
				

 
	 
	
 
	
 
	
 
	
 
	
.cropped.jpg.ec7a2005015b0b602193d2aed2ca14e7.jpg) 
	
 
	
 
	
 
	
 
	
 
	 
	 
	 
	 
	 
	
Recommended Posts
Join the conversation
You can post now and register later. If you have an account, sign in now to post with your account.