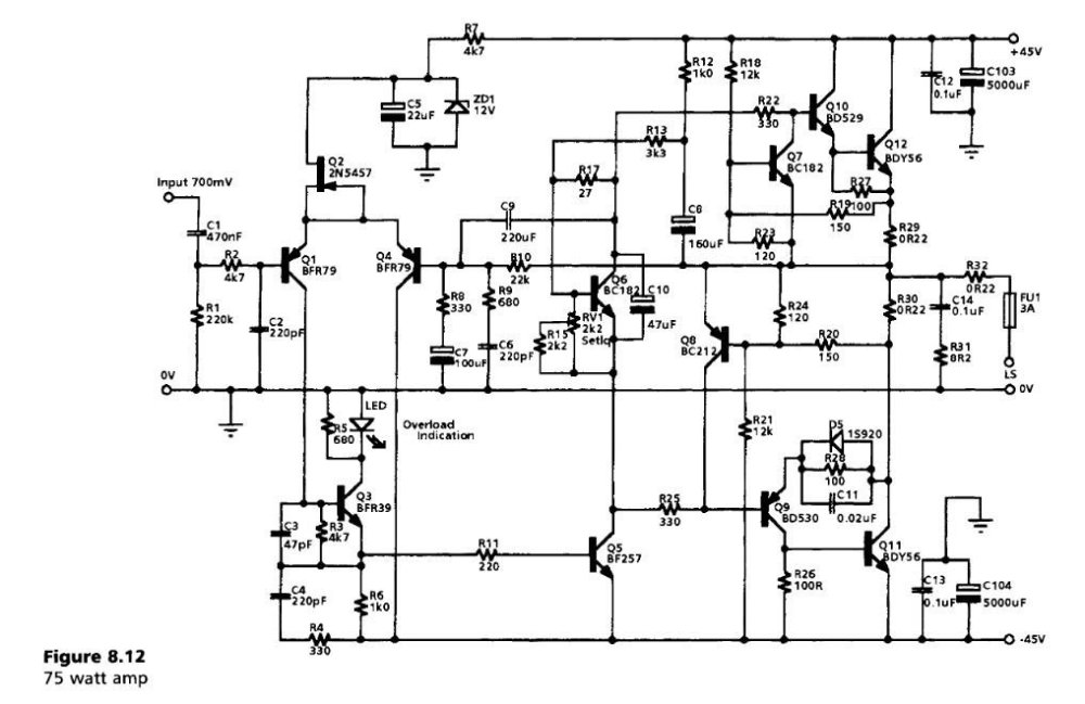
Усилитель Джона Линсли Худа
-
Recently Browsing 0 members
- No registered users viewing this page.
-
Who's Online (See full list)
-
Клубы
-
Радиорынок
Public Club
-
ROCK-N-ROLL FOREVER!
Open Club · 9 members
-
Hi-end по-русски
Open Club · 56 members
-
Кружкин Дом
Open Club · 31 members
-
Излишки тумбочки
Public Club
-
Радиолюбительские технологии
Open Club · 8 members
-
Магазин Иван Иваныча
Public Club
-
Джаз от SJ
Open Club · 24 members
-
Тестовый клуб
Open Club · 19 members
-
БАЛАНС
Read Only Club · 1 member
-
-
Сообщения
-
Сергей, а доводилось слушать новые версии L. А-серии? Вижу, что диффузор имеет различный профиль, в том числе и волнистый.
-
Лампы не пожгут трансформаторы и остальное? Может вынести лампы наверх? И красиво будет)
-
Посоветуйте пожалуйста качественную звуковую карту для измерений . Кто чем пользуется ? Тут столкнулся , ПРОБЛЕМОЙ Два дня занимаюсь однотактом , а у меня 3 гармоника чуть ниже второй , разница -5дб , чего только не делал , сегодня даже для проверки ооос временно в один канал ввёл, а уровень гармоник почти не упал . Тут уже почти ступор , поставил на стол транзмсторный усь , измеряю , а там та же картина . Ну дай думаю карту саму на себя , а там 2я и 3я торчат как два столба . Хотя раньше проблем с ней не было . Карта всраемая Julia, лет 10 с ней работал , и тут такая подстава . Что купить ? Предложений много, а вот какая карта реально будет не хуже исправной Julia? Покупать абы что не хочется . Посоветуйте пожалуйста , или кто чем пользуется напишите, и с какими программами
-
Примерка компонентов выходного каскада в корпусе. Все влазит просто идеально, ещё и места немного остается.
-
By Евлампий 2 · Posted
Константин, добрый день. Ее особенное свойство - малый уровень нечетных гармоник в определенных режимах, чего о сладких четных не скажешь. В двухтакте им очень мало равных. Но и в СЕ они вполне неплохи, искал бы я при анодном вольт 320-360 и приведенке 7...9 кОм. Первый ватт замечательный, и важное качество - пуляет как сволочь, передачи времени не боится совершенно. Надо лирику - прямо размазывает и купает в меду, нужен кач - рок на ней буквально заводит, как на живом ивенте, ноги сами... до удивления: переставляешь на другой усил - темп вроде тот же, да не тот, жизнь куда-то уходит, словно ребятам сделали укольчик и посадили под надзор людей в халатах: вроде не мешают, но приглядывают, и уже не то. В общем, да, не отговариваю: должно понравиться. А смещение лучше фикс. Она же еще красивая как сволочь. Я не смог даже удержаться и вместо нормального РГНа вкрячил монодиоды 1404, у инх формфактор похожий. Не слишком высокоомный дроссель питания. Нового не скажу: лучше везде бумагамасло (я после кенотрона поставил фольгово-масляный Йенсен, после дросселя - микс из бумагомасляных Бошей и Гидр, у них отличная синергия). Не советовал бы более 80-100 мкф, важно именно какие мкф, а не "сколько" - добавил БГ 100 мкф, сало чище и скучнее, монотоннее, убрал. В однотакте все это еще слышнее, я делал, друзья пользуются, поэтому говорю не наобум. -
By Константин · Posted
Михаил, поздравляю! Подобных проектов, увы, не так много, интересны подробности. По 1664 есть шкурный интерес, задумал на них СЕ, у меня их всего пара, на новогодних займусь. -
Большое спасибо! Тандем не "был", он есть. Просто когда речь заходит о чем то особенном, то я применяю диффузоры Сергея, чему очень рад, т.к. работать с таким материалом и интересно и удовольствие. Но это эксклюзив во всех смыслах и сейчас на такое желающих не много. Но вот когда дело доходит до хорошего качественного и при этом очень прилично звучащего продукта, а в этом случае крайне важна в том числе и повторяемость, я использую промышленные диффузоры, перед изготовлением которых указываю производителю состав целлюлоз и примесей. Получается очень даже хорошо. А если по теме, то мне очень понравились новые модели Лоутеров. Даже при внешнем осмотре видно, что это уже не те "кричалки" что были ранее. Уверен, что новые звучат значительно лучше - ровнее, чище, натуральнее, гармоничнее что ли... это видно по тому как выполнены их подвижные системы...
-
By Colonel Burrous · Posted
Легендарный альбом двух легенд джаза и блюза, изданный в 1965. Каунт Бэйси и Артур Прайсок-это нужно слушать, слова здесь ничего не значат, баритон Прайсока как нельзя лучше ложится на музыкальную ткань оркестра Бэйси, а вместе-получается бомба! Не могу не восхитится музыкальному чутью Графа-он каким-то только ему известным способом, умел подбирать вокалистов для записи пластинок со своим оркестром: Артур Прайсок, Джимми Рашинг, Джо Вильямс и др. -
"Помучил" силовик. Для накала оказалось достаточно 18 витков. Для анодного питания, как и прикидывал, получилось две обмотки: (1-2) 235вольт и (3-4) 35 вольт на ХХ, под нагрузкой просядет, пока не нагружал. С одной (235в) можно получить около 280-290 вольт ( после всех просадок), может хватить для 6С4С при фиксированном смещении. При подключении второй (3-4) - около 340 вольт, что вполне можно применить автосмещение. Какой вариант выбрать? Буду доделывать силовик. По схеме усилителя: так как отверстия для панелек под "октал", то и фазоинвертер тоже на октальных лампах. Всего три панельки, можно "поиграться" схемами фазоинвертера - предусилителя. Есть ли смысл заморачиваться фазоинверсным трансформатором (выходной от УМ-50А перекоммутирован по "максимому")?
-
Схема условно рабочая , но по опыту применения таких построений БП , особенно когда ставят уже тысячи мкф ... электролитов , приводит к хорошим цифрам , но звук ? Однозначность баса , электролитный окрас , отсутствие обыгранности НЧ , это всё открыто уже практикам , не факт , что теоретикам . Если бы я делал ""живой "" двухтакт , то начиная с силового трансформатора - идеально от Прибоя УМ - 50- порядка 400вт ..габаритной ( 330в , 3х 6,3в ) , диодный мост , после моста наш советский МБГВ 100мкф х1000в , зашунтированный 4 мкф КБГ , дроссель на 1-2 гн с Rакт. не более 20 ом (можно взять приемлемый советский ТАН с первичкой на 20 ом и просто введя зазор , использовать его как классный дроссель ) , после дросселя снова МБГВ и шунт КБГ 4-6 мкф. В более изощренной форме , ставлю жидкомаслянные Боши 100мкф х 1кв , даже 40мкфх 1,6кв бошь даст просто невероятную подвижность и обыгранность баса , и всего диапазона в целом . Для 6с4с желательно свои катодные цепи , но пройдет и общий Rк., благо накальные обмотки есть на Прибоевском трансе и им 2а (от 6с4с) легко ... . ТВЗ1-6 работал с 6П3С и ему 60ма даже 6с4с не в тягость , на каждую лампу свои 60ма (или сколько там ""нарисуется"") , имеем не Р.S.E. же , где токи анода суммируются , здесь Р.Р. правила. Звучит ТВЗ1-6 , немного может не соглашусь с ув. Станиславом , весьма таки .., главное , ""советский"" вовлекатор есть , музыкальность , полоса приличная , 6п3с на них легко отдают свои 12 вт , думаю 6с4с отдадут от 7 до 15 вт (если АВ класс) соответственно . Сечение по керну ТВЗ 1-6 -6,4 см2 , R половин. первичек -240-260 ом , Ктр. = 40:1 хороший стартаповый Р.Р. (или S.E.) трансформатор. Переходные 0,47 мкф в случае ТВЗ1-6 я бы снизил до 0,1.. 0,15мкф , те же К40-У9 , есть на 400в и на 630в. Выводы только , если нужен открытый ВЧ регистр (да с ТВЗ1-6 в парафине..) , но я бы припаял у их оснований - серебрянный или какой иной , но литц. К примеру , от контурных катушек -не менее 8-12см . р.с. Это , конечно, уже запредельно .., но в драйверный каскад питание (RC )- тоже лучше МБГВ 100мкф (с КБГ ), тогда весь БП един в концепте , как говорится .
-
Продолжаю сборку микрофона на лампе 6ж32п в корпусе "U87". Почему "U87" - так на корпусе на чёрном кольце написано "microphone U87". Изготовил одну из двух печатную плату -большую. Было много подгонки и примерок по месту - чтобы детали по габаритам корпуса проходили и дорожки на раму только общей землёй контачили. Межкаскадный конденсатор - составной МКР 1 мкф+ СГМ (серебро в слюде) -2000 пф+ фольговый полистирол 270 пф. По питанию МКР 1 мкф зашунтированы фольговым полистиролом 270 пф. МКР - японские конденсаторы фирмы НИТСУКА 1 мкф 400 вольт.... Очень качественные... По ESR на 100Гц -0,000 , на 100кГц - 0,022 ома. Делал - лазерное выжигание по краске и травление - "в перекиси водорода+ лимонная кислота+ поваренная соль". Вытравил, подогнал по размерам и распаял детали. Следующим этапом нужно делать плату под ламповую панельку.... Там много подгонки....... А на плате только панелька да резистор 1 Гига ом. Панелька ПЛК-9 в корпус не входит по геометрическим размерам. - Корпус не закрывается.
-
По выше приведённой схеме мне не нравится рабочая точка. Судя по ВАХ РТ выбрана для данного анодного напряжения. с минимальным анодным током. По выше приведенной (U67) схеме напряжение смещения на катоде 1,6 -1,8 вольта, - на лампе на аноде будет в раойне 75 вольт ....... И получим на лампе анодный ток менее 1 мА........... Выше приводил вырезку из учебника об электрометрическом режиме включения ламп...... Оригинальный микрофон "NEUMANN U67" - легендарный ламповый микрофон. Их качество получило мировое признание. В том числе СССР их очень любил закупать для телевидения и за студий звукозаписи...... Но мне , на данном этапе, некоторые моменты в схеме не нравятся .... они понятны и нужны для того чтобы можно было переключать режимы микрофона ...... но я буду собирать вариант без переключателей режимов ...... так как качественные детали , которые доступны мне не влезут в корпус. А если делать схему с переключателями режимов, те детали которые проходят по геометрии и доступны для меня , лично мне не нравятся по звуку. Поэтому, буду делать схему с нулевым смещением и 45-55 вольт на аноде , т.е. с током 2,0- 2,5 мА. У меня эти режимы отработаны......
-
By Евлампий 2 · Posted
Вроде бы в тему. Пробно запустил макет двухтакта на Рес1664д. Лампа условно прямонакальная (катод соединен с подогревом), но звучащая даже по критериям честного ДХТ. Драйвером Ас/р4 с индуктивной нагрузкой, дроссели фабричные (а выходные трансы самомото, приведенка 10 кОм анод-анод). Выпрямление - пара РГН 1404. Схема - авантюрный парафид, без каких-либо ООС. Технически: 4 вт до 0,3% / 8 вт до 1%, 16-25 000 гц по -1 дБ. Звучание (ИМХО, конечно): вовлекающее и реалистичное, пожалуй даже потрясное, особенно если на правильный ширик.
-
-
Forum Statistics
-
Total Topics9.7k
-
Total Posts104.6k
-

Recommended Posts
Join the conversation
You can post now and register later. If you have an account, sign in now to post with your account.