Двухтактный усилитель на лампах 6н8с/6н9с + 6ф6с/ 6ф6м1
-
Recently Browsing 0 members
- No registered users viewing this page.
-
Who's Online (See full list)
-
Клубы
-
Радиорынок
Public Club
-
Мастерская
Open Club · 11 members
-
ROCK-N-ROLL FOREVER!
Open Club · 9 members
-
Кружкин Дом
Open Club · 31 members
-
MASTER TUBER
Open Club · 7 members
-
Hi-end по-русски
Open Club · 62 members
-
Излишки тумбочки
Public Club
-
Радиолюбительские технологии
Open Club · 9 members
-
Магазин Иван Иваныча
Public Club
-
Джаз от SJ
Open Club · 24 members
-
Тестовый клуб
Open Club · 19 members
-
БАЛАНС
Read Only Club · 1 member
-
-
Сообщения
-
By Katharina Richter · Posted
Изображения нормально не вставлялись. Исправила. -
By Katharina Richter · Posted
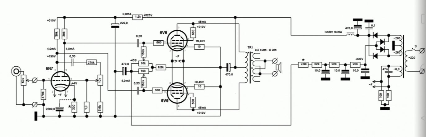
6Н7С уникальная в своём роде лампа. Но в плане усилителя низких частот её вроде бы никуда не воткнёшь. Для драйвера есть похожие или даже лучше лампы, и не надо жечь 0,85А ток в накал. Для её непосредственного применения - двухтактных выходных каскадов в классе B - большие искажения, пусть и большая выходная мощность. Но есть же SE! Самый лучший режим! Сама лампа то крайне линейная, в области высоких анодных токов и напряжений. Я решила взять чистый А класс. Естественно, поскольку мы делаем однотактный усилитель - то соединеняем триоды параллельно. Однако, если использовать какое либо отрицательное смещение, либо же нулевое - ток анода весьма мал. В связи с чем выходная мощность маленькая. К тому же возникают проблемы с искажением. Вариант нулевого смещения не так плох, но не такой уж маленький ток сетки приводит к эффекту сеточного автосмещения (максимальная выходная мощность не доходит даже 1 ватта, а смещение в результате получается в районе минус 5 вольт), если на входе стоит RC цепь. А она будет стоять, так как это наиболее простой вариант, в отличие от громоздкого и сложного в настройке двухполярного питания, или межкаскадного трансформатора, что требуется для связи выходного каскада на 6н7с с драйверов на катодном повторителе. Надо бы увеличить ток анода 6н7с и постараться уменьшить эффект ёмкостного смещения. Решение найдено! Кстати, вид конденсатор здесь важен. Хорошего качества линейный МБГЧ обеспечивает неискаженное звучание. Драйвер - суммарный каскад общий катод + общий анод на 6н1п. На выходе фактически катодный повторитель, который обеспечивает хороший запас тока и линейность. Небольшая местная оос (за счёт резистора в катоде 6н1п примерно равного 1/S) в первом входном усиливающем каскаде даёт некоторую линеаризацию характеристики. А вот дальше всё достаточно просто. Катод 6н7с на земле. RC цепь из конденсатора на 10мкф и 10к резистора дополняется ещё одним, ключевым (!), резистором в 36 кОм - параллельно межкаскадному конденсатору. Там образом устанавливается следующий режим. Резисторы 30к, 36к, 10к в цепи катодного повторителя и сеточной цепи 6н7с образуют достаточно сложную систему делителей по отношению к разным участкам схемы. Но главное - на сетке 6н7с образуется положительное смещение в 3,5В. Ток сетки составляет 3,5мА. Таким образом, значительно повышается ток анода 6н7с - до 53 мА, примерно. Это как раз то, что нам уже нужно! При максимальной выходной мощности - а на 4омах это 2,4Вт (!) суммарное смещение на сетке 6н7с становится примерно равным нулю, за счёт того, что создающееся напряжение (за счёт выпрямления сеточного тока на участке "диода" управляющая сетка-катод и соответствующего накопления заряда) на 10мкф всё же немного уменьшает положительное смещение. Там образом выходной каскад 6н7с работает в классе А2, с токами сетки в положительной полуволне. Это наиболее высоколинейный режим, фактически. Смотрите сами. Мне предлагали изначально резистор в 100к. Я же его уменьшила, ради тока анода 6н7с. В результате рассеиваемая мощность на анодах под 15вт! По 7,5вт на анод. Это хорошо. Ибо лампы всегда лучше раскрываются в звучании при превышении режимов. Поэтому ток и напряжение лучше всегда держать повыше, как это возможно. Обратите внимание как работает сеточный ток. И ещё обратите внимание на спектр гармоник - преобладают чётные! Это абсолютно маскирует уровень искажений. Звучание - чёткое, мягкое, чистое - проверено на практике. Завал на ВЧ отсутствует. На НЧ крайне незначителен и обусловлен не такими большими размерами и индуктивностью применённого выходного трансформатора (ТВЗ1-9 SE Light) Сравните с вариантом схемы, где отсутствует резистор параллельно разделительному конденсатору. Искажения на максимальной мощности значительно выше. А сама максимальная мощность, наоборот, ниже. Спектр гармоник хуже. Существует ещё вариант схемы В. Пронина, где работает смещение на основе обратного тока сетки. За счёт мегаомных резисторов в цепи сетки. Как всем понятно - даже не обсуждается. По параметрам она просто кошмарна, хоть и проста. Не знаю, имеет ли вообще какой-то смысл в её использовании. В результате - данный усилитель крайне хороший получился. Единственный недостаток, пожалуй, не такое низкое выходное сопротивление. За счёт того, что внутренне сопротивление 6н7с высоко. Но в звучании это не ощущается. На мой взгляд, это самая лучшая и гениальная идея, относительно необычного лампового усилителя. Высказывайте мнения и советы по поводу данного усилителя. Будет интересно. -
By Stan Marsh · Posted
Ничего себе "компактные"! -
Я наматывал на магнитопроводе от ОСМ -063, 20см^. Первичку, проводом 0,85 три секции по 372витка, и расположена между 4-мя секциями первички. вторичку, проводом 1,7мм 90 витков в 2 слоях. Всего 4 секции,6 слоев. Первая и последняя секции, по одиному слою по 45 витков, соеденены последовательно, и включены параллельно 3-й и 5-й секции. Трансы весят по 8кг.
-
Ну вот и чудеса обратной связи в схеме от Тима Меллоу - все в его статье по симулятору правда (я не слышал такую глубокую обратную связь в ламповике, но делать этот усилитель ради проверки не буду). Ток лампы показан на частоте 1000 Гц, на 40 Гц страшно представить состояние катода, да и накопленный заряд 6800/8=850 х 300 = 0,255 к полностью используется за 0,1 с, т. е. на частоте 40 гц один(!) период просадит анодное питание на четверть - вот тут возникают вопросы, как и к сверхголодному режиму ЕСС83 и допустимым напряжениям EF86, в общем, схема по принципу - а у меня работает!
-
И да Мундорф М-литик - электролиты очень хороши. И , для себя вывод сделал, что в питании электролиты мне нравятся больше, чем всё набирать из плёнки. Мундорфы М-литик дают такой хороший естественный звук. А если всё набирать из плёнки - то какой то пластиковый призвук присутствует. Если что то пробовал вот такой немецкой плёнкой питание набирать. По мне так лучше 2000 мкф на 400 вольт электролитами М-литик + шунт мкр 1 мкф+полистирол+слюда в серебре, чем 400 мкф 800 вольт плёнкой МКР...... Тут количество мкф больше влияет, чем тип конденсатора - если мы смотрим конечно в линейке Мундорфа ..... Но это только личный опыт....... Так то вот есть тут люди на сайте, кто ставит плёнку БОШ с набором 1000 мкф на 800 вольт и больше.....но там корпуса по размером с тумбочку.... Есть тут несколько деятелей- у которых усилители со шкаф величиной..... Так, что каждый выбирает свой путь - и дорога у каждого имеет свои извилины.
-
Я там же покупал Мундорфы. В усилителе саба также поменял ВНС на Мундофы и нисколько не пожалел.
-
By Sergeshkoo · Posted
Вот этот товарищ покрупнее будет. Admiral 7T10 Ch= 5K1. Бакелит. 1947/48 -
Это всё очень субъективо. У всех восприятие звука от УНЧ разное. Поставите, погоняете с неделю, будет чего-то нехватать - можно попробовать через 2х полюсный тумблер а лучше реле попробовать подключать/ отключать шунты. Как больше понравиться, так и оставить. Конденсаторы безусловно хорошие. Решитесь на приобретение есть смысл сравнить с ценами на Аудиохобби (прибалтика) https://www.audiohobby.eu/ru/219-capacitors магазин проверенный, товар оригинал. Покупал у них несколько раз, получается даже дешевле чем в Аудиомании. Правда не знаю сейчас с Россией работают или нет.
-
By Владимир Перепелкин · Posted
За то германщиков благодарить надо. А по мне от полевиков проблем только больше. Предпочитаю биполярные. MOSFET-ы только в источники питания. -
А не надо, в 90-е довелось там работать. Так что из первых рук. Несравнимо. Мы биполярники правдами - неправдами доставали, а там уже полевики вовсю были...
-
-
Forum Statistics
-
Total Topics10.3k
-
Total Posts109.7k
-

Recommended Posts
Join the conversation
You can post now and register later. If you have an account, sign in now to post with your account.
Note: Your post will require moderator approval before it will be visible.