Схемы транзисторных RIAA фонокорректоров
-
Recently Browsing 1 member
-
Клубы
-
Радиорынок
Public Club
-
Сверхлинейность
Open Club · 11 members
-
Кружкин Дом
Open Club · 31 members
-
ROCK-N-ROLL FOREVER!
Open Club · 9 members
-
Мастерская
Open Club · 11 members
-
Hi-end по-русски
Open Club · 64 members
-
MASTER TUBER
Open Club · 7 members
-
Излишки тумбочки
Public Club
-
Радиолюбительские технологии
Open Club · 9 members
-
Магазин Иван Иваныча
Public Club
-
Джаз от SJ
Open Club · 24 members
-
Тестовый клуб
Open Club · 19 members
-
-
Сообщения
-
By AlexKorotov · Posted
Нормальные детали. А в студийнеке кроме их логики (в счётчике) ни чего не видел. Про какие транзисторы речь? Про те, что были в stm210? Между прочим, если посмотреть, их каталог и ГДР то становится грустно от нашего отставания на то время. Например, их кд503 были лучше наших кт819г. Меня как то поразила микросхема цифрового фильтра ( до 3300 гц) в радиостанции! Есть у меня их приборы, пользуюсь, нравится. Генератор на биениях звуковой, вольтметр эфф. значений со взвешивающими фильтрами, осц с превосходной синхронизацией. -
Ну так с американской же не сравнивали микросхемой, и там круглая панелька нужна, помниться. Ой, не знаю таких конденсаторов. Так не то же это совсем, там же написано внизу крупно СЮТ! Только что выше написал: точно в размер оригинала платку, точно соблюдаем расположение деталей, есть в инете много картинок
-
Не нужно ничего придумывать. Раздел открыт для всех, фото- зашёл в качестве гостя. Все одарённости собраны в одном разделе - иностранцы его постоянно штудируют на предмет, чего бы нового из открытий прикупить себе. Так что вполне достойное место, не затеряется среди других тем форума.
-
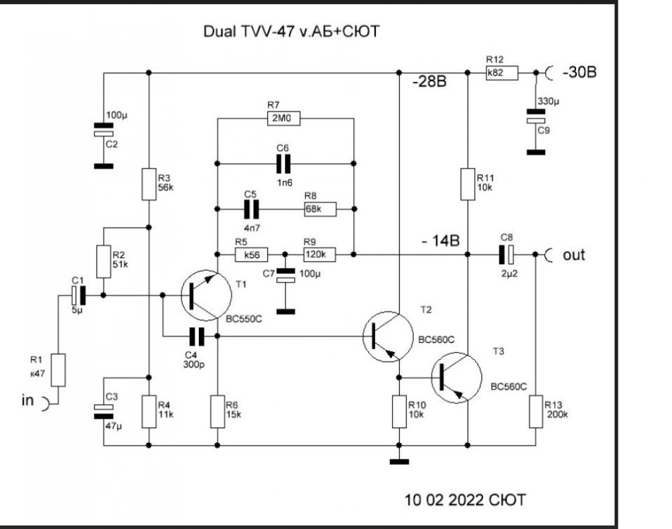
Нашел схему М61 которую смог увеличить, ну я прям не знаю. Нашел схему TVV-47 адаптированную Бокаревым и Тороповым. Надеюсь они не будут возражать за авторские права. И Сергей почему вы так против эмиттерного повторителя?
-
Вот пример записи с радиоэфира. Динамика в норме! https://disk.yandex.ru/d/SaT9jE14yiONyQ А чем раздел не подошел? А.. я знаю чем, чтобы упрятать, не видели не слышали, закрыли. Ну это та же самая стратегия как я писал. Нет, я не обижаюсь, продам иностранцам. Они чувствительно к такому относятся.
-
Насчет Tesla. ставил конденсаторы серии WK710- XX MP , понравилось.
-
" Мы в восхищении" ни кислорода, ни самого горючего вещества. можно сверху тепло генератор и усилок питать и платить не надо.
-
По поводу пермаллоевых магнитопроводов. Обычно берут со списанной аудиоаппаратуры, там использовали низконикелевые пермаллои(50%) для уменьшения завала на ВЧ, так как у них высокое удельное сопротивление, но большая разница между начальной и максимальной МП. У материалов у которых МП проницаемость постоянна это, например, перминвар(Ni45Fe30Co25) сплав с постоянной магнитной проницаемостью в малых полях, изоперм (Ni36Fe55Cu9) сплав с постоянной магнитной проницаемостью малое удельное сопротивление, поэтому нужны тонкие изолированные пластины и я даже не знаю где их можно купить в небольших количествах. Вот несколько картинок.
-
Нашёл, все знакомые имена, Редактор Роман Пошарин, Концепция и аудиоэкспертиза Александр Гапон, Артура Фрунджяна нет, а ведь он точно оттуда, мы же так и вышли на него, по телефону звонили. Неудобно как, я много лет его фамилию неправильно называл....
-
Про микросхемы и транзисторы речь шла в магнитофонах Мешлабор СТМ.
-
By Stan Marsh · Posted
Открытие, достойное раздела "Альтернативные источники информации", куда эта тема и отправляется. -
Поаккуратнее с утверждениями. У меня тесловские 34 ки многих собратьев отправили в нокдаун.
-
Прочитал в этой теме про экраны. Когда размещают межобмоточный экран, неважно заземлен он или нет, прокладки между ним и обмотками делаются одинаковыми, как без экрана, поэтому емкости между экраном и обмотками прежние С, и при их последовательном соединении емкость уменьшается практически вдвое. Далее первичная обмотка это не эквипотенциальная поверхность, а система с распределенным потенциалом, а у экрана потенциал будет практически постоянным (а если правильно заземлен нулевым) и это важно. Диф. помеха трансформируется, что с экраном, что без. Синфазная помеха будет частично закорочена через экран и емкостную связь его с землей, в случае заземленного экрана практически полностью. Таким образом даже «плавающий» экран полезен, вот только будет ли это , как говорят, слышно зависит от ЭМ обстановки. Где-то попадался патент про экранирование тороидальных трансформаторов, для обычных проблем нет. Там предлагается мотать экранирующую обмотку в два провода виток к витку по внешней поверхности и заземлять соединив начало одной обмотки с концом другой, для выравнивания потенциалов.
-
Forum Statistics
-
Total Topics10.4k
-
Total Posts112.1k
-

Recommended Posts
Join the conversation
You can post now and register later. If you have an account, sign in now to post with your account.
Note: Your post will require moderator approval before it will be visible.