-
Recently Browsing 0 members
- No registered users viewing this page.
-
Клубы
-
Радиорынок
Public Club
-
Мастерская
Open Club · 11 members
-
Сверхлинейность
Open Club · 12 members
-
ROCK-N-ROLL FOREVER!
Open Club · 9 members
-
Кружкин Дом
Open Club · 31 members
-
Hi-end по-русски
Open Club · 64 members
-
MASTER TUBER
Open Club · 7 members
-
Излишки тумбочки
Public Club
-
Радиолюбительские технологии
Open Club · 9 members
-
Магазин Иван Иваныча
Public Club
-
Джаз от SJ
Open Club · 24 members
-
Тестовый клуб
Open Club · 19 members
-
-
Сообщения
-
By Stan Marsh · Posted
Ещё раз: далеко не все видят ролик, поэтому лучше просто писать название в теме. -
Соглашусь. Какой-то бесконечный пиар, а что у самих то ? Где картинки своего ? На чём сами слушаем ? Я на чём сам слушаю, то и советовал, проверенное лично. Вот только не просто из коробки, а реально хранившийся девственный аппарат Технарь найти всё же не так просто... Нужен был "нулёвый", но прошлого века, в заводской коробке со всеми причиндалами , как говорится, кто долго ищет - тот найдёт.
-
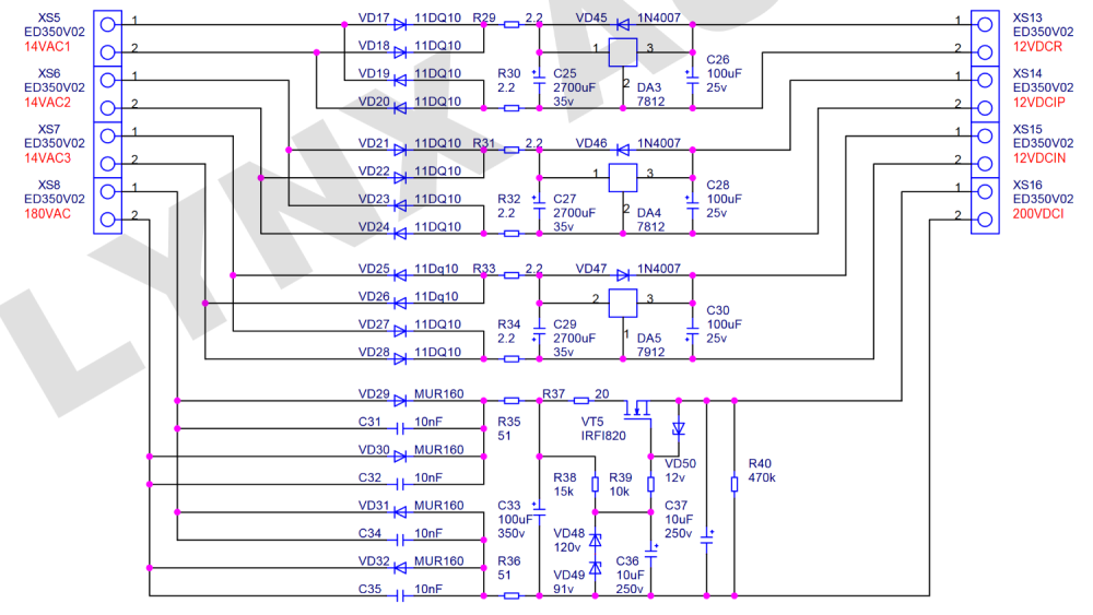
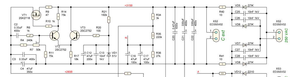
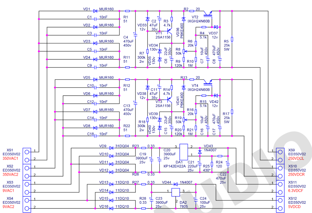
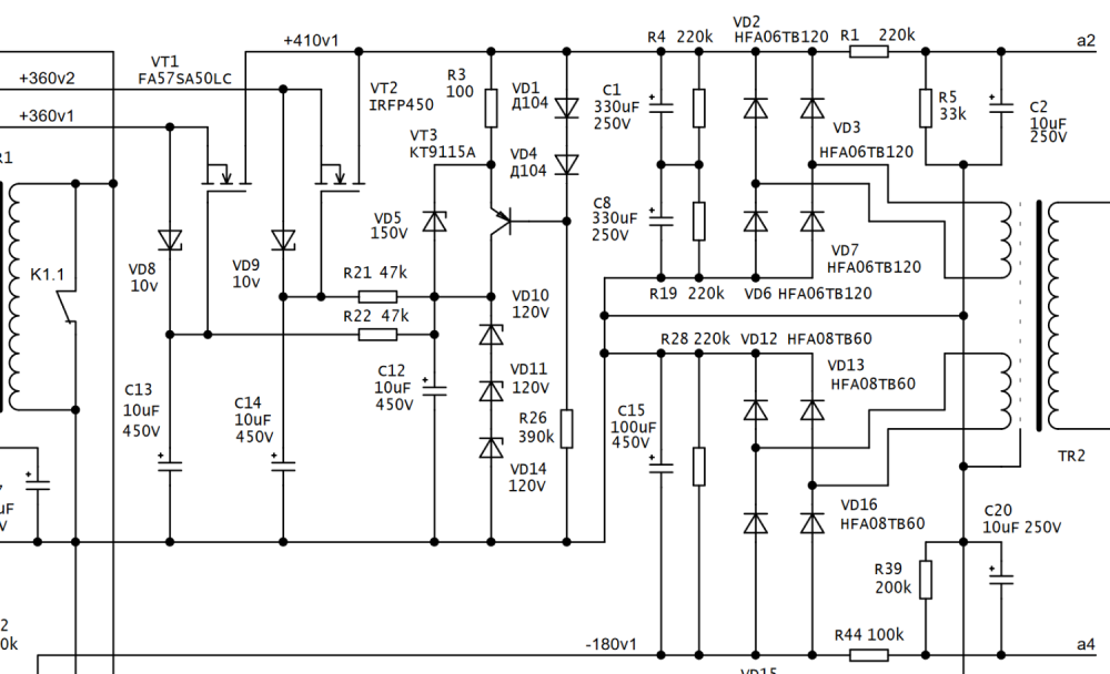
1. Замкнуть аудио вход усилителя или выставить резистор громкости в минимальное положение. 2. Подключить к выходу усилителя эквивалент нагрузки - резистор 8_Ом х 20 Вт (через сервисную плату). 3. Подать напряжение накала на лампы VL3-VL7, VL8-VL12. 4. Подать напряжение смещения (-Ug2), заранее выставив его максимальным при помощи переменного резистора R43 (BIAS). 5. R33 выставить в среднее положение (корректировка смещения операционного усилителя. Базово регулировка не потребуется). 6. Подключить питание (+U1/-U1) на интегратор OU1. 7. Подать питание накала на лампы VL1, VL2 и на схему SOFTSTART (сервисная плата): 7.1 Через 10 сек сработает реле Relay1 и подаст переменное анодное напряжение через токоограничивающие резисторы R40/1,2,3,4 на силовой мост D5 двухполярного выпрямителя и удвоитель анодного напряжения D8, D9 предварительных ламповых каскадов VL1, VL2. 7.2 Через 1 мин после заряда анодных конденсаторов С13-С18 сработает реле Relay2 и зашунтирует резисторы SOFTSTART R40/1,2,3,4/ 7.3 Анодные напряжения +Ea2, +Ea1, -Ea1 будут поданы на соответствующие ламповые каскады. 7.4 Через 2 мин, после стабилизации переходных процессов, сработает реле Relay3 и подключит нагрузочный резистор 8 Ом х 20 Вт (эквивалент нагрузки) выходному ламповому каскаду. 7.5 В момент включения усилителя при подключенной цепи ALARM срабатывает защита на время необходимое для зарядки конденсаторов C50, C51, C52 схемы защиты. При этом будет гореть индикатор защиты LED4 (ALARM). 8. После прогрева всех лам и стабилизации параметров всех питающих напряжений, необходимо выставить рабочий ток ламп выходного каскад VL3-VL7, VL8-VL12. Для этого медленно уменьшая напряжение смещения (-Ug2) переменным резистором R43 добиться падения напряжения на катодных резисторах R27, R28, R29, R30, R31 равным 65мВ (0,065 В), при условии, что катодные резисторы все равны 1_Ом и анодное напряжение равно +/-165в. Если анодные напряжения отличаются в большую или меньшую сторону или катодные резисторы выбраны другого номинала, то падение напряжения необходимо пересчитать из условия максимальной рассеиваемой мощности на аноде каждой из выходных ламп 11Вт (лучше 10Вт чтоб лампы не работали на пределе и был небольшой люфт для изменения сетевого напряжения питания). Надеюсь, все помнят формулы: P=ΔU х I где мощность, Вт = [падение напряжения на лампе, В] х [ток через лампу, А]. I = U/R где ток, А = [падение напряжения, В] / [сопротивление, Ом] В процессе настройки тока нижнего каскада ламп необходимо контролировать, чтоб интегратор синхронно уменьшал напряжение смещения на сетках ламп верхнего этажа и контролировать ток через верхние лампы на катодных резисторах R22, R23, R24, R25, R26. При этом также контролировать постоянное напряжение на выходе усилителя на нагрузочном резисторе 8_Ом. При этом необходимо добиться условия, чтоб при установке рабочих токов выходных ламп напряжение на выходе OU1 (вывод 6) >>0<< было равно нулю, для этого предусмотрен регулятор R36 (DC OUT), что обеспечит максимальный диапазон работы интегратора. Возможно, придется подобрать резистор R35 если диапазона регулировки R36 будет недостаточно. Если токи ламп выставлены с учетом максимальной рассеиваемой мощности анода выходных ламп, и постоянное напряжение на выходе усилителя не превышает 100 мВ (в идеале 10-30), можно считать усилитель настроенным по постоянному току. 9. Далее, необходимо настроить ФИ (фазоинвертор), для этого подключить вместо эквивалента нагрузки акустическую систему и подать на вход усилителя синусоидальный сигнал от генератора амплитудой 0,5 В (амплитудного значения) и резистором R12 установить амплитуду сигнала на конденсаторе C8 в 1,5 раза меньше чем на конденсаторе C7. При наличии анализатора спектра, точную настройку ФИ осуществить по минимуму гармонических искажений на выходе усилителя. 10. Заменить генератор на аудио источник звука и оценить звучание усилителя. 11. Возможно, после прогрева ламп через несколько часов процедуру настройки повторить. ВОЗМОЖНО ЧТО-ТО УПУСТИЛ ИЗ ВИДУ...ПИСАЛ НА СКОРУЮ РУКУ...
-
Да, у меня такой именно аппарат, как написано в названии ролика VICTOR QL-Y66F. Ну прямо очень крутой...тонарм полностью автоматизированный с электромагнитным магнитным приводом.
-
By Stan Marsh · Posted
Думаю, надо было всё-таки точнее сформулировать вопрос. Разумеется, абсолютно понятно, что речь о современных, неубитых, доставаемых и недорогих головках. Десятидюймовых, причём. И да, когда говорят "компрессионный", то обычно имеют в виду тот, который на воздухе работает плохо и недолго. Хоть это определение и любительское, но понятное. Ну, хоть и не посоветовали, но поговорили, это тоже полезно. -
Я буду писать на бенгальском. Да дело даже не в абракадабре... Надо свою технику показывать, а не поляка какого-то.
-
Это, кстати, цитата ув. Михаила 45. Это не я писал! Тут один риск и нескладуха! Дано, объём от 50 до 100 литров! Закрытый ящик! 10 дюймов! Даже не сказано, что это будет, две полосы или три, это будет двухполоска с мидбасом, или будет трёхполоска с резаным фильтром мидбасом, или будет трёхролоска с чисто басовиком 10 дюймов! Вот и решайте, знатоки эту задачу! Вам понятно теперь? П.С. А может быть это широкополосник 10 дюймов, и тоже датский, прозвучало таки такое слово! И он есть у них😊 Каждое слово строго по теме и каждый акустик или разбирающийся в ней, понял всё! 8ГД1 от Виктории 001 ещё более бестолковое, совсем давно не выпускающееся, предложенное ув. Михаилом Евлампием, но оно, почему-то не вызвало такой реакции....😔
-
Gramofon JVC/VICTOR QL-Y66F Я уже и не знаю, как вам с Ильёй Александровичем ещё можно как-то попроще объяснить.... У вас написано дживиси/виктор! А на самом деле это Экслюзив Р 3! А какой аппарат у Климентия стоит тоже не понял никто, или понял кто-то?
-
Три сотни слов, из них одно по теме, 30ГД1, и то бестолковое, ибо не выпускается.
-
Чего же здесь огромного? То, что можешь себе позволить без риска...
-
By Илья Александрович · Posted
Ну ваще то и написано P3, где дживиси так и не понятно... -
Если кто не понял иронии - на картинке написано дживиси виктор, а на самом деле это Эксклюзив Р3, подразделение Пионера, выпускающего аппаратуру более высокого качества. Внимательнее как-то надо быть, люди читают.
-
-
Forum Statistics
-
Total Topics10.4k
-
Total Posts112.7k
-

Recommended Posts
Join the conversation
You can post now and register later. If you have an account, sign in now to post with your account.
Note: Your post will require moderator approval before it will be visible.