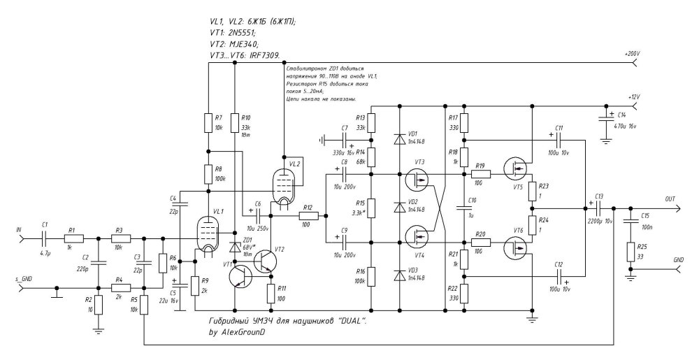
Гибридный усилитель для наушников DUAL
-
Recently Browsing 0 members
- No registered users viewing this page.
-
Клубы
-
Радиорынок
Public Club
-
Кружкин Дом
Open Club · 31 members
-
ROCK-N-ROLL FOREVER!
Open Club · 9 members
-
Hi-end по-русски
Open Club · 56 members
-
Излишки тумбочки
Public Club
-
Радиолюбительские технологии
Open Club · 8 members
-
Магазин Иван Иваныча
Public Club
-
Джаз от SJ
Open Club · 24 members
-
Тестовый клуб
Open Club · 19 members
-
БАЛАНС
Read Only Club · 1 member
-
-
Сообщения
-
Теперь у них 64 и 128 ми дорожечные магнитофоны, куча всего, компьютеры, плагины, на каждый канал, компрессия, декомпрессия, шумодав, огромные возможности, они могу любую партию любого музыканта заменить, взять другого, могут сделать всё, что угодно, могут полосу обратно увеличить!!! Как делает сейчас mfsl, пользуясь методом записи на пониженной скорости, придуманным ещё в 1949 году, и которым, периодически пользовались многие и тогда и сейчас. Ну какие щелчки, с пластинок никто никогда не писал и не будет!
-
Мои ШП, которых остановился 10 лет назад и не жалею. Сперва было несколько пар покупной акустики ........ и потом продажа и раздаривание её. Потом попытка улучшать кроссоверы. Потом попытка собрать акустику под свои требования. Сперва перебрал много динамиков -4А28, 10ГДШ, Goodmans AXIOM10, динамики Изопфон, Динамики Филипс и БИГ. Потом познакомился с одним фанатом динамиков ...... можно было в живую многие марки послушать . Кто из Екатеринбурга - те наверняка узнают эту берлогу фаната динамиков и ламп. И тогда понял, что мне нравятся винтажные немецкие динамики ..... Но с винтажными динамиками проблема - очень трудно найти одинаковую пару одной модели...... Винтажные динамики стареют по разному. Поэтому стал рассматривать авторские динамики собранные из немецких винтажных динамиков. В Итоге купил динамики от Олега Руллита ..... Человека с золотыми руками, но ...... в какой то момент набрал заказов и не смог их выполнить ......... очень много людей на него были обижены за это "кидалово". Я покупал через е-вау и об этом ничего не знал на момент покупки. сперва пробовал макетные корпуса, а когда с оформлением определился заказал корпуса по своим размерам. Оформление ПАС с мембраной из синтепона. + Рупорные супертвиттеры с титановой мембраной от 14кГц с фильтрами 2 порядка ..... И есть САБ ниже 40гц до 14 гц- но практически не включаю его.
-
Ну как их качество может быть лучше, когда в те времена, доцифровые, писали с пульта на 16 дорог, потом многократно переписывали, раз пять, обрабатывали по разному и по всякому, последний этап, это двухдорожечный магнитофон и на рекордер, лучший на то время VMS 70, 40 - 15.000 гц, а если делать в цифре, то с промежуточного этапа, не с продакшен мастера, снова мастерят, на новой технике, полученной ими в 1984 году, сложнейший и длинный процесс, можно почитать в интернете, для этого надо набрать всего две буквы CD.... и четыре RIAA, тогда вся картина и сложится, потому что в большинстве стран мира, одновременно писали СD, винил и кассеты!
-
Современные новодельные грампластинки не разу не слушал и в руках не держал. Какое их качество записи, лучше чем у тех что выпускала Мелодия во времена СССР ?
-
В отношении аудиотрансформаторов действительно возникают непростые вопросы. Но ответы открываются в контролируемой измерительной их базе и субъективной -прослушиваемой . По тому , как и из чего сделан аудиотрансформатор , можно , имея базу данных (конечно) , продвигать и предполагаемый критерий , не исключая даже его ментальный уровень . К примеру , ни разу не встречал выдающегося по качеству и звучанию китайского аудиотрансформатора ; всегда или ""дичь"" недожаренная не домотанная или ""славно на их бумаге"" , или -работает , и уже радость.... . Причем , приборы всё меряют и фиксируют , уши -у кого есть , китайцы регулярно получают всё это себе ""взад"" и платят неслабые компенсации , на которые умные люди заказывают практически безупречные трансформаторы у своих или израильских производителей . Но по обмерам если , можно обмерить все параметры - АЧХ , неравноменость её , начало спада АЧХ , форму меандра , индуктивность и т.д. Но самый важный (один из) , определяющий уже -будет ли трансформатор кошмарить схемутехнику и уши , это АЧХ за пределами конечного спада . В хорошем выходном трансформаторе , хотя бы как от Прибоя в S.E. конфигурации , после 50 кгц (-3 дб ) с лампой EL156 монотонный спад и без паразитных (вдруг ...) горбов на АЧХ - обычно 100 кгц, 140 , 160 .. . В этом смысле, когда ""толкают "" лютую полосу по ВЧ и НЧ , то в первом случае смотрим реальные АЧХ до 300 кгц и на НЧ - реальную индуктивность и мощность, которую в состоянии без искажений отдать выходник на своём левом крае. В итоге , выходной трансформатор с нулевым спадом до 10 ...12 гц обеспечит уверенный басовый ""постамент "" , а отсутствие паразитных вторичных резонансов на ВЧ - ясность и отсутствие окраса в основном диапазоне. Если вторичные резонансы лезут аж к нулевому спаду , это уже ""фигня"" , а не выходной (или МКТ ) трансформатор .
-
Изготовил новую шину 5Х2мм. к анодным колпачкам, сразу завел на 2 сетку, ленточный не надежный да и короток, хотел послушать с новым предом, через минут пять загудел ТС, коза по первичке.
-
Мне, Сергей, про ваш неинтересно, всё написано в инете, а про наш, пермский, очень даже. Который год, даже не десять лет, расширяют всё, строят вторую сцену, третий вроде как сменился, и каждый по очень большому дому построил, коттеджу, а воз и ныне там, а ещё у нас есть один знаменитый театр Драмы, теперь ТеатрТеатр, а там Мильграмм, тоже несколько лет вторую сцену строит😁, а ещё у нас был мараткагельманд, иноагент, который в здании речного вокзала устраивал инсталляции и глумливый для русских людей балаган, называлось всё это "Русское бедное", - гуглится, и только в этом году здание вокзала стало использоваться по назначению, маратка скрывается, а подручные его остались, разрушен очень полезный для РЖД завод, там тоже "инсталляци" происходят! Понимаете, Сергей, я тут живу, я очень люблю свой город и некуда уезжать не собираюсь! Заканчивая мысль, закругляюсь, если Сергей Норманн не может сейчас посещать концерты Теодора Курентзиса, а это 15–25 тысяч рублей, то я, с пенсией в 15 неполных тысяч, пластинки его уж точно купить не могу! Так там ничего нет, вообще, всё уже "сделано"!!! Тренировок, кстати, было несколько😁, а сколько было всего "ципропано"! Лишь на крохотную часть я выше ссылки дал, это всё, и десятки тысяч других наименований выпущены давным давно в аналоге, в приличном, неплохом качестве, оно находиться легко, и если эстрадную музыку, выпущенную на "Мелодии" тут все более-менее знают, то залежи джаза и классики, полагаю, что не совсем.
-
Совершенно согласен. Плюс внутри стало гораздо уютнее и сортиром не воняет (позорище было).
-
Вчера приклеил вторые и третьи заготовки для стенок АС из ДВП-4, 5. Мастика Бикор очень густая, пришлось наносить узким шпателем, не разбавлял, наносил слой мастики на верхнию поверхность первых ДВП, и на нижнию сторону вторых заготовок из ДВП, также клеил и третьи заготовки. Внутри корпусов тоже покрыл кистью, пришлось разбавить уайтспиритом. Сегодня попробовал липнет к пальцам, хотя вроде высыхание 3 слоя 48 часов. Сохнет в подсобке мастерской где тепло, сколько сохнуть будет не знаю, в общем руки после Бикора еле отмыл, хотя работал в перчатках.
-
Родилась сегодня пятая реинкарнация Чёрной Пантеры, осталось в корпус убрать потроха сии: Корпус деревянный, покрыт лаком, сохнет...
-
Редкая дрянь, только на открытом воздухе.
-
оцифрованы то понятно, а вот что они там начистили в этих оцифровках?.. Я вообще думал, что может они тупо берут пластинку, цифруют, прогоняют изотопом от щелчков, подрезают цифровым фильтром рокот ниже 20Гц, проходятся эквалайзером и вот ремсатринг готов.
-
Ну и последняя "изюминка" : Лишь в 2011 году, когда пришла новая команда, началось восстановление «Мелодии», и одним из ключевых направлений стало сохранение архивов: тысячи фонограмм были оцифрованы, очищены и получили новое звучание.
-
"""" Как «Мелодия» пытается спасти свой архив Алексей Яблоков Ведомости.Пятница 24.02.2012, 01:36 В десять утра на «Мелодии» никого, кроме меня и редактора Лены — девушки с итальянским языком и консерваторским образованием. Лена сажает меня за компьютер и объясняет: есть общий каталог архива «Мелодии», а есть каталог того, что было переиздано на компакт-дисках. Моя задача проста: дополнить информацию о переизданных пластинках, черпая ее из сводного каталога. — Нужен номер каждой пленки, год записи и длительность, — уточняет Лена. — А ты из интереса пришел или по редакционному заданию? — Помочь хочу, — говорю я, и это правда. Последние три недели сотрудники легендарной фирмы грамзаписи сбиваются с ног. 9 февраля Росимущество, в чьем ведении находится ФГУП «Мелодия», прислало распоряжение: представить перечень всех 239 386 записей, составляющих архив фирмы. Документы должны быть оформлены в виде «структурированных блоков»: каталог всех оцифрованных записей, каталог всех изданных CD, информацию по каждому диску на предмет авторских прав и т.д. Срок — до 1 марта. Подоплеку этого распоряжения разъяснил гендиректор «Мелодии» Андрей Кричевский, когда я посетил его кабинет с окнами на Серебряный Бор. Заняв пост гендиректора весной 2011 г., Кричевский попытался вернуть отобранные у «Мелодии» здания в центре Москвы или по крайней мере пустить выручку за их аренду на улучшение технической базы. А в декабре 2011 г.Росимущество распорядилось приватизировать «Мелодию», исключив из списка объектов приватизации всю недвижимость, а фонотеку передать в Росархив. — Мы писали Минкульту: заберите нас, пожалуйста! Нет реакции. Писали в Минэкономразвития, они же курируют Росимущество. В ответ тишина. Ну кому еще писать-то? Пишем Путину перед Новым годом, без всякой надежды. И вдруг 30 декабря приходит от него бумага в Минэкономразвития — разобраться и доложить! Кроме того, Кричевского вызвали на совещание в Белый дом. По его результатам представители Департамента массовых коммуникаций, культуры и образования рекомендовали Министерству культуры принять «Мелодию» в свое ведомство. — Возвращаюсь я с заседания, — продолжает Кричевский, — а через два часа приходит бумажка от Росимущества: представить опись до 1 марта. Как будто ничего не было, ни решения Путина, ничего. Вроде все приостановлено, а бумага действует!.. Злоключения «Мелодии» начались еще в 1990-е. У фирмы отобрали здание англиканской церкви, где располагалась студия, и «Мелодия» лишилась своей главной функции — записывающей. «Ельцин подарил костел английской королеве, — рассказала заместитель гендиректора Карина Абрамян. — Ну даришь, ради Бога, дари, но дай нам здание под студию!» К проблеме помещения добавились и проблемы управления. Немало радости доставил сотрудникам тогдашний директор «Мелодии», легендарный Валерий Сухорадо, который и передал фирму в распоряжение Мингосимущества. «А в конце 1990-х он распорядился выкинуть из фонотеки все грампластинки, — вспоминает Абрамян. — Наверное, решил, что раз эпоха компакт-дисков наступила, надо от этого хлама избавляться. Наши сотрудницы честно пошли вывозить на помойку пластинки. Спасли фонотеку знаете кто? Дворники Киевского района. Увидели наших и говорят: “Вы не обалдели, девушки милые? Вы сейчас тут все засрете, а вывозить кто будет?” Пришлось обратно везти, так архив и уцелел». Сейчас перед «Мелодией», по словам Карины, стоит немало актуальных задач, таких, как налаживание отношений с iTunes, перевыпуск виниловых пластинок и многое другое. Но все это требует средств и сил, которые уходят на выполнение бессмысленных действий по переносу одного файла в другой. Третий час я за компьютером в редакторской комнате. Копирую данные, как велела Лена: из одного файла в другой. Работа движется плохо. В сводном каталоге масса ошибок, и найти информацию о песне по названию или фамилии авторов почти не удается. Вместо «Г. Аполлинер» в каталоге значится «Паполлинер». Вместо «Проказник Браун» — «Праздник Браун». — Четырнадцать волонтеров мы наняли на эту хрень! — кипятился Кричевский, показывая мне пачку бумаги в метр высотой — тот самый каталог, из которого велено сделать хорошо структурированные блоки. — 300 000 рублей на это ушло. Два «Штудера» для оцифровки можно было купить! Волонтеры перепечатывали данные из «нарядов» — древних рукописных бланков, которыми забиты шкафы в редакторской. На потертой зеленоватой бумаге — выцветшие чернильные строки, пометки карандашом. Многие бланки заполнены явно наспех, коряво. Понятно, почему обалдевший от гонки волонтер печатает «Праздник Браун». За пять часов я обработал всего семь дисков. Лена равнодушно сказала: «Спасибо за помощь». Все на «Мелодии» понимают, что до 1 марта не успеть. — Росимущество этого и ждет, — пояснил Кричевский. — Потом мне сделают выговор, снимут с должности, быстренько назначат и.о. и проведут приватизацию, как собирались… Фонотеку бы сохранить. Я видел ее. Весь архив «Мелодии» — целиком, с 1933 года — занимает 7 комнат. В холодном полумраке тесно от металлических стеллажей. Бесконечные ряды картонных коробок с лентами и пластинками. Их гораздо больше, чем нарядов, и на каждой коробке уйма пометок. Все это надо не только описывать, но и отслушивать, потому что внутри может оказаться совсем не то, что написано на ярлыке. Это и есть инвентаризация. По словам гендиректора, ее и так проводят, только в нормальном режиме и при участии звукорежиссеров. — Что будет, если записи передадут в Росархив? — спрашиваю я у Кричевского. — Да приходил оттуда дядечка, — рассказывает он вместо ответа. — Вот с такой бородой. Посмотрел хранилище и говорит: «Та-а-ак, у вас тут магнитные ленты. На коробке написано: срок хранения 5 лет. Почему до сих пор не уничтожили?» ---------------------------------------- Утилизация аудио архивов в порядке вешей не только в России. 5 лет назад я вывез почти все студийные записи музыкального отдела русской службы ВВС ( Лондон, Буш Хауз) Около 800 лент,что успел.Период 1977 - 2002 год.Полтонны весом.Вывозил почти год. Потратил на это кучу денег.Что не успел, то утилизировали.Перед этим как попало инженеры оцифровали на самые дешевые болванки. Спасти архивы Мелодии в свое время тоже можно было. ____________________ Источник: https://www.hi-fi.ru/forum/forum48/topic71336/
-
Так-то оно так, но посещал неоднократно. Если звезды там были благодаря К, то ему спасибо.
-
-
Forum Statistics
-
Total Topics9.8k
-
Total Posts106.2k
-

Recommended Posts
Join the conversation
You can post now and register later. If you have an account, sign in now to post with your account.