-
Posts
821 -
Joined
-
Last visited
-
Days Won
4
Content Type
Profiles
Forums
Events
Everything posted by ТимВал
-
Моделирование устроит? Собирать ТАКОЕ мне не хочется...
- 142 replies
-
- ламповый
- фонокорректор
-
(and 2 more)
Tagged with:
-
А для V1 смещение не требуется? И так сойдет?
- 142 replies
-
- 1
-
-
- ламповый
- фонокорректор
-
(and 2 more)
Tagged with:
-
Нагружать цепочку RIAA коррекции на внутреннее сопротивление первого каскада, это плохая концепция ИМХО. Простой резистор линеен, а внутреннее сопротивление лампового каскада, мягко говоря не очень линейно...
- 142 replies
-
- 1
-
-
- ламповый
- фонокорректор
-
(and 2 more)
Tagged with:
-
Верхний триод в каскоде работает без отрицательного смещения. Это как то не очень грамотно как по мне. На 5 мв. это еще как то пройдёт, а на 50 мв.(+20дб.) уже нет. Да и лаконичной назвать схему из ШЕСТИ триодов, когда можно сделать на двух, я бы тоже не назвал. Впрочем на вкус и цвет....
- 142 replies
-
- 1
-
-
- ламповый
- фонокорректор
-
(and 2 more)
Tagged with:
-
Похоже тогда очень сильно экономили на резисторах. И на конденсаторах тоже.
- 142 replies
-
- ламповый
- фонокорректор
-
(and 2 more)
Tagged with:
-
А это что скрипка или свирель, что бы музыку играть? У конденсатора совсем другие функции и задачи. Не надо заставлять кувалду петь, а флейтой гвозди заколачивать и всё станет на свои места.
-
Держать в "тонусе" пленочный конденсатор задачи не ставилось, да и смысла в этом никакого нет. Я понимаю электролитический конденсатор, это да, ему требуется смещение дабы не получить "переполюсовку" сигналом. У пленочников может и есть некоторый "гистерезис" но он настолько микроскопический что его никакими приборами не уловить, не то что слухом. Да и есть ли он вообще, вопрос.
-
Возможно опечатка, бывает. Вот к примеру подобная схема Астра 2. С резистором уже всё в порядке, 4,7 Мом.
-
Сегодня первое прослушивание. Что можно сказать по первому впечатлению. Открытый прямой звук. Никакого приукрашивания даже намека нет. Тональный баланс абсолютно ровный, ничего не выпирает, ничего не проваливается. Играет чисто красиво. Входная емкость по измерению прибором, 47р и 60р по каналам. Это радует. Мой корректор на 6Ф12П для сравнения, показывает 140р по входу....
-
И это сложная схема? Ну я не знаю как сделать ещё проще. ТРИ лампы не считая индикатора. В транзисторном магнитофоне было бы три десятка транзисторов. И никто не жаловался что 6Н2П шумит или мёртвая.
-
Вот такая конструкция для прослушивания. Если хорошо "запоёт", подумаю о более элегантном оформлении.
-
Если ёмкость достаточно приличная то в ведро можно отправить усилитель.
-
Стесняюсь спросить, это Вы сами слышите или читали где? Ну ладно на выходном конденсаторе, переменное напряжение аж за 1 вольт "переваливает", ну а на на первом разделительном всего 300 мв. а на конденсаторах коррекции вообще 30 мв. И сколько там "электрострикции" набежит по вашему мнению? К тому же при использовании ламп, первая из которых "мертвая и не работает", а вторая годится только "для ПТК ЧБ телевизоров", обращать внимание на какие то конденсаторы, просто смешно.
-
-
Ri 6н1п=8 Ком. У 6н3П Ri=6,2Ком. А у 6Н23П Ri всего-навсего 2,5 Ком. При замене подрастёт выходное сопротивление, а если применить 6Н6П то упадет усиление.
-
Дак обычная встроенная в материнку. По моему на ALC662
-
На слух буду пробовать более основательную сборку.
-
Не давно предложил простую схему на самых заурядных лампочках. Два каскада, первый каскад с большим усилением затем пассивная коррекция и второй каскад с меньшим усилением но с низким выходным сопротивлением. Была представлена модель . Дабы подкрепить теорию практикой, собрал макет по данной схеме. Прекрасно работает. Ни малейшего возбуждения. АЧХ в "полочку". Выходное напряжение 1 в rms. Искажения менее 0,05% Восстановленный прямоугольник: В исходном виде со звуковой карты он почти такой же. Если кто видел какой прямоугольник делает звуковуха, может подтвердить.
-
Есть у меня ещё такая пластинка: Но там "свиптон" очень короткий, не успеваю 20 кГц. поймать.
- 142 replies
-
- 1
-
-
- ламповый
- фонокорректор
-
(and 2 more)
Tagged with:
-
Градо отстой. Получается при 3,16 см/сек почти 30 мв. а если учесть что стандарт записи для "лонгплэй" стерео пластинок составляет 8 см/сек. то будет очень даже 50 мв. и даже больше. Или я не прав?.
- 142 replies
-
- 1
-
-
- ламповый
- фонокорректор
-
(and 2 more)
Tagged with:
-
На измерительной пластинке со стандартным "свип тоном". Таковой у меня увы нет. Если у кого есть пусть померяют. Уверяю Вас "суслик" есть, даже если в данный момент мы его не видим.
- 142 replies
-
- ламповый
- фонокорректор
-
(and 2 more)
Tagged with:
-
Ну что же, если публика просит. Притащил свой "ослик" поближе к вертушке. Прям какой надо "измерялки" нет но хоть что то: Это дорожка 1кГц.с колебательной скоростью 5 см/сек. А это дорожка с 10 кГц. но со скоростью 3,5 см/сек. Трека с 20 кГц и скоростью 5 см/сек. нет.. Могу сфоткать 1 кГц со "скоростью" 3,5 см/сек. для сравнения, если надо. Но думаю и так всё понятно.
- 142 replies
-
- ламповый
- фонокорректор
-
(and 2 more)
Tagged with:
-
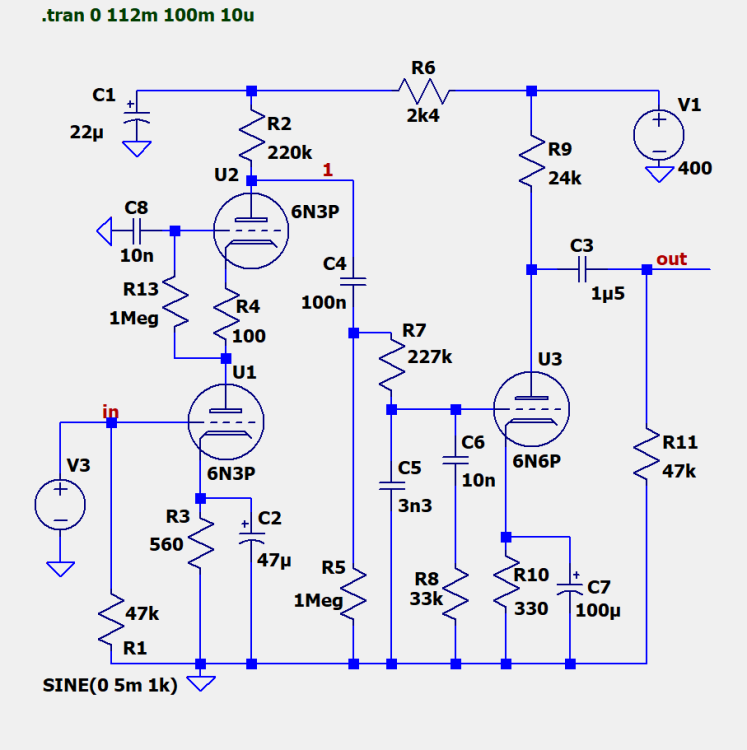
Ну если выбирать из того что не звенит то может 6н3п и 6н6п подойдут? Вроде не микрофонят.. Вот такой вариант вырисовывается: Конденсаторы стандартные. Выход 1в. rms С перегрузочной тоже всё более менее нормально. Единственно питание надо побольше чем обычно. 400, а лучше 450в. Это 6Н23П хорошо работает на низком анодном, другие лампы так не хотят. Может сгодиться на ФК АП №2 ?
- 142 replies
-
- 1
-
-
- ламповый
- фонокорректор
-
(and 2 more)
Tagged with:
-
Вы меня пугаете таким недоверием. Какого рода демонстрация Вам нужна, ИЗМ33С 0201/0202 плюс осциллограф сгодится? Или хватит моделирования?
- 142 replies
-
- ламповый
- фонокорректор
-
(and 2 more)
Tagged with:
-
Только я сомневаюсь что такое большое усиление нужно в первом каскаде. Всё таки ФК это не предусилитель в магнитофоне. Может пострадать перегрузочная способность. Если на частоте 1кГц входное напряжение 5 мв, то на частоте 20 кГц уже 50мв. RIAA коррекция однако. Плюс по ГОСТ-у ФК должен спокойно терпеть перегруз в 20 дб. А это означает 500мв. на входе! Помножив на усиление 270, получим 135 вольт! Как то многовато для сохранения линейности, нет?
- 142 replies
-
- ламповый
- фонокорректор
-
(and 2 more)
Tagged with:
