Стабилизатор напряжения на 420 В.
-
Recently Browsing 1 member
-
Клубы
-
Радиорынок
Public Club
-
ROCK-N-ROLL FOREVER!
Open Club · 9 members
-
Кружкин Дом
Open Club · 31 members
-
MASTER TUBER
Open Club · 5 members
-
Hi-end по-русски
Open Club · 58 members
-
Излишки тумбочки
Public Club
-
Радиолюбительские технологии
Open Club · 8 members
-
Магазин Иван Иваныча
Public Club
-
Джаз от SJ
Open Club · 24 members
-
Тестовый клуб
Open Club · 19 members
-
БАЛАНС
Read Only Club · 1 member
-
-
Сообщения
-
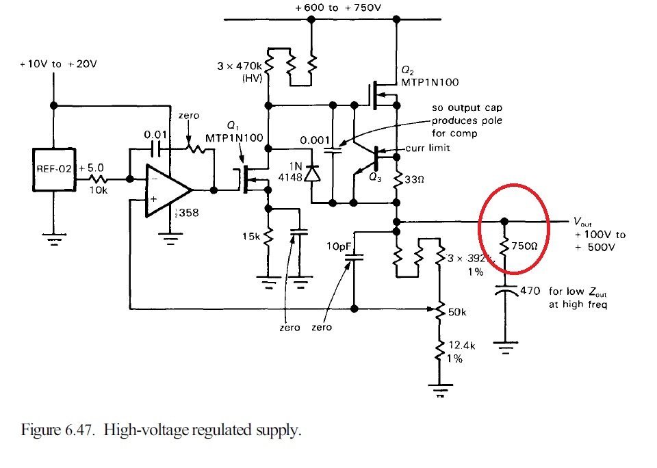
А вот еще: https://linearaudio.net/t-reg-hv-regulator https://linearaudio.net/sites/linearaudio.net/files/TS-4-b d7_0.pdf
-
By Audioamator · Posted
Вопрос: у меня в половине аудиопотребителей провод PE не подключен внутри аппаратов (на заводе). И я ни у каких потребителей его никуда не подключаю. Но каждый петребитель подключен через индивидуальный фильтр (эпкосы в основном) типа как на картинке. Клеммы G подключены к проводу PE вводных розеток, нему же экранирующая обмотка несимметричного РТ. Индивидуальные фильтры подключены после RT. К потребителям PE не идет. Правильно? Если использовать симметричный RT, то его среднюю точку подключать только к клемме G фильтров? Так? -
https://www.bartola.co.uk/valves/2024/04/12/cap-multiplier-pcb-build-guide-and-bom/#more-11714 Относительно не повторителей. Если приведенная ниже схема имеет вполне предсказуемый выходной импеданс, в отличии от таковой с усилителем обратной связи. Вроде как Васянин публиковал гибрид. А так всё известно. Опорное, делитель, усилитель ошибки и... работа усилителя напряжения на емкость. Последнее обычно лечат резистором, последовательно с выходным конденсатором, что собственно приводит к импедансу, большему чем у умножителя емкости. Схемотехники из Гарварда. Всё то же, все так же. Кстати LR8, соответствует спецификации, не очень-то и хорош.
-
...Забирай свои игрушки и больше не играй в моей песочнице! Каждый из нас имеет свою манеру общения, свои обиды и претензии к другим, свои радости от общения и понимание своей полезности для форума, огорчения от недопонимания и т.д. Вот только песочница у нас одна на всех, так что хочешь - не хочешь, общаться и читать приходится всё, этого не избежать, разве что взгляд устремить в иные дали, повернувшись к песочнице жопой.... Но нам всем нужен этот форум, не другой! Так что играемся дальше.
-
При таком питании схема даёт максимум 80в. (при 0,2в вх.) амплитудного (до ограничения) для "раскачки" выходных ламп. Ваше дело как это использовать.
-
Я использую симулятор. Мне так проще всего. Взял 220в. и любой резистор, измерил напряжения, подставил в симулятор и получил индуктивность. Но это разумеется с условием не доведения магнитопровода до насыщения при замерах.
-
By Stan Marsh · Posted
Нет. +300В Да, соглашусь. Но тут, пожалуй, её больше подавать некуда. -
Возможно и мои не читаете, ладно, другие прочтут. Ну оцените Вы, что этот РТ опреределенным образом влияет на синфазные помехи, которые присутствовали в сети на данном промежутке времени, но это не означает, что их характер не изменится через какое-то время и что этот РТ уже совсем по другому будет на них реагировать, не может он работать во всем диапазоне возможных частот. Видимо, правильнее будет подавать сгенерированные помехи наиболее вероятных в данной сети частот и смотреть как этот РТ на них реагирует. Я считаю, что его задача не в том чтобы их подавлять, хотя и это он частично худо-бедно делает, а в том чтобы симметрировать сеть, в которой уже эффективно работают синфазные дроссели. Конечно все это можно реализовать и без него и каждый выбирает свой путь.
-
Замыкать три каскада с емкостной и трансформаторной связью общей ООС далеко не тривиально даже на симуляторе. Хотя, при относительно малом усилении/глубине ООС, один доминирующий ноль, а остальные - отнесены и одинаковые. Получающиеся АЧХ и ФЧХ далеки от желаемых, что отражается на ПХ (испытании меандром). А сложные схемы компенсации не нравятся, особенно на низких частотах.
-
Ну вот немного разгребся с разными бытовыми вопросами и добрался до компьютера . Да все верно говорите , это я про катодную обмотку итд . Нашел схему усилителя на 6ф6с , там и про вых. тр-ры все расписано как и что куда мотать , там будет и пентодное и ультралинейное включение , и до кучи и триодное включение что сотворить проще некуда , соответственно жертвуя вых мощностью , и скорей всего и качеством самого звука , но как и писал ранее , что бы сделать выводы , не то что неоднократно об этом пишут те кто это делал , а самому все услышать и сравнить ,и сделать выводы , так что б было так сказать три в одном , а уж потом можно будет об этом забыть и больше не вспоминать , оставив два основных режима вых ламп . Добавлю что сами вых трансформаторы будут на торах , уже специально подыскал два бублика из некоторого количества намотав пробные 50 витков на каждый и все промерив , выбрал братьев близнецов . Но это все позже , все потом расскажу и покажу .. ........................................................................................................................................................................ Сейчас у меня другой вопрос , Те вых трансформаторы , что я показал здесь несколько выше , и озвучив индуктивность первичек по 20 Генри , и не услышал в итоге ничего утешительного для себя , ну кроме того - типа маловато будет , как в том мультфильме хех )))) . Но открою вам страшную тайну , что все эти замеры разными портативными измерителями типа е7-хх итд , которые работают на малом сигнале 1....2 вольта , годятся скорей всего для намотки катушек контуров в радиоприемнике . либо еще куда , но только не для корректных замеров вых. трансформаторов , так как все они не по детски занижают фактическую индуктивность , и тут же сразу у меня вопрос к аудитории - КТО КАК ДЕЛАЕТ ЗАМЕРЫ ПО ИНДУКТИВНОСТИ ???? Вроде как то по памяти , писалось о замере индуктивности с помощью ,, розетки ,, т.е. в сеть 220 вольт подключается первичная обмотка испытуемого трансформатора , при небольшом количестве измерительных приборов ( вольтметр , миллиамперметр ) и что то еще вроде , типа постоянного или переменного резистора , и еще для этих целей была какая то формула . Кто мне может дать описание и разъяснения этого принципа измерения , хочу попробовать , и потом уже можно будет путем сравнения , более предметно сделать какие то умозаключения . Вот ссылка . на что то подобное , по которой я мельком пробежался ИЗМЕРЕНИЕ ИНДУКТИВНОСТИ ПЕРВИЧНЫХ ОБМОТОК , СИЛОВЫХ И ВЫХОДНЫХ ЗВУКОВЫХ ТРАНСФОРМАТОРОВ . https://forum.cxem.net/topic/151777-измерение-индуктивности-первичных-обмоток-тс-и-твз/?ysclid=mks24kipuw691304037
-
Или же трансформатор сеет. Нет случаем пермаллоевого или хотя-бы жестяного стакана на входную лампу?
-
Это можно, а с какой целью? И какое питание предполагается?
-
С учетом того что схема всё тот же старый добрый Вильямсон, только с некоторыми "извращениями", стоит предположить что на выходе будут триоды и достаточно "тугие". По крайней мере с большим "миллером", иначе српп смысла не имеет. Автор схемы не давал обоснования по теме српп?
-
Ищу схему проверенного, как трактор Беларусь, полупроводникового стабилизатора напряжения на 420 вольт с током нагрузки до 100 ма. Повторители не интересуют.
-
Как-то было, наводились помехи от магнитострикции трансформатора через шасси, микрофонила входная EF86 лампа, поставил трансформатор на резинки от компрессора холодильника и все пропало.
-
-
Forum Statistics
-
Total Topics10k
-
Total Posts108.5k
-

Recommended Posts
Join the conversation
You can post now and register later. If you have an account, sign in now to post with your account.