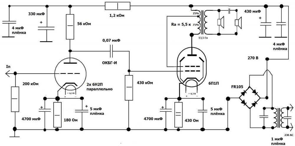
Вариант 6Н2П+6П1П
-
Recently Browsing 0 members
- No registered users viewing this page.
-
Who's Online (See full list)
-
Клубы
-
Сверхлинейность
Open Club · 12 members
-
ROCK-N-ROLL FOREVER!
Open Club · 9 members
-
Радиорынок
Public Club
-
Кружкин Дом
Open Club · 31 members
-
Мастерская
Open Club · 11 members
-
Hi-end по-русски
Open Club · 64 members
-
MASTER TUBER
Open Club · 7 members
-
Излишки тумбочки
Public Club
-
Радиолюбительские технологии
Open Club · 9 members
-
Магазин Иван Иваныча
Public Club
-
Джаз от SJ
Open Club · 24 members
-
Тестовый клуб
Open Club · 19 members
-
-
Сообщения
-
30п1с классная лампа и достаточно низкоомная, Ra в моем случае 3,5 кОм. Действительно бальзам для ШП и неприхотлива в конструктиве. Да и с дух/трех полоской без ОС можно пробовать. А раздемпфировние на малой громкости порою в пользу идет, вместо тонкомпенсации. Так получилось, что несколько месяцев на ШП слушал, и лень было достать эти Соньки G4 и подключить. Когда на Сонки нашелся покупатель, то перед отправкой все же подключил и офигел от звука. Есть РР 6п14п в родном включении без ОООС, также отлично на ШП поет. Есть куча EL86, в триоде их пробовал, сейчас после 30п1с лень что то еще начинать делать для ШП. Разброс у 30п1с конечно конский, квартеты сложно подобрать. Главное для пентодов/тетродов ТВЗ "по генристей" делать.
-
Усилитель соединён с нагрузкой кабелем. У кабеля есть активное и реактивное сопротивление. Если нагрузка усилителя - резистор, то напряжение на резисторе и ток через него одинаковы по форме. Ток не искажён относительно напряжения. Этот ток создаёт на сопротивлении кабеля неискажённое напряжение. Напряжение на резисторе несколько меньше, чем на выходе усилителя, но не искажено. АС имеет нелинейное сопротивление. Значит, ток через АС искажён относительно напряжения на клеммах АС. Этот искажённый ток протекает и по кабелю. Искажённый ток создаёт на сопротивлении кабеля искажённое напряжение. Это искажённое напряжение вычитается из выходного напряжения усилителя. Получается, что на клеммах усилителя напряжение неискажённое, а на клеммах АС - искаженное. Идея в том, чтобы контролировать напряжение не на выходе усилителя, а на клеммах АС и таким способом получить неискаженное напряжение на клеммах АС. Исполнение было и есть разное, можно почитать: https://rcl-electro.ru/threads/Компенсатор-сопротивления-кабелей-АС.444/page-2
-
By tonchik254 · Posted
До военный Советский газотрон ВГ-176 30-х годов, с кончиком сверху. -
как не назови характеристики схожие...
-
СГ201С - стабиловольт для этого тетрода, для второй сетки.
-
Как часы, ничего делать не надо, только в узел средней вязкости кастрол какой нибудь, людям мотор перебирал, балансировал, а там родная довольно густая смазка, всё чисто, обороты приличные, плавится типа, можно было не менять ещё годы, ещё нравится родной микролифт, ничего не надо делать, вечный, там два диска, между ними невысыхайка, не как у других, стекло вниз и высохло, т.е. надо весь механизм микролифта полностью использовать! Это только ортофоны и там нет от природы антискейтинга 😂 и недёшево.
-
У Сергея Семенкова, думаю многие читали его ресурс, есть об опыте применения 30П1С, весьма любопытно почитать. У меня есть несколько 43, "гипотетически конструирую" для своего проекта.
-
Из американской "цифровой" серии - type 43. Можно считать аналогом для 30П1С. У Фрэнка справочный листок скачать можно. Там по нагрузке и гармоникам графики интересные есть.
-
Ленко стучал визжал хрюкал, пока я все и вся подшипники вокруг и ролик не поменял, очень очень тихий стал. Кто то говорил ленки шумные, а здесь без корпуса супер даже
-
By Евлампий 2 · Posted
30П1С - вообще тетрод. И кстати, среди тетродов не так уж мало ламп, чье внутреннее сопротивление и оптимальная приведенка соизмеримы - в итоге без ООС получаем выходное сопротивление каскада, соизмеримое с импедансом нагрузки, в единицы ом, что нередко прямо бальзам для акустики в старом концепте. В частности, пожалуй есть смысл потщательнЕе покопаться с 1624, это практически в точности прямонакальная версия 807-й (накал 2,5в / 2А). Хотя как-то давно ее макетил - не зашло; придется наверное повторить заход. Тут важно, что можно получить интересное выходное сопротивление не вводя ОС. -
Я делал без плинта, но надо корректней снова сравнивать, еаг 911 тоже так использовал, там папст, плохие моторы с внешним ротором, шумные. Он ведь с пьезо занимался, а Лихницкий с обычными, динамическими. А так, по описанию, не понять конструкцию.
-
А я с них и слизал, не знаю в чем приемущество ;) ПС Степичев мне сделал 2 головки для веф мир 154, на 33 и 78. я там полностью восстановил проигрыватель, но как бы я не восстанавливал его, он ширпотреб ширпотребом кривой. Поэтому эти головки хочу поставить на отдельный тонарм и пробовать уже на ленко
-
Китайца с лампой усилительной на входе , нет транса степ ап, неожиданно супер вещь, посоветовал Станислав. Украли они с немцев, какой то D. Klimo был мс усилитель. 7 ламп , даже в бп кеноторон
-
Да там нечего настраивать по мозгокрутам разным, десятое дело, без ничего, на слух, если хорошая дорогая головка, а что за головка Степичева? Я втулку брал от нашей электроники, снизу тремя винтиками крепил, как раз сме ставить, ортофон диаметр втулки 32 мм вроде бы, снизу шайба гайка штатная и всё! Родная панель прочная, жалко сверлить что-то. А почему такой плинт выбрали, а не сплошной, тяжёлый, так никто не делает, кроме Банковского и Медведева, ну, то есть, кто вас надоумил, в чём преимущество такого дизайна?
-
-
Forum Statistics
-
Total Topics10.4k
-
Total Posts112.3k
-

Recommended Posts
Join the conversation
You can post now and register later. If you have an account, sign in now to post with your account.
Note: Your post will require moderator approval before it will be visible.