-
Posts
822 -
Joined
-
Last visited
-
Days Won
3
Content Type
Profiles
Forums
Events
Everything posted by Den101
-
Усовершенствованный усилитель Филина (версия Владимира Перепёлкина)
Den101 replied to Den101's topic in Semiconductor
Владимир, а есть к нему эталонная карта напряжений? Обнаружил неисправность, причину пока не нашёл - при включении усилителя с подключенной нагрузкой положительное плечо БП уходит в защиту (БП исправен, каждое плечо проверил подключением нагрузочного резистора 10 Ом), если нагрузку усилителя хоть на долю секунды отключить - он запускается. Ещё мне не нравится, что Т110 работает за пределами ОБР, может причина в этом? -
Усовершенствованный усилитель Филина (версия Владимира Перепёлкина)
Den101 replied to Den101's topic in Semiconductor
В компьютере много разных устройств внутри + к нему ещё подключено несколько, кабелей змеится довольно много :) К тому же у приставки входной кабель около 2м, вот наводки и ловит (худенький он, китайский). Что их рожает - ХЗ, может вентиляторы, может USB-устройства какие. Поэтому, на данном этапе я всё, что ниже -90дБ условно игнорирую. -
Усовершенствованный усилитель Филина (версия Владимира Перепёлкина)
Den101 replied to Den101's topic in Semiconductor
-
Усовершенствованный усилитель Филина (версия Владимира Перепёлкина)
Den101 replied to Den101's topic in Semiconductor
Скорее всего да, вход на неё двумя проводами экранированными идет - на каждый канал свой провод. Я подумываю переделать её. Сделать на разъемах под стандартные кабели и дискретным регулятором. -
Усовершенствованный усилитель Филина (версия Владимира Перепёлкина)
Den101 replied to Den101's topic in Semiconductor
Провода длинные, хоть и экранированные, но дополнительно наводки ловят, что поделать. Хочу сделать отдельный стенд для тестов, но пока никак. -
Усовершенствованный усилитель Филина (версия Владимира Перепёлкина)
Den101 replied to Den101's topic in Semiconductor
Многие из них приставка рожает (50, 150, 250 и т. д.), звуковой кодек встроенный, а усилитель их заботливо размножает. Снял диаграмму искажений. Слева - это кодек прямым проводом с выхода на вход, справа - через приставку для снятия параметров усилителя. -
Усовершенствованный усилитель Филина (версия Владимира Перепёлкина)
Den101 replied to Den101's topic in Semiconductor
Ну оно +/- так и есть, спад после 3кГц начинается, только он более резкий) С импортными транзисторами может и повеселей будет. -
Усовершенствованный усилитель Филина (версия Владимира Перепёлкина)
Den101 replied to Den101's topic in Semiconductor
Все транзисторы перед монтажом проверял, правда все 3 прибора проверки hfe дают разные показания, но +/- по среднему по палате отобрал в дифкаскад максимально похожие транзисторы. Форк Лина от Цихисели звучит неплохо, но мощность у него 10Вт. Автор заявлял 20, но я не нашел входных транзисторов с большим hfe, что требовались для этого, поэтому так. С германием работаю для души. Ну и потому, что он у меня есть) Кремний по параметрам лучше, но скучно. Лучше уж микросхемы тогда. Хотя кто знает, может от тоски и кремний в дело пойдёт... -
Усовершенствованный усилитель Филина (версия Владимира Перепёлкина)
Den101 replied to Den101's topic in Semiconductor
Да, собирал по этой схеме. Мне кажется, что-то где-то работает не так. Если не навалить ток покоя, слышны артефакты вроде какого-то скрипучего эха на ВЧ, при ТП под 200мА играет нормально, но и греется. Причём греются и драйверы тоже. Забавный момент - если отключить нагрузку ТП и нагрев увеличиваются на отрицательной половине. При подключенной нагрузке ТП тоже неравномерен по выходникам - на нижнем 190мА, на верхнем 120мА. Постоянка на выходе 150мВ. Осциллограф есть, но очень примитивный. Сегодня сделал несколько тестов. Результаты вряд ли можно считать окончательными, т. к. еще предстоит процесс наладки, есть пара вопросов - а если ему схему балансировки прилепить, как у Шушурина, чтобы перекос убрать? А то R120 у меня уже 1кОм стоит, на сколько его можно безопасно увеличивать? Из больших плюсов усилителя - низкий уровень шумов - я не слышу, работает ли он, даже если ухо в динамик. АЧХ скорее ламповая. Хвост гармоник длинный, но уровень их ниже -70дБ. Также сделал тест приставки к звуковому кодеку, чтобы убедиться, что он не влияет на показания. -
Усовершенствованный усилитель Филина (версия Владимира Перепёлкина)
Den101 replied to Den101's topic in Semiconductor
Наладил стабилизатор. Заменил выходники на П214, играет более-менее нормально при токе покоя не ниже 190мА, иначе в звуке есть артефакты. Думаю, транзисторы придется подбирать в пары. Тесты сделаю позже. -
Усовершенствованный усилитель Филина (версия Владимира Перепёлкина)
Den101 replied to Den101's topic in Semiconductor
Сделаю по мере восстановления, похоже, где-то в положительном плече что-то подгорело. Пока думаю на П217 - как-то странно себя вели некоторые из них - переход К-Э звонился в обоих направлениях, но с разным падением напряжения. -
Усовершенствованный усилитель Филина (версия Владимира Перепёлкина)
Den101 replied to Den101's topic in Semiconductor
На максимальной мощности - 1кГц. -
Усовершенствованный усилитель Филина (версия Владимира Перепёлкина)
Den101 replied to Den101's topic in Semiconductor
Сегодня загнал коня на тестах - сработала защита БП. Видимо, всё же придется менять стабилитроны. А может ещё что - вскрытие покажет. Максимальная мощность до ограничения - 20Вт на нагрузке 5Ом, КНИ 1,2%. Сделал тест RMAA - на 10Вт КНИ 0,26%, надо попробовать другие выходники: П215 может, как самый частотный. Вот печатки (плату усилителя надо зеркалить, плату БП не надо)Boards.zip -
Да проще на авито 6Е5С найти, чем лепить аналог на ардуино, разве что из спортивного интереса.
-
Я бы поверил, если бы не многолетние наблюдения за магнитофоном "Ростов", который я превратил в усилитель лет десять тому (ЛПМ не выкинул - теоретически можно вернуть взад, как было) - там всю слаботочку питает стаб на германии, жив до сих пор, хотя сам аппарат ЕМНИП 1981 гв. А если делать просто и на кремнии - то ставишь КРЕНКу и всё, если надо - усиливаешь её мощным транзистором. Ещё мне понравился стаб "Одиссея", но защита в нем коварна - один раз не сработала...
- 61 replies
-
- источники питания
- усилители
-
(and 1 more)
Tagged with:
-
Усовершенствованный усилитель Филина (версия Владимира Перепёлкина)
Den101 replied to Den101's topic in Semiconductor
Печатки в lay выложу позже. -
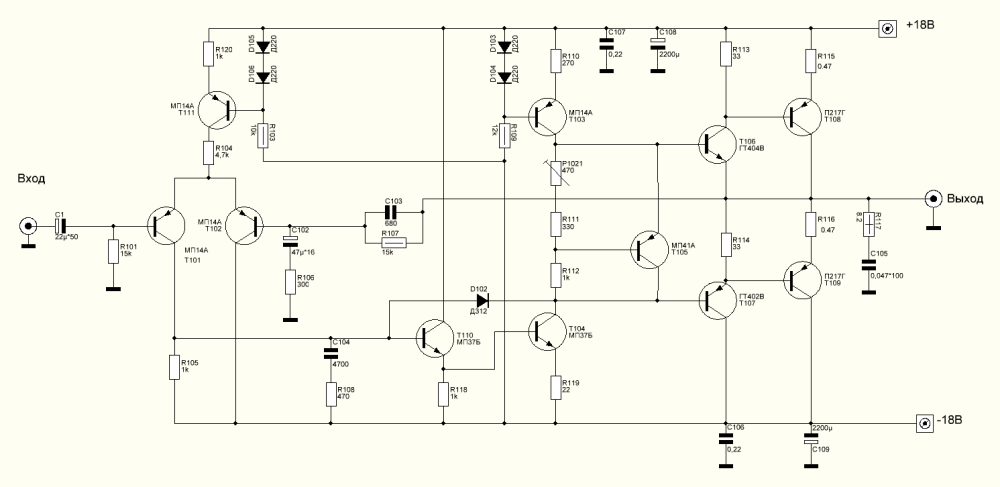
Всё же решил выделить в отдельную ветку. Собрал макет в кучу на доске, тесты в ближайшее время будут. Питается усилитель от стабилизатора, предложенного В. Перепёлкиным (обсуждение в соседней ветке). Схему нарисовал заново, как вытащить в формате картинки из pcad так и не разобрался. Пока выявил один косяк - транзистор термостабизации надо разместить на радиаторе ВК, а это с корпусами КТЮ - отдельный квест. Посмотрю пока, что будет в такой версии.
-
Вчера собрал все потроха на одной доске. Работает - напряжения ±17,6В. Фото в теме по усилителю выложу.
- 61 replies
-
- источники питания
- усилители
-
(and 1 more)
Tagged with:
-
Пока нет. Сегодня вечером попробую подсоединить к усилителю. Трансформатор питания (ТП100-12) слабоват для проверки защиты - подключил на выход лампу фары - напряжение просело до 13В и транс загудел недовольно. На коротыш решил не пробовать. Стабилитронов у меня куча разных - сейчас стоят как в оригинале - КС168А, если что, заменю. Напряжение 18В на выходе получилось при значении R117/118 примерно 1,65кОм.
- 61 replies
-
- источники питания
- усилители
-
(and 1 more)
Tagged with:
-
Собрал макет. Не пыхнуло синим пламенем, но и не стабилизирует - на входе 22В, на выходе 21,5... Неплохо бы карту напряжений на элементах и как производится подстройка значения выходного напряжения? Стабилитроны работают - на VD105, 106 примерно по 6,5В, на VD109, 110 - 15В относительно общего провода. Защиту пробовать не стал)
- 61 replies
-
- источники питания
- усилители
-
(and 1 more)
Tagged with:
-
Помню, с приятелем раздели здоровенный конденсатор высотой больше полметра с фарфоровыми изоляторами - в нем было довольно вонючего жидкого масла литров 9. Вверху - цепочка из более дюжины резисторов 560кОм 2Вт - единственное из его потрохов, что я оставил себе. Потом как прочитал, что за содержимое там могло быть - больше мы их не раздевали
-
Я бы вот хотел эти референсные системы послушать. Но на своих фонограммах. А там уже неоднозначно - кто кого...
- 299 replies
-
- усилитель
- транзисторы
-
(and 1 more)
Tagged with:
-
Я тоже так думал. До тех пор, пока по запаре Э-К местами не перепутал при монтаже (выходники стоваттного усилителя это были) - не помогло даже включение через лампочку.
- 61 replies
-
- источники питания
- усилители
-
(and 1 more)
Tagged with:
-
Могу тест на ютуб залить, погодя.
- 871 replies
-
- усилитель
- транзисторы
-
(and 2 more)
Tagged with:
