-
Posts
822 -
Joined
-
Last visited
-
Days Won
3
Content Type
Profiles
Forums
Events
Everything posted by Den101
-
Мы тут с Редстаром посовещались, попробую я начать своим тарабарским. Так вот, есть у нас ВАХи лампы - девственно чистые. На них мы наносим рабочую точку лампы (какую хотим на данном этапе) - у нас получатся Ua0 и Ia0 - напряжение (относительно катода!) и ток в рабочей точке. Ua0/Ia0=R0. Далее (R0+Ra)*Ia0=эдс трансформатора. Далее прибавляем к эдс трансформатора Ua и получаем вторую точку (в tube curve она зовется Vps) на оси абсцисс для построения нагрузочной прямой. Если Vps разделить на Ra, получим третью точку значения тока на оси ординат. Через эти точки будет проходить наша нагрузочная прямая. Как-то так.
-
Расчёт рабочей точки по ВАХ. Усилитель SE на 6н7с + EL34
Den101 replied to Климентий's topic in Help for beginners
Так вот самое элементарное для новичков - как определить наклон нагрузочной прямой для трансформаторного каскада? Графики то вы привели, а вот как их построить - новички то и не знают.- 1130 replies
-
Расчёт рабочей точки по ВАХ. Усилитель SE на 6н7с + EL34
Den101 replied to Климентий's topic in Help for beginners
Довольно сложно составить готовую методичку на все случаи жизни по этой теме, в старых книгах - у Цыкина, например, всё расписано, даже с примерами. Но много лишней информации для самодельщика - раз и много разных допущений - два. Работа с ВАХами означает переход самодельщика с уровня сборщика на уровень разработчика. Предполагается, что хотя бы пару книжек человек в руках вертел. Моя история началась с книги Цыкина "Усилители элекрических сигналов" - довольно неплохая, но много лишней информации. Предлагаю, кстати, литературу толковую всёже рекомендовать здесь. Расчёт резистивного каскада довольно прост - разжеван в книгах и многих веб-сайтах, не говоря уже про приложения для ПК, а вот с расчётом трансформаторного каскада по ВАХ - тут действительно тёмный лес, здесь неплохо бы поподробнее остановиться. Хотя, это всё равно имеет довольно приблизительный характер и реальный ВК всё равно приходится допиливать на макете?- 1130 replies
-
Спасибо, положил в копилку. Дойдут ли руки в итоге - не знаю, но вдруг?
-
Я имел в виду разницу между tpa3110 и icepower, например
-
Всё оно так, только кремния этого навалом сейчас, а германия мало и звук его правда чем-то похож на ламповый, но это неточно (самовнушение). Сам давно поглядываю в сторону класса D, хорошего такого, не на китайских микрухах, но это не про выходной день тоже, да
-
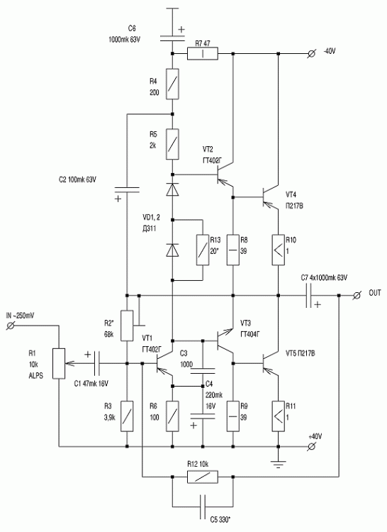
Попробовать что ли? Прикол в том, что эти транзисторы у меня есть и 605 и 606, но никогда на них ничего не собирал, хотя все говорят, что звук хороший. Стабистор, думаю, можно заменить цепочкой германиевых диодов типа Д311. Предварительный усилитель на Т4 с темброблоком тоже надо бы оставить, кмк
-
Спасибо. Может ещё и попробую
-
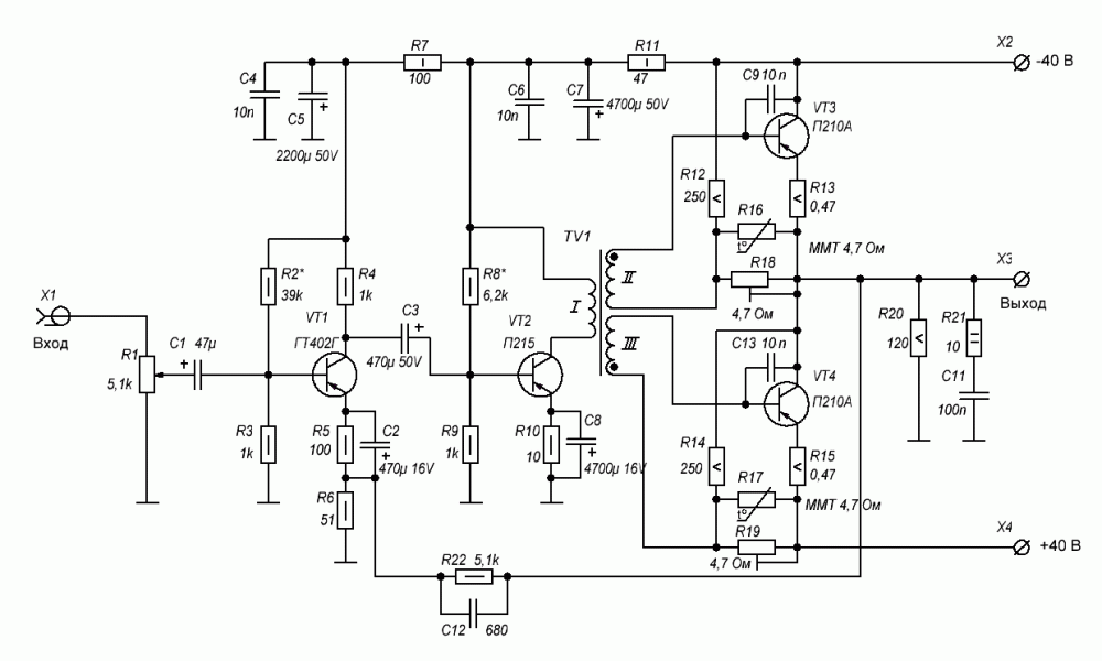
Всё оно так. Расскажу немного предистории - аппарат создавался исключительно для гаражного "меряния пиписьками" - типа, смотри - как это старое барахло может. Оно таки может - снимал на макете с одного канала около 90Вт выходной мощности. Естественно, данное изделие к хайфаю и хаенду отношения никакого не имеет, параметры так себе. Но зато моща - 100Вт с германия. Для того и создавался.
-
Вы таки правы. Еще иначе реализована цепь термостабилизации. Теперь я знаю, кем вдохновлялся Цихисели) У него ещё стоваттник германиевый есть на П210, собирал его - валит адово, но корпус надо огромный, чтобы ОСМ-0,4 влез с отдельными обмотками питания на каждый канал, общую нельзя - генерит. Это стало для меня неприятным сюрпризом, так как собирал в корпусе сотого трансляционника, а там 250 силовик, когда собрал стерео (с общей обмоткой питания, хотя в инструкции от Жана было использовать отдельные - видно он на эти грабли наступал, но в статье не указал), трабла и вылезла. Теперь жду, когда подвернется тор 0,4 - может тогда без замены корпуса обойдется. Вот схема его, кстати
-
Этот хорош, но не прижился ибо адская печка
-
А вы его собирали, слушали? Даже по приборам он довольно неплох (для его элементной базы). Совеменным источникам звука высоомный вход и не нужен, но это моё мнение.
-
Есть ещё пара усилителей моей разработки, но там надо выходные трансформаторы мотать на торах, не каждый начинающий возьмется.
-
Всем критериям отвечает эта схема (автор - Жан Цихисели, минималистский вариант). По ней лично мной собраны два усилителя, работают прекрасно уже несколько лет. Компоненты дешевые, настройка простая, звук годный. Уже, кстати, где-то здесь выкладывал.
-
-
Со всем уважением сэр, но кожухи трансформаторов смотрятся как костыли. Хотя сейчас и костыли в моде - называется "скандинавская ходьба". Если уж делать дизайнерский проект, почему не спрятать трансформаторы в корпус?
-
Не, любители проводов из бескислородной меди их рвут просто в клочья
-
А в чём они не правы? Для вдавливания в кресло - ФИ сабвуфер, колонки разгружены от мощного баса и могут нормально играть середину. А вот усилитель не должен гитарные партии симфо-метала превращать в кашу, это и есть динамика. Ну, я это так понимаю
-
Те, которые легко достать 6П1П, 6П14П, 6П15П, 6П3С, 6П13С, 6П36С, 6П45С, ECL82. Супердорогой супердефицитный супервинтаж не пробовал, но не думаю, что по сравнению со строчниками там будет прям вау
-
Не согласен. Строчные лампы - одни из лучших в звуке, по крайней мере среди тех, что я пробовал. Насчет корпусов - абсолютное большинство современных хандмейдных изделий имеет одинаковую компоновку - как под копирку, лампы сверху ещё ладно - красиво и охлаждаются хорошо, но вот эти кожухи трансформаторов вносят какую-то колхозную вычурность что-ли. Закрытые корпусы адептами лампового хайэнда игнорируются почти повально, а зря - и лампы ставь, какие хочешь, а не те, что вписываются в интерьер и дизайн, и никаких торчащих винтов и цыганского неона. Но нет, если лампы и кучу трансов не видно - это уже и не высокий конец. Как-то так. Однако есть компромиссное решение и пришло оно из мира ПК - закрытый корпус со стеклянным окном - убиваются сразу все зайцы - и лампы видно, и кота не убьет, и ребёнок не залезет в провода, и светодиодов можно напихать под сраку, но это решение тоже непопулярно. Загадка...
-
Звук, как у встройки, притом не топовой, но для тестов ламповых усилителей сойдёт, там всё равно искажения выше на порядок. Сам смотрю на что-то типа этого https://www.dns-shop.ru/product/0851ba693ea23330/vnesnaa-zvukovaa-karta-esi-maya22/characteristics/ Фокусрайт или м-аудио не потяну финансово, да оно может и не надо, а то потом колонки за килобакс, а там и провода, прости Господи
-
В последнем проекте полностью отказался от использования катодных конденсаторов. Смещение автоматическое.
-
Делал вот по этой схеме, звук очень даже неплох. Описание можно найти, например, здесь https://vprl.ru/publ/usiliteli/na_tranzistorakh/germanij_prevyshe_vsego/2-1-0-12?ysclid=l5ce9o7y77937064985
- 871 replies
-
- усилитель
- транзисторы
-
(and 2 more)
Tagged with:
