-
Posts
822 -
Joined
-
Last visited
-
Days Won
3
Content Type
Profiles
Forums
Events
Everything posted by Den101
-
Проект комплекта начинающего: УНЧ+АС
Den101 replied to Stan Marsh's topic in Общие проекты на этапе конструирования
Можно спрятать светодиод под ручку РГ или светящееся колечко сделать вокруг него. Ручку можно типа такой тогда https://aliexpress.ru/item/4000365682953.html?sku_id=10000001491878701&spm=a2g2w.productlist.search_results.4.5c6d4518oeqhp0 -
Проект комплекта начинающего: УНЧ+АС
Den101 replied to Stan Marsh's topic in Общие проекты на этапе конструирования
Проект на 6Н9С и 6П13С даже в SE был бы более интересен на мой взгляд. -
Электронная почти вся. Вот пример - без НЧ не звучит. Совсем.
-
Мой проект биампинга (выбор схемотехники и компонентов).
Den101 replied to ozzy56's topic in Help for beginners
Несомненно. Добавлю, что лучше использовать вариант подачи фиксированного смещения с заземленным ползунком. Тогда, в случае потери контакта, лампы просто запрутся отрицательным напряжением с БП вместо того, чтобы уйти в разгон. -
Мой проект биампинга (выбор схемотехники и компонентов).
Den101 replied to ozzy56's topic in Help for beginners
Для того, чтобы побороть фон. Нить накала и катод лампы образуют диод, а подавая на нить накала положительный потенциал - мы этот диод запираем (это при применении в самом усилителе). Нужно только так подобрать резисторы делителя, чтобы за ОБР лампы не выйти. Для многих ламп это не более 100В на подогревателе относительно катода. В этих схемах сделано по этой причине, видимо. -
Важность расчета постоянных времени в ламповом усилителе ?
Den101 replied to Ollleg's topic in Help for beginners
Вопрос темы таки в том - как вопиющий глас сформировавшегося вкуса наложить на конкретное техническое решение -
Мой проект биампинга (выбор схемотехники и компонентов).
Den101 replied to ozzy56's topic in Help for beginners
Подойдут оба варианта. Просто, если заводская первичка ещё цела - я бы оставил её как есть, а вторички намотал такие как надо. -
Мой проект биампинга (выбор схемотехники и компонентов).
Den101 replied to ozzy56's topic in Help for beginners
Можно диаметр провода первичной обмотки рассчитать исходя из габаритной мощности трансформатора (в таком случае диаметр провода первички будет 1мм). Диаметры проводов вторичных обмоток рассчитать исходя из техзадания. Этот метод хорош тем, что можно в случае чего домотать ещё обмотку-другую без упора в мощность первички. Но это при условии, что все обмотки влезут в окно. -
Мой проект биампинга (выбор схемотехники и компонентов).
Den101 replied to ozzy56's topic in Help for beginners
Секционирование в силовиках не нужно. Мотаем обмотки по очереди и не паримся. -
Мой проект биампинга (выбор схемотехники и компонентов).
Den101 replied to ozzy56's topic in Help for beginners
В дросселе должна быть прокладка. Она ставится для предотвращения насыщения сердечника. В силовом трансформаторе она не нужна. -
Мой проект биампинга (выбор схемотехники и компонентов).
Den101 replied to ozzy56's topic in Help for beginners
Почему бы и нет. Только обязательно убрать прокладку между подковами (если она там будет) и проверить, плотно ли они прилегают друг к другу. В стабилизаторных дросселях зазоры порой бывали такие, что даже картон залезал. В силовом трансформаторе железо должно быть подогнано без зазоров. -
Мой проект биампинга (выбор схемотехники и компонентов).
Den101 replied to ozzy56's topic in Help for beginners
Если в железо влезет. Может, придется секции мотать без межслойных прокладок (правда, тогда ёмкость вырастет, зато в окно влезет). Хотя, если мотать аккуратно - всё должно влезть и с межслойной изоляцией. Так лучше. Крайние секции должны содержать 1/4 часть, средняя 1/2. -
Мой проект биампинга (выбор схемотехники и компонентов).
Den101 replied to ozzy56's topic in Help for beginners
Ну тогда мотаем как задумали по первоначальной схеме. Результат тоже интересен. В идеале сечение провода вторичной обмотки должно быть равно сечению провода первичной обмотки, умноженному на коэффициент трансформации (без учёта КПД). Удачи! -
Мой проект биампинга (выбор схемотехники и компонентов).
Den101 replied to ozzy56's topic in Help for beginners
Первичка пойдёт, коэффициент трансформации тоже рассчитан верно. Вот вторичка практически тирком даже для 16 Ом. Если использовать этот провод, то придется мотать все 5 слоёв без вариантов. Либо брать более толстый провод и уменьшать число секций, но это уже совсем другая история. Придётся экономить на межслойной изоляции, чтобы всё это добро влезло в окно (расчёты расчётами, а намотать вручную транс без вспучивания задача не такая уж простая). -
Мой проект биампинга (выбор схемотехники и компонентов).
Den101 replied to ozzy56's topic in Help for beginners
-
Мой проект биампинга (выбор схемотехники и компонентов).
Den101 replied to ozzy56's topic in Help for beginners
Диаметр провода вторички критически мал (на мой взгляд). Посчитайте сами - при выходной мощности 10Вт ток через динамик сопротивлением 8Ом будет более 1А. С тем проводом, что вы выбрали получается около 0.5А на все 5 секций общим сечением провода 0.23мм² (для плотности тока 2А/мм²). Если оставить так - будет ограничение по мощности и выходное сопротивление огромное. Для металла такое точно не пойдет, но решать таки вам. -
Мой проект биампинга (выбор схемотехники и компонентов).
Den101 replied to ozzy56's topic in Help for beginners
Я делаю обычно 2 секции первички и 1 вторички - но это в РР торах. -
Мой проект биампинга (выбор схемотехники и компонентов).
Den101 replied to ozzy56's topic in Help for beginners
Можно конечно и так, но лучше сделать тогда как вы предлагали выше - первичка 4-8-8-4, вторичка 1-1-1. Думаю, если пару слоёв вторички выкинуть - беды не будет. Кстати - диаметры проводов на первичке и вторичке какие? -
Мой проект биампинга (выбор схемотехники и компонентов).
Den101 replied to ozzy56's topic in Help for beginners
Я так понимаю, цифры показывают число слоев. Тогда делать в середине три слоя вторички бессмысленно - слои вторички соединяются параллельно, достаточно одного слоя. -
Мой проект биампинга (выбор схемотехники и компонентов).
Den101 replied to ozzy56's topic in Help for beginners
Это та Сергеевская на двух ГУ в SE? Если так, то я бы мотал с меньшим числом секций (триодное включение это позволяет) - например 3 секции первички, 2 вторички (при использовании броневого сердечника). -
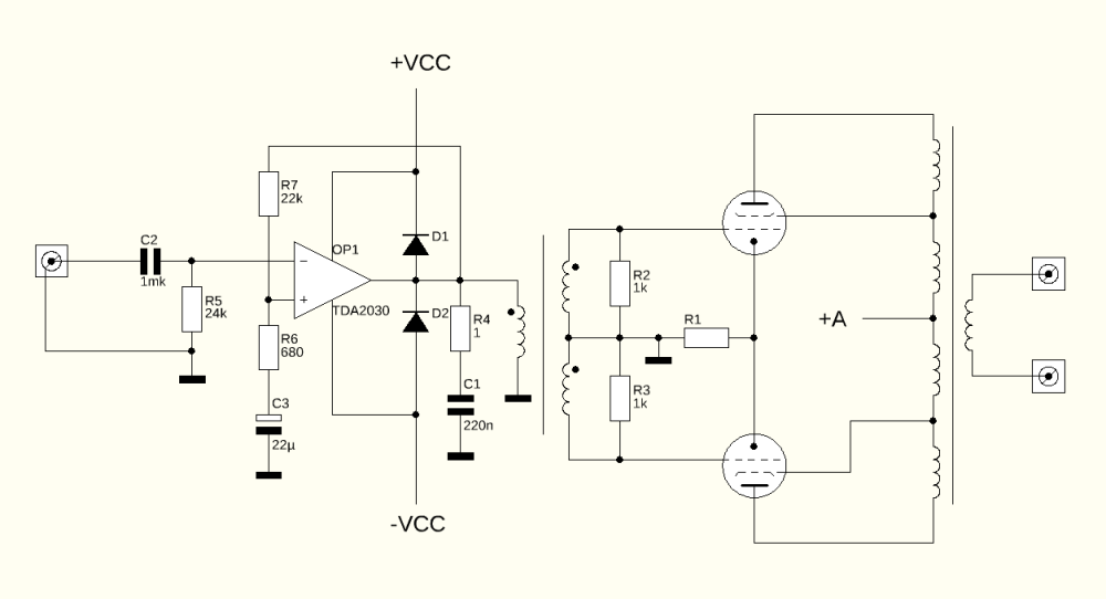
Всем добра! Решил попробовать такой вариант компоновки усилителя. МКТ повышающий (Ктр 4...5). Интегральный драйвер решил применить из-за малых искажений и способности раскачать ВК с практически любым миллером, кмк. Какие мысли - пробовать или проект изначально обречён на провал (если так, то почему)?
- 1 reply
-
- 1
-
-
Собрал такой ещё весной. В фазоинверторе 12Ж1Л, выхлоп 6П7С. В исходном состоянии параметры по осциллографу хороши, меандр на 100Гц с практически незаваленной полкой. Звук не порадовал - дуже эстрадный, детали в тенях не разобрать. Попробую поиграть режимами, если выйдет годно - сделаю обзор в новой теме. Кстати, чувствительность у него невысокая - при входном 0.3В (RMS) выдаёт около 1Вт.
-
То есть, получается - режим работы лампы с большим анодным напряжением и меньшим током более предпочтителен в плане искажений. Тогда вопрос - какой из вариантов усилителя будет иметь меньшие искажения в целом - с большим анодным и двухкаскадным драйвером (так как ВК в этом случае требует большого напряжения раскачки) или с малым анодным и однокаскадным драйвером?
-
Октальные многие светятся. 6П3С, 6П7С и некоторые 6П13С. Пальчиковые светятся гораздо реже. Синее свечение баллона лампы не страшно (как правильно ответили выше), плохо когда появляется голубое свечение между катодом и анодом - это всё, лампа в утиль. Так что не пугайте.
-
Я обычно использую 6Н9С.
