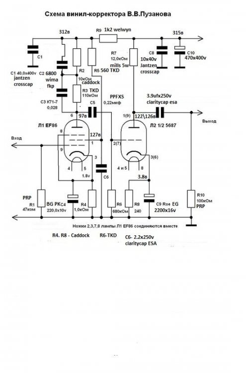
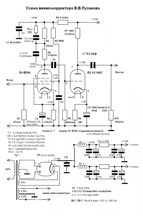
Ламповый корректор В.В.Пузанова
-
Recently Browsing 0 members
- No registered users viewing this page.
-
Клубы
-
Hi-end по-русски
Open Club · 62 members
-
Радиорынок
Public Club
-
Мастерская
Open Club · 11 members
-
Кружкин Дом
Open Club · 31 members
-
ROCK-N-ROLL FOREVER!
Open Club · 9 members
-
MASTER TUBER
Open Club · 7 members
-
Излишки тумбочки
Public Club
-
Радиолюбительские технологии
Open Club · 9 members
-
Магазин Иван Иваныча
Public Club
-
Джаз от SJ
Open Club · 24 members
-
Тестовый клуб
Open Club · 19 members
-
БАЛАНС
Read Only Club · 1 member
-
-
Сообщения
-
Ток нужен для перезаряда ёмкостей коррекции и низкого выходного сопротивления... СГ3С - индикатор, лень перепаивать в схему...
-
Бушный пермаллой использовать нет смысла. Чтобы востановить его свойства после разборки ,его надо отжигает в водороде . Понятно что это невозможно сделать дома, на печке... Вообщем только нано и аморф -решение.
-
Интересный вопрос. А что если ток сбросить? Шум вырастет? И второе, сг индикатором работает?
-
Отложил на время шумный ИБП, подключил проверенный, с плавным пуском анодного, белый шум исчез, но этот ИБП слабоват для ЕЛ34 на выходе, не потянул, поэтому переделал выходной каскад на 6П9 - теперь баланс найден - на том и порешили: Усиление выросло до стандарта (40 дБ), ток первого каскада 17 мА, ток выходного каскада 22 мА - что есть очень хорошо, отношение сигнал шум - превосходное! Но звук ЕЛ34 на выходе застрял в мозгу - обязательно повторю, для себя, для души...
-
После "изучения" трудов ЮАМ, это удивлять не должно. Его размышления "К вопросу о построении однотактного трансформатора" самодостаточны. Обычно у человека есть сердечник и понимание размеров творения. Откуда всё и проистекает. Есть сердечники от счетчика - и вот трансики, на оных. Чтоб и L1 была сколько надо и обмотка не более 2-х слоев и пр и др. Но Ктр 10 не вышел, провод не того диаметра. А ведь можно было на сердечник лакоткани подмотнуть, чтоб внутренний поменьше сделать. Сидеть исчитывать сферичного коня в вакууме, дабы потом заказать сердечники и убиваться для доказательства истинной оптимальности зазора или чего еще - увольте.
-
50Н и 50НП - как говорят две больших разницы. См аттач. Сторонники "линейного железа" могут сравнить кривые намагничивания разных сплавов одного завода, примерно в одном масштабе. Как проявляется гистерезис и связь его с током намагничивания вполне известна.
-
Это напомнило мне историю, как я предложил Сане Бокарёву трансики для SE 2А3 от которых он отказался, ибо "в существующий усилитель не влезут"!
-
Можно у вас уточнить? Данный прибор имеет в составе программного комплекса, функцию сортировки массива измеренных ламп? Или после измерения вручном режиме сравнение производить нужно?
-
Магнитопровод вполне годен только для подобных изделий, см. картинки, которые я приводил.
-
Кто же, зная их характеристики, будет использовать сей продукт в серьёзных изделиях? А вот магнитопровод вполне годен.
-
5 баллов. Даже не простой вопрос, а не все ли вам равно, будет трансформатор как 0,5л банка или 3-х литровая, получаем ответ: "слишком много факторов". И вроде как абсолютно справедливо - факторов много, и вроде как ответ есть... Хотя вы, как бывший или действующий, инженер точно знаете, что любое решение есть компромисс... в каждой избушке - свои погремушки.
-
Обратите внимание на максимальное значение входного напряжения 3х2 вольта ..... 3 вольта или 6 вольт...... А Максимальная индукция 0,5Гн. Серия ТОТ10 - ещё можно для ламповых схем применить.... Но посмотрите на данные... ТОТ-10 — модель унифицированного согласующего трансформатора сигналов низкой частоты типа ТОТ. Такие трансформаторы предназначены для работы в усилителях низкой частоты промышленного и бытового назначения, собранных на полупроводниковых приборах. r-t-i.rurele-shop.comradiodetali.perm.ru Устройство: трансформатор состоит из двух обмоток, которые намотаны на магнитопроводе. Первичная обмотка подключается к выходу усилителя, а вторичная — к нагрузке. r-t-i.ru Принцип работы: входной сигнал, подаваемый на первичную обмотку, создаёт в ней переменный магнитный поток. Этот поток индуцирует в вторичной обмотке переменный ток, который имеет ту же частоту, что и переменный магнитный поток, но другую амплитуду и форму. r-t-i.ru Характеристики Некоторые технические параметры трансформаторов ТОТ: Рабочий диапазон частот: от 300 Гц до 10 000 Гц. r-t-i.ruradiodetali.perm.ru Номинальная мощность: от 0,025 В·А до 25 В·А. r-t-i.ruradiodetali.perm.ru КПД: 85%. r-t-i.ruradiodetali.perm.ru Диапазон резонансных частот: от 800 Гц до 1000 Гц. r-t-i.ru Коэффициент нелинейных искажений на граничных частотах (300–10 000 Гц) — не более 5%. radiodetali.perm.rustatic.chipdip.ru Коэффициент амплитудно-частотных искажений в диапазоне частот (300–10 000 Гц) — не более ±2 дБ. radiodetali.perm.rustatic.chipdip.ru Максимальная амплитуда переменного входного напряжения: для входных трансформаторов — не более 1 В, для оконечных — не более 140 В. radiodetali.perm.rustatic.chipdip.ru Входные сопротивления: изменяются в пределах от 13 до 22 000 Ом. radiodetali.perm.rustatic.chipdip.ru Сопротивление нагрузки: изменяется в пределах от 4 до 4000 Ом. radiodetali.perm.rustatic.chipdip.ru Максимальное напряжение первичной обмотки: 100 В. radiodetali.perm.rustatic.chipdip.ru Сопротивление изоляции между обмотками и магнитопроводом: не менее 1000 Ом В интернете на видео многие ставят трансформаторы ТОТ в ЛАМПОВЫЕ микрофоны. Я специально их нашёл и пробовал в микрофонах...... ОЧЕНЬ мало моделей, которые могут работать с напряжениями более 10 вольт.... А те что могут имеют никудышные по нынешним временам параметры. Ну микрофоны с трансформаторами ТОТ никого не прельщают своим звуком...... НУ разве новичка самодельщика, который не смог достать что либо по лучше.
-
Forum Statistics
-
Total Topics10.3k
-
Total Posts110.2k
-

Recommended Posts
Join the conversation
You can post now and register later. If you have an account, sign in now to post with your account.
Note: Your post will require moderator approval before it will be visible.