lewis
Local-
Posts
361 -
Joined
-
Last visited
-
Days Won
3
Content Type
Profiles
Forums
Events
Everything posted by lewis
-
Как-то сомнительна прямая связь между уровнем сигнала и износом одной стороны канавки. Особенно если вспомнить, что стерео канавка модулирована в двух плоскостях. Не знаю, что такое "фозгометр", но сравнение уровня поканальных сигналов с картриджа ничего не дадут, просто потому, что даже лучшие ГЗС имеют разбаланс каналов минимум в 1 дБ, т.е. в 1,12 раза. Понятно, что настройка процесс итеративный и за один присест все параметры не оптимизировать. В теме по тестовым пластинкам рекомендовал для настройки всего и вся такой вариант: Из описания к тестовой пластинке: Общий эталонный уровень. Этот эталонный тон 1 кГц позволит вам установить «базовый уровень» для всех измерений. 1. Эталонный тон 1 кГц (моно). Базовый эталон для всех измерений, отрегулируйте индикатор для максимального удобства (в студии 0 VU). Отрегулируйте баланс каналов предусилителя для одинакового выходного сигнала. Также используется для проверки угла смещения фонокартриджа; сигналы L и R должны быть точно в фазе, как показано на осциллографе. Регулировка азимута. 2. Эталонный уровень 1 кГц (только левый). Измерьте выходной сигнал правого канала. 3. Эталонный уровень 1 кГц (только правый). Измерьте выходной сигнал левого канала. Цель состоит в том, чтобы расположить иглу строго перпендикулярно канавке. Поворачивайте картридж вокруг его радиальной оси до тех пор, пока измерения с дорожек 2 и 3 не станут равными или очень близкими друг к другу для обоих каналов. (т.е. при настройке азимута измеряются и сравниваются между собой не тестовые уровни сигналов, а уровни "паразитных" сигналов в соседних немых каналах) 9. Регулировка VTA Это тестовый сигнал IEC для измерения интермодуляционных искажений (IMD); 60 Гц и 4 кГц, соотношение 4:1. Используя тестер IMD, отрегулируйте VTA, поднимая или опуская тонарм для минимизации искажений. 1. Тест антискейтинга (315 Гц, развертка 0 дБ - +12 дБ). Сигнал должен оставаться чистым в обоих каналах до максимального уровня, как на слух, так и при просмотре на осциллографе. В случае искажений увеличьте или уменьшите силу антискейтинга до тех пор, пока искажения не будут происходить одинаково в обоих каналах. Информация о левом канале нанесена на внутреннюю стенку канавки, информация о правом канале — на внешнюю стенку канавки. Из-за угла смещения поворотного тонарма постоянно изменяющаяся векторная сила смещает тонарм к центру пластинки, в результате чего игла теряет контакт с внешней (т.е. правой) стенкой канавки. К факторам, влияющим на это, относятся линейная и модулированная скорость движения канавки, прижимная сила, профиль иглы и состав винила. Сила антискейтинга пытается компенсировать это, прикладывая противоположную аналогичную силу. Также принято считать, что общий вектор силы увеличивается по мере приближения тонарма к шпинделю или концу пластинки. 4. Опорный уровень 1 кГц (в противофазе) Этот сигнал в противофазе должен компенсироваться при суммировании в монорежим. Любые оставшиеся сигналы — это артефакты искажения, отсутствие баланса каналов или аномалии синхронизации (фазы). Этот тест может служить вторым подтверждением правильности настройки антискейтинга.
-
Долго, практически с момента выхода в 2013 году, искал именно это издание лучшего совместного альбома двух мастеров джаза: Duke Ellington, Johnny Hodges "Side by side" от Analogue Productions (AVRJ 6109-45). Две пластинки на 45 об/мин, честные 200 гр. Мастеринг от George Marino, с оригинальной мастер-ленты. В отличии от "Back to back"- предыдущей пластинки этого творческого тандема, здесь просто невероятная энергия настоящего биг-бэнда. И, на мой взгляд, только 45 об/мин позволяют раскрыть это в полной мере.
- 69 replies
-
- 2
-
-
- грампластинка
- винил
- (and 3 more)
-
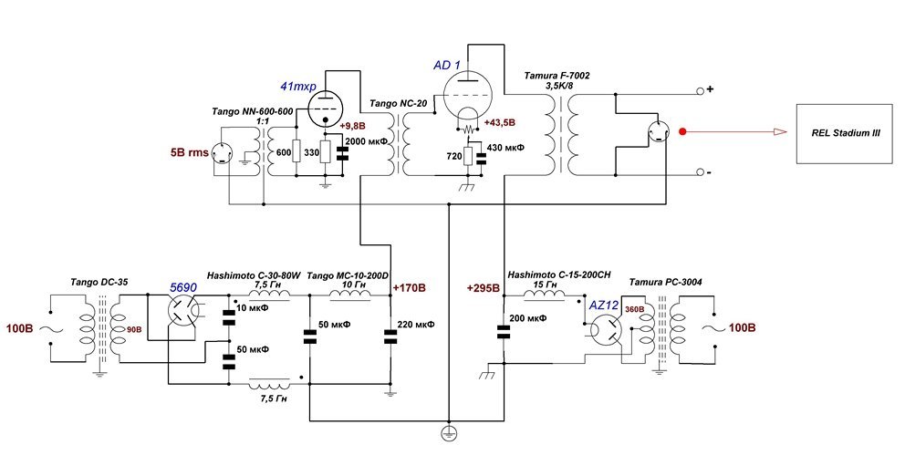
С оказией измерил параметры УМ, точнее УМ с прицепом в виде пока не отделимого входного каскада на е182сс, нагруженного на трансформатор 20к/600. ТВЗ Тамура-7002 заявлена как 3,5к, но по графику импеданса скорее 4к. Использовал измерительный комплекс Панасоник VP-7722A, поэтому полученным результатам можно верить 1. Фон прямого накала: 1,9 мВ; 2. Выходное сопротивление: 2,8 Ом; 3. Сигнал/шум: 63 дБ; взвешенный: 81 дБА; 4. THD: 0,72% (1 Вт, 1 кГц); 5. IMD: 0,09%; 6. THD от мощности (%), в скобках спектр по 2,3,4,5 гармоникам (дБ): - 0,25 Вт: 0,35%, ( -49; -69; -87; -90) - 0,5 Вт: 0,46%, ( -47; -69, -78; -84) - 1 Вт: 0,72%, ( -42; -69; -70; -84) - 2 Вт: 1,2%, ( -38; -65; -66; -83) - 3 Вт: 1,48%, ( -36; -53; -56; -75) - 3,2 Вт: 2,25%, ( -39; -42; -50; -58) - 3,5 Вт: 3,6%( -47; -36; -42; -41) В сравнении с нагрузкой 2,5к искажения значительно ниже, как, впрочем, и мощность. Начиная с 3,2 Вт нечетные гармоники сравниваются, а потом обгоняют четные. На 3,5 Вт то ли уже глубокий клип, то ли это мы переходим в А2 . Дальше не смотрел, думаю, за максимальную неискаженную мощность можно смело принять 3 Вт.
-
Для защиты от внешних наводок оптимально стальной корпус. Все используемые моточные имеют экраны, поэтому не ловят и сами не наводят. Проверенно). В первом приближении, компоновка предусилителя (вид сверху, размер корпуса 425х250х88) складывается так. На медное субшасси (отдельную панель) можно вынести лампы, но это в порядке дополнительной виброразвязки, вентиляции и удобства монтажа.
-
Пока даже не думал на эту тему. Но при сегодняшнем изобилии предложений по изготовлению различных табличек и шильдов, полагаю, что проблем с этим не будет.
-
Пока ковырял алюминиевый корпус макета предусилителя под открытый вертикальный монтаж, пришло перпендикулярное) решение- стальной закрытый корпус, горизонтальный монтаж. Пример подобной конструкции: Из очевидных плюсов: - нет необходимости делать промежуточный вариант- "опытный образец" для отладки; - вся схема предусилителя собирается на одной внутренней планке, что облегчает монтаж и наладку; - в будущем, коли возникнет творческий зуд, можно легко переставить планку с другой схемой и лампами, не нарушая при этом внешний дизайн. Заказал пару стальных корпусов 1,2мм размером 425х250х88 для предусилителя и фонокорректора. В начале марта обещают доехать до меня. На досуге от души) поизголялся над дизайном передней панели : P.S.: как разъясняет Толковый словарь В.И. Даля: "Ко́нда- боровая (не болотная) сосна, крепкая, мелкослойная и смолистая, растущая на сухом месте. Чистая, плотная и частослойная часть хвойного дерева; Ко́ндовый- крепкий, плотный, здоровый, не трухлявый, превосходный, первой руки." Позднее значение: старинный, консервативный. Любое совпадение с реально живущими или жившими людьми случайно
-
Начало этого года выдалось каким-то необычайно урожайным на пополнение коллекции. The Doors "L.A. Woman" от Analogue Productions (AAPP 75011-45) . Две пластинки на 45 об/мин, 180гр. Мастеринг альбома от Doug Sax, как водится с оригинальной мастер-ленты. Что сказать, просто лучший альбом замечательной рок-группы. Техническое качество фонограммы и самого пресса - невероятное. Must have, однозначно!
- 69 replies
-
- 3
-
-
-
- грампластинка
- винил
- (and 3 more)
-
Наоборот, это виниловые тракты у "нас" такие, что цЫфра играет гораздо хуже Сам не люблю крайних точек зрения, вроде того, что лампы всегда лучше, а транзисторы всегда хуже. Но приведу на этот счет мнение довольно известного импортного) инженера звукозаписи: "Приведу пример. Возьмем комнату с некоторой реверберацией -не камеру, и поместим в нее наушник, пропуская через него щелчок, чтобы услышать «тик-тик-тик». Подключим хороший микрофон, например, Neumann U-67 или что-то подобное, разделим сигнал так, чтобы он поступал сначала на ламповый микрофонный предусилитель, а затем на транзисторный, выведем оба предусилителя на пульт, будем переключаться между ними и слушать. С ламповым предусилителем вы услышите всю реверберацию в комнате; с транзисторным — звук будет приглушен. В десяти случаях из десяти. Так что примерно это то, что вы слышите."
-
Ссылка в статье была на эту работу. Сам, признаться, сей труд не осилил cheever_rus.pdf
-
В отсутствии в данном случае петли ОООС, это не имеет значения. Это кабели коаксиального типа. Если память не подводит, имеют существенно меньшую погонную емкость и лучшую помехозащищенность в сравнении с витой парой. Поскольку ГЗС не имеет своего собственного потенциала до момента заземления одного из выводов катушки, то и никакого выравнивания потенциалов, как в случае межкомпонентного соединения, не происходит. Если применительно к соединению ГЗС, правильным пример будет в случае балансного входа корректора или МС-трансформатора со средней точкой. Если ни того, ни другого нет, коаксиал будет предпочтительнее.
-
Вероятно, ответ на этот вопрос находится в списке литературы, использованной автором при написании статьи Насколько помню, уровень записи на пластинке И33С-000105 - 10 см/с. В реальной записи, думаю, не встречается- это максимальный уровень для формата. Но не вижу здесь противоречий, автор статьи измерял искажения, естественно на максимальном уровне записи, как это предписывает ГОСТ. Измерительные пластинки для того и существуют Да, конечно. Запись и тестовая и экспериментальная. Но дает хорошее представление о возможностях формата.
-
Не успел отправить сообщение до закрытия темы, повторю. Ниже под спойлером фрагмент статьи А.Л. Гурского "О динамическом диапазоне CD, "теплоте" винила и Hi-Fi-сказках": Если принять основной посыл автора статьи: "головка звукоснимателя является великолепным генератором гармоник -по сути дела, это механический эксайтер" , то в верхних МС-системах "эффект эксайтера" выражен в куда большей степени, чем в ММ. Здесь поле для самых смелых экспериментов с конструкцией корпуса ГЗС, формой катушек, проволокой, экзотическими материалами магнитов, да и сам МС-трансформатор тоже не так прост. Очевидно, что бремя финансирования всего этого творческого) процесса, ложится всецело на покупателя в составе цены картриджа. И еще одна цитата, в качестве резюме: "не станет ли в свете сказанного решением спора между "правдивым" Hi-Fi и "украшательским" Hi-End фраза классика: "Правда -хорошо, а счастье -лучше!"
-
Добавил картинку под спойлер Да, но речь о субъективном восприятии качества записи.
-
Пять копеек про полосу. В теме о тестовых пластинках выкладывал ссылку на тестовую запись от Ортофон (под спойлером). Пластинка 1978г, т.е. можно сказать периода расцвета формата. При записи использовались два микрофона с диапазоном 2,5-40000 Гц. Диапазон частот на пластинке 15-26000 Гц. Впечатления от звука... - сожаления, что не все пластинки записаны так)
-
Выскажу свой взгляд на тему ММ vs МС. Возможно, кто-нибудь со мной не согласится, и это нормально) По моему скромному мнению, на сегодня МС не столько физический принцип, сколько отдельная- высшая лига звукоснимателей. Изделия эти не дешевые, каждый со своим особым взглядом на звук и способы его достижения. На мой ух, например, ближе цвета Koetsu. Обобщающие выводы в этой теме, полученные из опыта прослушивания МС-картриджей нижней ценовой категории, пусть и от весьма именитых брендов, представляются не корректными. Это все равно что обретя Мерседес А-класса, в котором от Мерседеса осталась разве что эмблема, резюмировать: "видел я их Италию на карте Мерседесы, сапог сапогом"). В этой же аналогии ответ на вопрос, а стоит ли приобретать недорогие МС. Вряд ли возможно найти универсальную ГЗС на все случаи жизни. Из своей практики, для пластинок 60-70х - ММ, сфера. Для винила 80х-90х - широкополосная МС с т.н. высоким выходом. А технический уровень записи некоторых современных ремастеров (АР и др.) на 45 об/мин в полной мере оправдывает затраты на незаурядную МС, и на подобранный к ней трансформатор, и даже на продвинутый корректор)
-
Безусловно. В отличии от 2А3 лампа довольно редкая и мне не попадались независимые измерения, на которые можно было бы сослаться. Уточню, все результаты выше были получены при нагрузке 2,5К. Под максимальной мощностью подразумеваю начало ограничения, по экрану осциллографа. С актуальной сейчас нагрузкой 3,5К измерений пока не делал, но если прикинуть графически по ВАХ, то вторая гармоника должна быть намного меньше. P.S.: еще интересно поэкспериментировать с EB III при 30 Вт на аноде, вдруг из этого что-нибудь да получится)
-
Так никто вроде не мешает и способы известны. Главное, чтобы Вам нравилось Я бы рад, но чудес, к сожалению, не бывает. В свое время, в Вестнике (куда они перекочевали из SP) приводились измерения спектра гармоник 2А3 в зависимости от выходной мощности: Вторая гармоника при мощности 1Вт вполне на уровне моих измерений -36дБ, что дает отношение напряжений 63. Тогда Кг(2)= 1/63*100=1,59%. Соответственно, при 3Вт -28дБ и Кг(2)= 1/25*100= 4%. И еще близкий пример профессионального измерения параметров усилителя на VT-52:
-
Вы опять не внимательны, 1,4% при мощности 1 Вт.
-
Замечательно. И в чем расхождение картинок? Или Вы видели много однотактных трансформаторных усилителей без спада на НЧ и идеальным "прямоугольником"? Просто для примера, Танго ХЕ-20S: и его АЧХ: Аudio Note:
-
Даже не знаю, что и ответить... Наверное, прежде чем делать подобные утверждения, стоило бы сперва разобраться с измерениями и трактовкой цифр и картинок. Слышали? Или "я так думаю"?
-
Разве моя реплика была об этом. Думаю, Вам известна разница между образованщиной и образованием. И пока первые занимаются в роликах "скандалами, интригами и расследованиями", вторые создают для нас замечательные мастеры, прессы и ГЗС, позволяющие совсем по-другому взглянуть на виниловый формат. "Не все йогурты одинаково полезны" (с)
-
Наверное тем, что нет в них никаких нелинейностей). Из спецификации к далеко не самому наилучшему МС-трансформатору: 20Гц(10мВ) - 0,05%; 1кГц(100мВ) - 0,002%; 20кГц(1000мВ) - 0,002%; С/Ш -100дБ. Такие умники с миллИметрами, сантИметрами и прОцентами более напоминают васюкинских шахматистов. Куда интереснее было бы узнать от умных людей, почему в реальности пластинки звучат (шум, КНИ, полоса) намного лучше, чем это предполагает "алгебра".
-
Да, тоже есть ранняя АР сорокопятка AJAZ-9399, но это издание сильно лучше. Относительно свежее, на вкладке написано: изготовлено в январе 2024г. Весь каталог UHQR на сайте изготовителя: https://store.acousticsounds.com/index.cfm?get=results&searchtext=uhqr&LabelID=507 Однозначно!
- 69 replies
-
- 1
-
-
- грампластинка
- винил
- (and 3 more)
-
Вчера с большим опозданием, но таки добрался до меня еще один новогодний подарок) Один из лучших "живых" джазовых альбомом: Bill Evans Trio "Waltz for Debby" от Analogue Productions (AUHQR 0018-45). Две пластинки на 45 об/мин, 200 гр., роскошная упаковка в картонной коробке дюймовой толщины и тесненным деревянным корешком: Как на всех изданиях этого вендора аналоговый мастеринг с оригинальной мастер-ленты. Из особенностей, то что АР выделила это в отдельный формат - UHQR (Ultre High Quality Record), под спойлером техническая вкладка Это первая такая пластинка в моей коллекции. Качество звука просто невероятное. Ничего подобного никогда не слышал ни с одной пластинки! Где-то в пути застряла еще одна UHQR: Miles Davis "Kind of Blue", теперь жду с нетерпением) Винил- удивительный формат. При всей его архаичности, потенциал канавки и сегодня кажется неисчерпаемым.
- 69 replies
-
- 5
-
-
-
- грампластинка
- винил
- (and 3 more)
-
Это да. Я имел ввиду, что оба триода в таком каскаде взаимозависимы и каскад нельзя рассматривать как просто КП + ОС. Написал про КУ=4 для 6sn7, а потом задумался, не заводил ли я тогда ООС на сетку второго триода. Сейчас точно вспомнить уже не смогу, но в любом случае усиление такого каскада можно легко варьировать в широких пределах анодной нагрузкой первого триода. Например, если поиграть с калькулятором родственного решения- фазоинвертером, то без нагрузки, как сейчас нарисовано на схеме, КУ каскада на е80сс будет максимальным, около 15. При Rа1=47К, около 8; при 100К, КУ=5. Именно е80сс не отслушивал, эта схема только на бумаге. Но проверено на других лампах и, на мой взгляд, по звуку это хорошее решение. Попробую параллельно реанимировать полуразобранный макет с 71а и сравню оба варианта.
