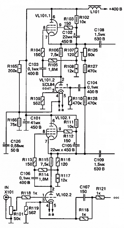
Усилитель на 6Ф4П (Архив Аудиопортала)
-
Recently Browsing 0 members
- No registered users viewing this page.
-
Клубы
-
Радиорынок
Public Club
-
ROCK-N-ROLL FOREVER!
Open Club · 9 members
-
MASTER TUBER
Open Club · 4 members
-
Hi-end по-русски
Open Club · 57 members
-
Кружкин Дом
Open Club · 31 members
-
Излишки тумбочки
Public Club
-
Радиолюбительские технологии
Open Club · 8 members
-
Магазин Иван Иваныча
Public Club
-
Джаз от SJ
Open Club · 24 members
-
Тестовый клуб
Open Club · 19 members
-
БАЛАНС
Read Only Club · 1 member
-
-
Сообщения
-
By Владимир Перепелкин · Posted
КТ818 819 потеют от НЧ драйверов. При использовании 2SA1837 2SC4793 вполне шустро ведут себя. На синусе и с полной амплитудой 100 кГц вполне вывозят. -
Это было году эдак в 84. При воспроизведении меандра, килогерц эдак 10, с раскачкой от приснопамятных 816/817, упомянутые начали потеть, после чего усилитель был выброшен в ведро и заменен инвертором на 841, с регулируемым питанием и отличным результатом. И да, 825/827 тоже туда же. Может на синусе да на меньшей амплитуде. Никоим образом закрыть это довно менее чем за несколько микросекунд не выйдет. Отчего и сквозит... Если найду 806 то попробую таки 1000 мкф разрядить, на открытый, может и вправду выживет. Что-то подсказывает, что нет, но доложу. С тех самых пор на биполярниках усилители не далал. Хотя нет - делал на модулях, Молодечно вроде как. Такой здоровенный ТО-3 с выводами на крышке. Но там был цирклотрон, да со следящим питанием, да и частота поменьше. И это было под конец, точно не помню.
-
By Владимир Перепелкин · Posted
Вполне спасает. Этот стабилизатор я проектировал. ГТ806 вывозят КЗ без повреждений. КТ818 819 при соответсвующей схемотехнике вывозят синусоидальный сигнал до 100 кГц до клипа без нарастания сквозного тока. -
Я имел ввиду вот этот момент с током и Ri, в реальности всё так и есть: Сейчас делая вырезку с вкладки НС-20, обратил внимание там же на третий вариант: резистивно-трансформаторной каскад, для ламп с Ri=10 кОм. Вспомнил, что макетил такой вариант с РЕН904 и дроссельно-трансформаторный каскад с 41мхр, чтобы обойти ограничение НС-20 и поднять ток каскада до 40мА. Выбор остался за чистым трансформатором и мощным драйвером. Вообще, в процессе все возни с МКТ сделал для себя такой вывод, что межкаскадный трансформатор максимально реализуется только с отдельными для каскадов БП. До этого момента всё не так однозначно. Именно так я и шел от МЛ4 (Ri=4 кОм), через 41мр(2,8 кОм) к 41мхр (1,5 кОм). С каждым шагом, уменьшая внутреннее лампы, повышалась не только разборчивость и глубина НЧ, но и телесность (если так можно выразится) КИЗ'ов. Причем, это было очень заметно, например, на женском вокале, который вроде далеко вверх по диапазону от самых нижних частот. Здесь не совсем понял. Не могли бы Вы уточнить, что имелось ввиду под "в разгруженном реактивном каскаде" и "нагруженный баланс"? Спасибо, Михаил, Вы замечательный собеседник! Очень рассчитываю на продолжение интересного диалога. С уважением, Максим.
-
Какая защита при 1000 мкФ в питании после стаба. Один раз закоротить нагрузку и привет. 20 кГц даже 818/819 не терпит...
-
By Владимир Перепелкин · Posted
У Климентия защита в стабилизаторах. Но проблема в том, что VT7 никакая защита не спасет. Ток VT7 ничем не ограничен. При входе в ограничение ток коллектора возрастает примерно до 100 мА а может и более. Транзистор выносит. 10 кГц в схеме ОЭ. В ОБ граничная частота примерно 600 кГц. В реальности 20 кГц вывозят без нарастания сквозного тока. -
Если этого еще не делали то: - проверьте на соответствие номиналов резисторов в обвязке и туда ли они впаяны. - поменяйте местами лампы, может лампа кривая. - поменяйте местами анодные выводы первички выходного трансформатора, может в полуобмотках проблема. - разделительный конденсатор с утечкой
-
By Евлампий 2 · Posted
Спасибо за комменты. И - конечно, с Рождеством Христовым всех нас! Не хочу жевать сопли насчет 20-й Танги, у меня сильно несовпадающие наблюдения насчет ее звучания в зависимости от тока покоя... и вообще ее звучания. Да и обсуждаемая выходная лампа все-таки не так уж требовательна к драйверу (конечно было бы лишним настаивать на применявшихся в оригинале АС2, ЕВС1, ЕВС33, РЕНСов всяких, Аф7 и им подобных, но где-то на полпути от задохликов к мощным уже становится хорошо, и диктовать начинают уже другие факторы. Сейчас у меня в фаворе все же прямонакалы, но это мои тараканы, а раньше перебирал всякое, и годы назад, кстати, "звездчатая" Ал4 (в моем случае) убедительно стоптала конкурентов, хотя крутизна-то аж 7: исключения существуют, чтобы подтвердить правила). Но, в конце концов, вы выбрали концепт-подход, воплотили, и вам зашло... Чего же боле? - хочется написать вслед за Татьяной, и тут же самому себе ответить: а нефиг боле, автор прав, ибо так видит. Поэтому - просто рассказывайте дальше, интересно. -
Это дифкаскад? Сразу так не нашел, может есть где подробное описание и схема. В статье Трошкина что-то не понял. Именно ток сетки. Баз выходных ламп синус выглядит также как и на катодном резисторе
-
Два слова, прежде чем перейду к 41мхр. Считаю, что голос устройства должен формироваться одним элементом. Задача остального тракта по возможности донести этот голос в неизменном виде. В ФК это в идеале м.б. ГЗС, в усилительном тракте- первая лампа предусилителя. Поэтому здесь для меня представляет ценность именно "технократическая", т.е. нейтральная, подача. Это лично мое мнение и я не считаю его единственно верным). 41мхр. У этой лампы совсем не высокая крутизна- 7,5. Для сравнения у той же АД1 - 6, 417А- 27, 6С45П- 45. Из очевидных плюсов низкое внутреннее сопротивление и приличный ток анода 40мА. В каскаде лампа работает с током 29мА, что является практически предельным для МКТ и НС-20 лучше всего звучит именно в этом предельном режиме! Но здесь становится критична величина внутреннего сопротивления лампы, для сохранения полосы на НЧ. Если уменьшить ток, например, до 25мА, звук стекленеет. Ниже 20мА становится "жирным", драйвер перестает справляться с выходной лампой. Вообще, проблема такого драйвера, по моему мнению, в том, что ему обязательно нужен свой драйвер. В макете таким хорошо выступила 182сс с трансформатором 5к/600 и током около 7мА. Поэтому сейчас перемещаю 182-ю в пред с большей нагрузкой, но и в более токовом режиме. Кажется проще перечислить драйверы, которые я не испробовал))). Всего так сразу не вспомнить, навскидку: VT25, Е408, EF14, AL4, EL3, е182сс, 41мр, 41мхр, разные варианты двухкаскадных драйверов, вроде 337-371А. Больше всего для двух каскадного УМ понравились ML4, перепробовал много вариантов Marconi, Cossor, GEC. Один немаркированный вариант (скорее всего тоже Cossоr) по ВАХ больше соответствовал АС/Р, чем ML4.
-
By Евлампий 2 · Posted
Спасибо за уточнения - да, я кое-где ступил, теперь понятнее. Насчет заводских трансов-регуляторов: вообще, если взять Саутер 9335 с буковкой z (и не нагружать его по вторичке), то он обычно оказывается предпочтительнее резистора - но, видимо, в ваше случае не срослось. Если решитесь вернуться к теме, на этом форуме есть люди с богатым и подтвержденным опытом мотания более качественных регуляторов: рискну утверждать, что потенциал у таких решений все-таки выше - возможно, вам просто не повезло, звезды не так легли. Остались лишь нюансы по выбору активной элементной базы, но это, в конце концов, вопрос индивидуальных предпочтений, принципиальным не является. Робко намекнул бы только насчет попробовать альтернативный прямонакальный кенотрон в преде - если не РГН, то хотя бы тот же Аz12, что и в оконечном, или даже лучше UU какой-нибудь - уверен, замена будет слышна в "гативную" сторону. А в оконечном вместо МХР предложил бы попробовать при возможности хотя бы МР41 (лучше "глоуб", коссор делал неплохие), Мл4 или Ас/Р - цоколевки совпадают, перепаивать ничего не надо, они более-менее впадут в режим и так; в их сочетании с 20-й Тангой диапазон частот пострадать не должен. В целом же тракт зачетный, приятно позавидовать. А акустика? -
Безотносительно схемы. Всё, что не имеет защиты - крайне сомнительно. В реалиях - всегда настает момент. Это из опыта ремонта и сопровождения серийных изделий, не всегда "своих". Еще и луддиты бывают и любопытные, которые рельс в пилу. И это - главное. Это же не сотнями, да 24*7. Как говорил ... - остатки после подбора деталей можно продавать конкурентам... Зачем копировать схемотехнику кремния - отдельный вопрос. Особенно интегральную. Где элементы не просто "одинаковые", но еще и одной температуры... с частотами на порядки выше. Кстати ламповая в транзисторных - нисколько не лучше. При достаточной простоте серийных усилителей Н.Пасса, обратите внимание на количество транзисторов. (Почему Пасс? Информации больше и взаимодействует с "простыми смертными", не смотря на явный талант и успех)
-
-
Forum Statistics
-
Total Topics9.9k
-
Total Posts107.1k
-

Recommended Posts
Join the conversation
You can post now and register later. If you have an account, sign in now to post with your account.