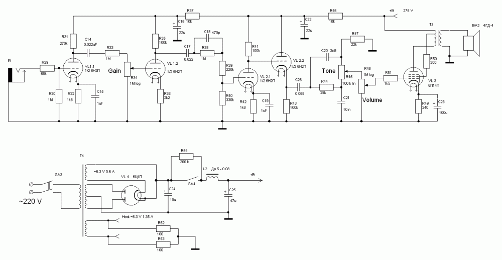
Домашний комбик, чамп (Архив Аудиопортала)
-
Recently Browsing 0 members
- No registered users viewing this page.
-
Клубы
-
Радиорынок
Public Club
-
Сверхлинейность
Open Club · 11 members
-
ROCK-N-ROLL FOREVER!
Open Club · 9 members
-
Кружкин Дом
Open Club · 31 members
-
Мастерская
Open Club · 11 members
-
Hi-end по-русски
Open Club · 64 members
-
MASTER TUBER
Open Club · 7 members
-
Излишки тумбочки
Public Club
-
Радиолюбительские технологии
Open Club · 9 members
-
Магазин Иван Иваныча
Public Club
-
Джаз от SJ
Open Club · 24 members
-
Тестовый клуб
Open Club · 19 members
-
-
Сообщения
-
На малом уровне отдачи мощности , до 1 ватта , ламповые пушпулы сильно проигрывают однотактам и по саундстейджу (soundstage) . Причём , чем больше выходные трансформаторы , если класс В , то весь звук запирается между АС и уходит в эффект ""радиво"" . У S.E. непросто так муссируется их эффективность первого ватта , в реальности фигурируют рабочие мощности , где искажения ещё не выше 3% , но скрытый враг S.E. - это интермодуляц. искажения , когда уже месиво звука , когда их пытаются слушать с компрессиоными АС 86- 88 дб , имеющие часто характерные провалы импеданса Z.
-
Весна, верно. Указал на то, что Ваши, порой витиеватые до умопомрачения речи уже не все участники понимают, Алиса их расшифровывает на доступные пониманию предложения... Чем дальше, тем круче, скоро и ИИ это будет не под силу.... Диагноза Вам никто не ставил, но в пустом словоблудии укорили. Что не так, если оно так и есть? За красивыми словами и долгими рассуждениями теряется сама суть - чего сказать хотели? Зачем целый абзац высокопарных сочетаний, к концу которого человек уже не помнит, с чего вообще началось, когда можно двумя словами суть сказать? Нет, одно и тоже на разный лад с витиевато умудрённым изложением - это сильно утомляет, в доме писателей и то не выдержали бы. Я Вам в жалобе всё пояснил, даже ссылочку дал для прочтения - там, не здесь, у всех на виду.
-
20. Кварцы от TESLA. 3 шт. В коллекцию. Так отдам, с чем-либо из моих тем.
-
19. 811А от Teylor. Новая. Накал и вакуум нормальные. 1 шт. 1500 руб.
-
8. 6П14П-ЕВ. 666 руб/шт. Количество, год выпуска, анодный ток/ крутизна на фото. Россыпью ещё 16 шт. 70-80е годы. Остались см фото.
-
Когда Христа к Кресту приговорили , то же думали( кто осудил Иисуса ) , что творят благое. Когда не видишь даже, что сам вытворяешь , это уже тяжелые случаи , скорее духовного уже уровня . В гуманитарном разделе , строго по теме конденсаторов , в характерном литературно -ироническом (допускаю) стиле ..., но именно вы изволили взять и осудить человека . Вот и вся наша демократия. Думаю, проехали . Весна опять таки .
-
Если бы форум не был демократичным, было бы на всё одно мнение и оно было бы неоспариваемым (про те же конденсаторы), но здесь и сейчас высказались все с диаметрально противоположным мнением и никого за это не пригвоздили к кресту. Или пригвоздили? Да, кто то сказал "прощай форум", кто то "привет форум" - это нормальное явление, из которого не нужно делать поспешных выводов, тем более на тот лад, который удобен в определённый момент в вывернутом виде. Вот мне тоже здесь на днях позвонили ну очень "серьёзные люди" , НАП почитывают, удивляются многому. Чему, писать не буду, дабы не ранить впечатлительные души некоторых участников.
-
За 2 шт 22000 руб ( 11000 руб/шт) материал + резка + гибка срок 4-5 раб дней после оплаты) 10 штук 95000 руб (9500 руб/шт) материал + резка + гибка срок 5-6 раб дней после оплаты Если найдутся 5 заказчиков то по 9500 получается, при этом основание тоже из нержавейки 2мм толщиной будет. А в первом заказе основание было из обычной стали, выше у лазерфлекс. Так что жду до завтра и заказывать буду. Кому интересно отпишитесь. ✍️ Я с этого ничего не имею... Никакой выгоды...
-
А какой программой лучше писать вав файл, может кто подсказать? Благодарю
-
Финансирование , это сугубо личное . Тут рекомендации мало помогают , но не уподобиться аудиобуратино с нынешним то полем комплектующих... . Весьма желательно. Хотя один лайфак есть , наблюдал . 66лет человеку , пенсия 23 т.р. , но воспитал в здравомыслии хорошего сына , сын смог создать своё направление достатка - реальное производство , станки , в итоге помогает своему отцу , за несколько лет помог батьке создать очень приличную аудиосистемку(фото ниже ) . Но это редкие случаи .
-
В салон сходить, точнее теперь только съездить, пока ещё остались, в АДК аудио, или в пульт.ру, взять под залог и послушать, в первом, правда мне и так дадут. Это в моём городе, в других городах другие салоны, другие варианты, стало быть.
-
КБГ - в фарфоре (лучшие , имхо) , силовые цвета хаки (рыжие не играют , как хаки ...), но мне тут позвонили серьёзные люди .., сказали , что Миша.., не надо так ""юморить"" с нашими российскими технократами .. . https://avotara.livejournal.com/24421.html Но в реальности , или форум демократичен , или (иначе) многие скажут - до свидания. Уже сказали . По конденсаторам и направлению их включения . Обычно проверяют на предпочтительность звучания оба направления включения ; тот , который более открытый и изменчивый по звуку , не мутный , тот и выбирают . В силовых цепях я эти КБГ применяю , для НЧ они хорошие ""улучшайдеры "" , как шунты к электролитам , но направления не отслушиваю , лень . Тем более , неоднократно встречалось , что стекляшки ( вокруг выводов) у КБГ -мн2 разные , а надписи даже одного года и месяца - в разных направлениях. Поэтому только отслушивать , если не лень .
-
Тяжело в деревне без миллиарда. Не то, чтоб музыку не послушать, а даже не купить... Ваканда.
-
By Stan Marsh · Posted
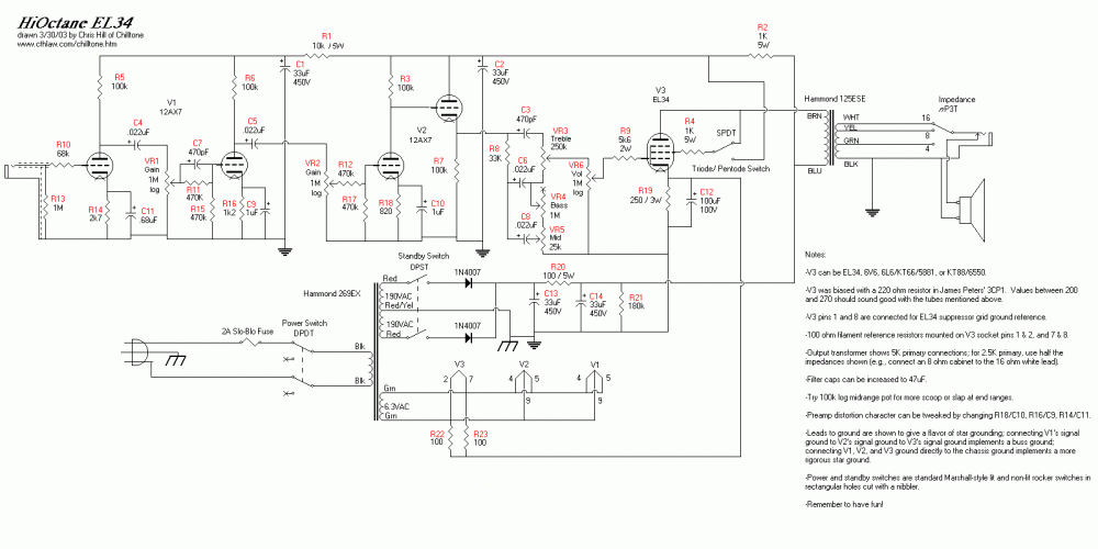
Нет у них ни начала, ни конца. Вот у КБП есть, а у КБГ-И нет. Параллельте как угодно. Хоть в этой ветке и не поощряется чтение учебников, но всё-таки порекомендую книжку Аверкина и Онищука "Технология производства конденсаторов", Москва, "Высшая школа", 1980.
-
-
Forum Statistics
-
Total Topics10.4k
-
Total Posts111.7k
-

Recommended Posts
Join the conversation
You can post now and register later. If you have an account, sign in now to post with your account.
Note: Your post will require moderator approval before it will be visible.