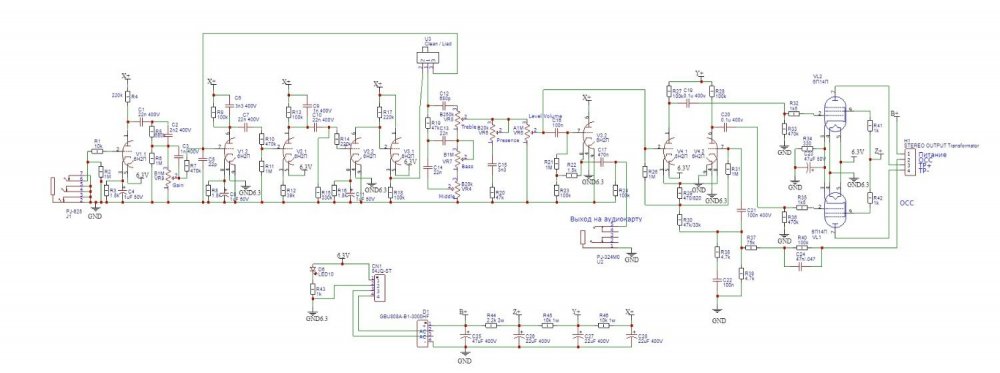
Прошу совета по конструкции гитарного усилителя
By
Azgo
in Help for beginners
Share
-
Recently Browsing 0 members
- No registered users viewing this page.
-
Клубы
-
ROCK-N-ROLL FOREVER!
Open Club · 9 members
-
Радиорынок
Public Club
-
Кружкин Дом
Open Club · 31 members
-
Излишки тумбочки
Public Club
-
Радиолюбительские технологии
Open Club · 8 members
-
Hi-end по-русски
Open Club · 56 members
-
Магазин Иван Иваныча
Public Club
-
Джаз от SJ
Open Club · 23 members
-
Тестовый клуб
Open Club · 19 members
-
БАЛАНС
Read Only Club · 1 member
-
-
Сообщения
-
Вот откуда байки про вечные гебельсовские масляные конденсаторы 😂
-
Для болтов у меня латунные отвёртки, они не царапают.
-
И потом спиртом промыть эти места ? Большое спасибо за дельный совет . Бывает и детали найдёшь аутоэнтичные , а блестящая пайка выдаёт вмешательство . А со шлицами болтов тоже есть подобная хитрость ? Дабы скрыть что болт недавно откручивали
-
Не вижу аналогии вообще . Октановое число это величина стойкости к детонации бензина, вместо 93 можно залить и 76 , сделав угол зажигания позже , и мотор будет норм работать , только КПД ухудшится и динамика упадёт. Лично для себя пока только одно понимаю , чем по мне кенотрон технически хуже ( моё личное мнение ) , тем что при использование кенотрона маленькие ёмкости в блоке питания , и в резких пиковых сигналах он просто проваливается, не в состоянии обеспечить энергией усилитель . Так то по сути усилитель и с диодами , но с маленькими емкостями в бп звучит "вяло и липко" Проводил на себе эксперимент, когда через реле и тумблер на длинном проводе менял ёмкость после моста в однотакте на 6п36с 560 мкф и 1120 мкф разница в звуке огромная
-
Там часто бывают мёртвые пайки, свиду всё нормально, а за вывод потянешь и он вытаскивается, и весь чёрный. Всё зачищаешь, пропаиваешь снова, потом берёшь смесь перекиси водорода, лимонную кислоту и соль, ваткой проходишь по пайкам, и они становятся серыми, старыми, после чего промываешь содой. Клиенты часто просят об этом.
-
Если бы все так просто . Много я слушал разных усилителей , и с кенотронами и с полупроаодниками в питани . Фирменных, самодельных , разных .. Да и собирал разные варианты, в том числе распиареные варианты , естественно соблюдая все рекомендации авторов схем , и каждый раз то что собирал переделывал на диоды вместо кенотронов , пример что я привёл с банальным перетыком , это один из . Вы думаете я просто так задал этот вопрос ? Меня реально беспокоит эта ситуация, что часто пишут что только с кенотроном будет качественный звук , а по факту слышу своими ушами обратное . Кто то из знакомых мне тут выдал версию что мой звук транзисторный ,потому и не нравятся эти "вялые " бп на кенотронах , но это мимо , звук транзистора мне не заходит , я от него устаю , и не важно , а или аб, РР или однотакт .
-
Если Вы "разбираетесь" в авто, то есть аналогия с применением бензина А-76 в авто Ваз-2101 вместо АИ-93. А при некоторой "оптимизации" - вполне "терпимо".
-
Все-таки ООС через катодные обмотки -- сильная вещь. Выходное сопротивление упало во много раз, сброс\обрыв нагрузки усилителю теперь совершенно не страшен, появилась определенная толерантность к изменению анодного напряжения выходного каскада. Оптимальное сопротивление нагрузки теперь не 8, а 4 Ома, на такой ангрузке достигается полная мощность. Теперь правда не хватает напряжения и мощности со стороны драйвера. Провел тупейший эксперимент -- отключил драйвер и сеточную цепь выходного каскада подключил к трансформатору ТА244, ко вторичным обмоткам. На первичку подаю напряжение из розетки через латр и смотрю по осциллографу что на выходе. Таким образом выяснил, что среднеквадратическое напряжение на полуобмотке межкаскадного транса должно быть 270-300В, а ток, который втекает в сетку 130 мА с каждой полуобмотки. Правда, с учетом того, что сетки шунтированы 2.2к резисторами. Надо попробовать их сопротивление увеличить до 6.8-10к. И с напряжением второй сетки гу46 поиграться, поднять до 800-1000В, что должно несколько снизить требования к драйверу.
-
Попробую подсказать: "техническое обоснование", предпочтения этих элементов блокапитания, как Вы просите, практически бесполезны без "увязки" их параметров со всей остальной "системой" в связи с различием их "физики" работы. Вы "упёрлись" на звучание конкрктной системе, оптимизированной для одного вида выпрямительных элементов, разочаровались от звучания в ней другого вида выпрямителя, не "оптимизированного" под эту "систему". (Примерно как в том анегдоте - " мне Мойша напел".) Для этого вполне может быть достаточно "бабушкиного радива".
-
Технически только один человек привёл доводы , и ссылки , за что ему Огромное спасибо. Вы же упрямо толдычите свою выдуманную линию , удобную Вам при продаже своих изделий , не приведя ни одного технического / физического обоснования . Ваша златоухость сугубо ваша , а Ваши речи очень напоминают речи основателя секты . Типа верьте мне , мои слова истина , и не важно что не обоснованная. Аудио оно на то и аудио, что бы его слышать и получать удовольствие от услышинного ,его не нужно понимать . Так же как и владельцу автомобиля S класса , не нужно понимать как его машина устроена , как она работает и почему , он должен только получать удовольствие от передвижения на нем . Когда у человека нет доводов и фактов , он начинает нести белеберду , пытаясь унизить собеседника . Что собственно выше вы и пытались сделать . я почти уверен , что при слепом тесте вы предпочтете усилитель с "каменным" выпрямителем . Хотя , если вы действительно любитель "липкого мяуканья " вместо честного звучания , то да , при слепому тесте выберете усилитель с кенотроном. Но не надо навязывать как истину другим свои предпочтения. Уважаемый Модератор , наверное было бы уместно очистить тему от флуда не по теме , я собственно и сам его настрочил много ... А я ведь просто задал технический вопрос в технической теме .
-
Я когда винтаж реставрирую, старые электролиты, где 2-3-4 секции, аккуратно развальцовываю, вытряхиваю труху(она там есть в 100% случаев, разной степени убитости), и вставляю внутрь новые рубиконы, тонкие от плоских телевизоров или фотовспышек, выводы припаиваю изнутри к штатным выводам, и аккуратно завальцовываю взад. Визуально всё родное, некопанное. Клиент мелко повизгивает.
-
Ошибаетесь . Пара была вообще не тронутая, этот один да , бриташка какой то в нем покопался.
-
Да , верно . Было 3 . Пара , с близкими номерами , и один более древний . Фонили одинаково все три . Пара улетела с авито в день когда выставил объявление. И да , я вроде бы не предлагал тут не кому его покупать . Фото потрахов сделаю, как будет время сходить в мастерскую и его разобрать . Да , катодный резистор там очень печально выглядит. Но не в обрыве
-
-
Forum Statistics
-
Total Topics9.6k
-
Total Posts102.1k
-

Recommended Posts
Join the conversation
You can post now and register later. If you have an account, sign in now to post with your account.