-
Posts
14749 -
Joined
-
Last visited
-
Days Won
136
Content Type
Profiles
Forums
Events
Everything posted by Stan Marsh
-
SRCFPP с согласующим трансформатором
Stan Marsh replied to Stan Marsh's topic in Общие проекты на этапе конструирования
Странички отечественных авторов: Следует учесть, что упрощённая формула верна для случая Ra≫Ri, в наших случаях перспективы не столь волнующи, но ООС, если нужно, доведёт до нужного. -
SRCFPP с согласующим трансформатором
Stan Marsh replied to Stan Marsh's topic in Общие проекты на этапе конструирования
Вы прикидываетесь? Или правда не понимаете? То есть вам не известно, что, скажем, выходное сопротивление катодного повторителя обратно пропорционально крутизне, и у дохлой ЕСС88 оно примерно равно 80 Ом, а у мощной 6Н5С вдвое больше? Не знали? А с повторителем Уайта ещё интереснее. Ознакомьтесь, там не особо сложно. Садитесь за учебники, рановато вам умничать. Я-то собирал и измерял, а не мастурбировал симулятором. -
SRCFPP с согласующим трансформатором
Stan Marsh replied to Stan Marsh's topic in Общие проекты на этапе конструирования
Что-нибудь про повторитель Уайта слышали? И Ложникова с Сониным не осилили? Нет? Тогда небольшой ликбез: White_Follower.pdf Лёгкий пересказ применительно к: Усилитель для наушников на основе схемы Моргана Джонса | РадиоГазета - принципиальные схемы для меломанов и аудиофилов (radiopages.ru) -
SRCFPP с согласующим трансформатором
Stan Marsh replied to Stan Marsh's topic in Общие проекты на этапе конструирования
Да, даже без согласующего трансформатора. Но на низкоомные лучше применить повторитель Уайта, несложно достигается Rвых 5...6 Ом. -
SRCFPP с согласующим трансформатором
Stan Marsh replied to Stan Marsh's topic in Общие проекты на этапе конструирования
Ну и вдогонку SRPP инженера из Ташкента. Хотя, конечно, SRPP Крылова был раньше. А ещё раньше был Филипс. -
SRCFPP с согласующим трансформатором
Stan Marsh replied to Stan Marsh's topic in Общие проекты на этапе конструирования
Если с ФИ, то можно посмотреть в сторону того же СиП. В варианте Крылова, например: Если что, его я тоже делал. Лет двадцать назад. Но 13 ватт на резисторах жалко переводить в тепло. -
Гуманитарий, перечитавший Пелевина. Беда, никто не хочет думать. Разучились.
-
Это ваше дело, хоть в НЛО на пару с Катей.
-
Нет никого ИИ, не читайте бульварные газеты. Анализируйте. ИИ не способен создать новое, только перебирать то, что в него разгружено. Это просто программа. Но на программу грантов не дадут, а на ИИ - запросто.
-
SRCFPP с согласующим трансформатором
Stan Marsh replied to Stan Marsh's topic in Общие проекты на этапе конструирования
Вернёмся к SRCFPP: для повышения чувствительности R2 можно/нужно шунтировать конденсатором. В моём случае это 220мкФх6,3В. -
SRCFPP с согласующим трансформатором
Stan Marsh replied to Stan Marsh's topic in Общие проекты на этапе конструирования
Делали. Не раз и не два. Последний - совсем недавно. Даже тема есть соответствующая: Двухтактник РР инженеров Синклера и Петерсона, ОТЛ - Страница 5 - Ламповые без выходного трансформатора (OTL) - NewAudioportal - форум о хорошем звуке И мебельные ассоциации приберегите для форума домохозяек, это двухтактный усилитель Синклера и Петерсена. -
SRCFPP с согласующим трансформатором
Stan Marsh replied to Stan Marsh's topic in Общие проекты на этапе конструирования
Скоро будет. Как и у среднестатистического аудиофильского усилителя. -
SRCFPP с согласующим трансформатором
Stan Marsh replied to Stan Marsh's topic in Общие проекты на этапе конструирования
Спасибо за ваше мнение. -
SRCFPP с согласующим трансформатором
Stan Marsh replied to Stan Marsh's topic in Общие проекты на этапе конструирования
Да, но если есть возможность, покрутите в симе для достижения равенства. Интересно. -
SRCFPP с согласующим трансформатором
Stan Marsh replied to Stan Marsh's topic in Общие проекты на этапе конструирования
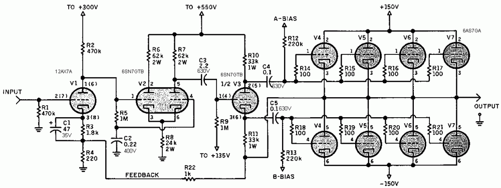
С ними вообще всё хорошо: подобрать близкие - нет проблем, с 6Н5С - сильно сложнее. μ = 100 -
SRCFPP с согласующим трансформатором
Stan Marsh replied to Stan Marsh's topic in Общие проекты на этапе конструирования
Принципиально. Можно покрутить резистор 3к9, но с конкретными лампами именно такой номинал обеспечил равные К-А. -
SRCFPP с согласующим трансформатором
Stan Marsh replied to Stan Marsh's topic in Общие проекты на этапе конструирования
Я только за! В реальной конструкции напряжения катод-анод верхней лампы равны напряжению катод-анод нижней. Меньше деталей. И в Уайте для аналогичного КПД нужен источник отрицательного смещения нижней лампы, иначе резистор автосмещения зря греет атмосферу. -
SRCFPP с согласующим трансформатором
Stan Marsh replied to Stan Marsh's topic in Общие проекты на этапе конструирования
Это обычный RC-фильтр, можно было поставить один резистор на, скажем, 33 Ома, но два - конструктивно проще. В будни попробую измерить. Пока получилось только пару часов послушать. -
SRCFPP с согласующим трансформатором
Stan Marsh replied to Stan Marsh's topic in Общие проекты на этапе конструирования
В данном случае Ктр чуть более четырёх. У меня есть трансформаторы РА с другими Ктр, попробую их на днях. -
SRCFPP с согласующим трансформатором
Stan Marsh replied to Stan Marsh's topic in Общие проекты на этапе конструирования
Немного о принципе работы схемы: https://www.tubecad.com/2012/04/blog0228.htm -
SRCFPP с согласующим трансформатором
Stan Marsh replied to Stan Marsh's topic in Общие проекты на этапе конструирования
+280В... +290В, ток в районе 90мА. -
Думаю, надо успокоиться и получать удовольствие.
-
Там по конкретному товару есть "Информация о доставке".
-
Для наших дел это можно не учитывать. Даже в ФК, не говоря уже об УНЧ.
