Lukasarts
Local-
Posts
354 -
Joined
-
Last visited
Content Type
Profiles
Forums
Events
Everything posted by Lukasarts
-
Питание прямонакалов, задержка питания, и не только
Lukasarts replied to юрий робертович's topic in Power supply
-
Симпатичные накальники) английские. Я таких и не видел... Ну все в переди.
-
Я помню) спасибо. Воткнул.... Молчат. Чуть позже поменяю)
-
А можно посмотреть на схему? Спасибо.
-
Есть ещё транс ТаН 46 Если этот транс будет выполнять смещение для гу72 и накала ламп предварительного каскада - это не будет противоречить религии?
-
Касательно стабилизации. Принял решение (не без помощи сокамерников) перед усилителем поставить сервоприводный стабилизатор.
-
покопавшись в гараже ...были найдены пара одинаковых анодных красавца ) ТА-244-127/220-50 коммутируем 200 + 20 = 220 и 200 + 20 = 220 получаем 220 *1.4 = 308 и 220 *1.4 = 308 308 + 308 = 616 в 10 вольт упадет на дросселе ))) красота )
-
Да...у меня есть ДВА отдельных транса. Можно использовать один "накальник" на две лампы ? Или лучше использовать накал каждой от своего трансформатора ? Спасибо. Смещение тоже питаем от одного транса ? или каждое смещение для каждой лампы от своего транса ?
-
Прикупил плюшки. Реле задержки питания анодников. Дистрибьютеры питания сетевых трансформаторов. В усилителе их будет шесть.
-
Конденсаторы электролитические и всякие другие. Для БП и не только.
Lukasarts replied to Alex Torres's topic in Passive
Ремонтировал кондиционер ....в нем на цепи пуска вентилятора наружного блока стоит вот такой экземпляр. Что скажите о применении его в УНЧ. У кого был такой опыт и какой он оказался. -
Увековечить в камне!
-
-
У меня везде clc будет. Я для общего развития интересуюсь.
-
Хорошо. Усвоил. Тогда подскажите фильтр, который полезен на малых токах в предварительном каскаде. Благодарю. Потребление двух ламп предварительного каскада приблизительно будет равно 0.05А.
-
У меня уже просто нет В наличии приличной по качеству ёмкости нужного вольтажа. Заменить нечем. Разве после дроселя не все равно сколько мкФ стоит? 450 мкФ или 3000 мкФ. Именно после дросселя! Спасибо.
-
А За счёт какого элемента разрядится конденсатор после дросселя?
-
Тогда получается один кондёр на 400 вольт и шунтирует его 150 кОмами. А второй конденсатор (3000 мкФ *400 в) тоже 150 ком шунтировать для разрядки?
-
Ты ж говорил что со средней точкой будет по фен шую.. вот я и стремлюсь все время к лучшему!)) Конденсаторы на 400 вольт так как они есть в шкафу. И фирма. Там где я живу - уже нет на радиорынке ни каких))) не привозят даже паленку) Хотя да!!!!!! Можно же и один конденсатор вкарячить .....)) Спасибо)))
-
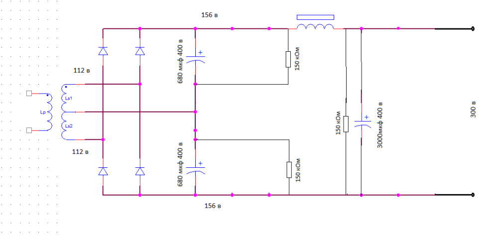
Это для поредваря. вот так получается 56 + 56 = 112 в и 56 + 56 = 112 в 112*1.4 = 156 в и 112*1.4 = 156 в ..посмотри на вложение - я нарисовал предварь ....номиналы резисторов верны ? второй конденсатор на 3000 мкф ибо другого нет - кончились.. Между маленькими конденсатором и большим станет дроссель.
-
а лампы как менять ?
-
есть еще пару вопросов)) помогите... разрядный резистор для: 680 мКф - 150 кОм 5 вт - хватит? 3000 мКф - 1 мОм 5 вт - хватит ? еще в наличии имеются резисторы номиналом 470 кОм и 750 кОм.. Благодарю Вас)
-
Мммм....да тут есть что узнать интересного))) Дайте один рабочий номинал дроссели и конденсатора...и входной и выходной напруги Хочу понять что к чему
-
Доброго времени. Уважаемые коллеги. Расскажите по самому простому и короткому - чем так хорош LC фильтр, чем он лучше для лампового УНЧ в звуке в сравнении с CLC. Спасибо.
-
