Leaderboard
Popular Content
Showing content with the highest reputation on 05/04/26 in all areas
-
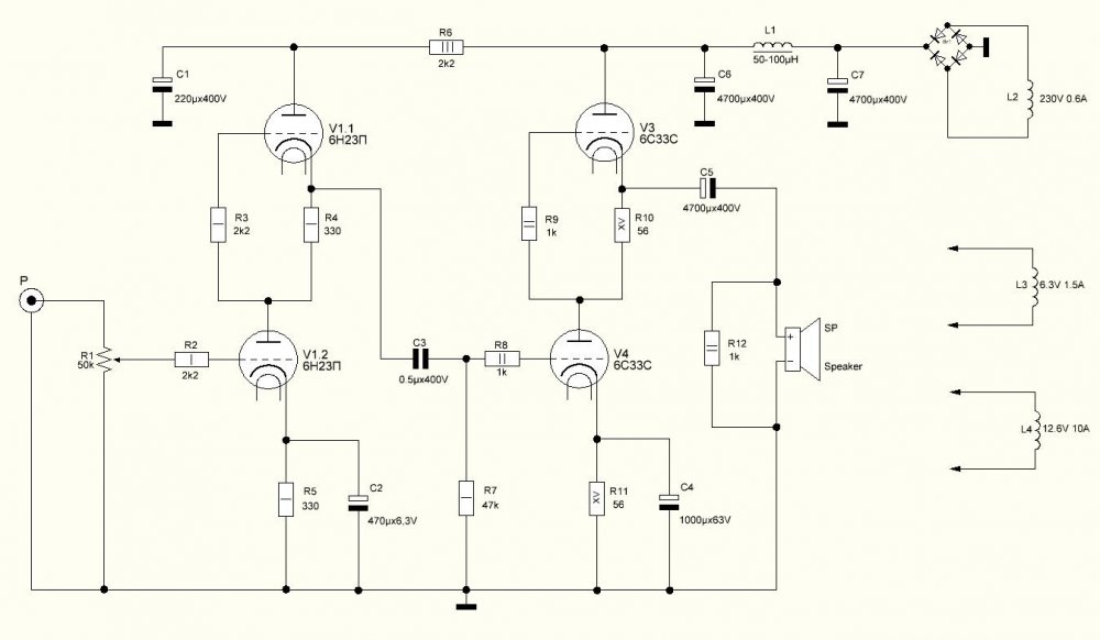
В рамках темы предлагаю вниманию форумчан свою работу в зимний период: фонокорректор (ФК) на лампах серии «дробь». Имея в «тумбочке» определенный запас таких ламп (см. фото), изготовил несколько макетов на разных комплектующих, с целью выявить лучший вариант. Изготавливались ФК на 6Н17Б, на 6Ж5Б с коррекцией в аноде, на 6С31Б, на 6Н16Б и 6Н28Б. Лучший по звуку и параметрам вариант получился на входной лампе 6С32Б c SRPP на выходе на 6Н28Б. 6С32Б является самой лучшей лампой в серии «дроби» по виброустойчивости (см. справочник), акустоэлектрический эффект отсутствует практически полностью, обладает большим коэффициентом усиления. В схеме ФК 6С32Б применен в первом каскаде со смещением за счет сеточного тока и с простым источником тока вместо высокоомного резистора в аноде. Цепи коррекции стандартные, на выходе SRPP на 6Н28Б. Режимы каскадов указаны на схеме. По параметрам ФК: Все измерения проводились с подключенным 1,5м кабелем на нагрузке, имитирующей регулятор громкости УНЧ (я использую ALPS 10кОм). В итоге: при входном сигнале 5мВ на выходе 600мВ, т.е. усиление 120 раз, или примерно 41,6дБ. Коррекция RIAA зависит от точности подбора корректирующих элементов, разбалланс каналов - не более 0,3дБ, зависит от Ку ламп (надо подбирать). По перегрузочной способности все отлично – не менее 40дБ до появления видимых ограничений формы сигнала. Измеренный разными способами к.н.и. составил не более 0,6-0,7%. Субъективно ФК по звуку – лучший вариант, особенно в НЧ диапазоне. Головка звукоснимателя MM – Goldring E4. Конструктивно (см. фото) ФК выполнен в двухблочном варианте с отдельным блоком питания (для получения минимума фона). Блок питания особенностей не имеет: стабилизация анодного напряжения на LR8 с умощнением на IRF830, стабилизация накала +12,6В на LM317. Накалы однотипных ламп соединены последовательно и две группы параллельно.6 points
-
3 points
-
Да, совершенно верно. Благодаря подобранному сопротивлению на "земляных" дросселях падает 15В. На дросселях в цепи смещения напряжение не падает, т.к. нет токовой нагрузки. Фишка в том, что и анодное и смещение от одного источника, меньше биений-резонансов, по надежности сравнимо с автосмещением. Поскольку обе пары ламп подобраны, убрал регулирующие резисторы.3 points
-
Я похожее решение нередко использую в случаях, когда в качестве фрагмента Rk удается включить нить накала (она же катод) батарейного драйвера. В этом случае Rk набирается из трех фрагментов: резисторы по краям и между ними нить накала (катод) драйвера. Скажем, катодный ток оконечной лампы 60 ма, а у какой-нибудь RE084 ток накала 80. Подворовываешь 20-25 ма с анода, и вот в катодной цепи уже нужные миллиамперы. Ради покоя параллельно накалу драйвера воткнуть стабилитрончик, дабы никогда не превышало, а рабочую точку драйвера (поненциал катода) задать соотношением резисторов, которые по схеме выше и ниже нити накала. В этом случае и накал драйвера обеспечен практически бескомпромиссный, и потенциал его катода задан какой надо - т.е. драйверу уже сформирована рабочая точка. Только здесь, конечно, без конденсатора параллельно нашей "наборной Rk" не обойтись, иначе пара "драйвер-лампа" превращается в триггер с катодной связью. Зато номиналом этого конденсатора можно обеспечить подъем на самых нижних НЧ и вытащить "в полку" даже инфразвук (если выходной транс позволяет). Впрочем, я об этом уже рассказывал - скорее всего, в ветке про Гу15, там этот трюк применялся.2 points
-
2 points
-
2 points
-
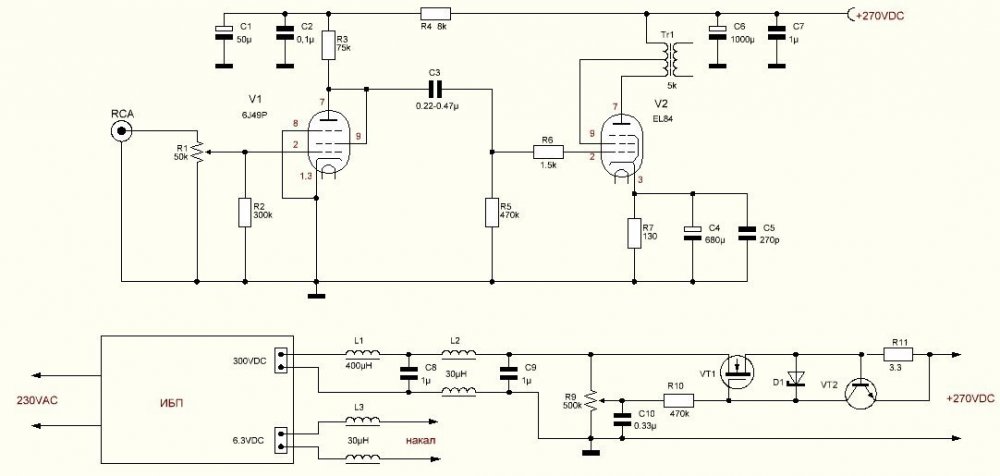
Удивительно, что такая благозвучная лампа, как RES1664 никогда не использовалась в звуке. Катод лампы соединен с серединой накальной нити, соответственно, питаем, как прямонакал. Спасибо Михаилу Евлампию за наводку и помощь с проектом.2 points
-
Проект практически завершен, может работать с двумя типами ламп на выходе RES1664 и RES964 через гасящий резистор 330ом на входе фильтра. За 4 месяца перебрал массу компонетов и вариантов, пожалуй, остановлюсь на этом, возможно намотаю еще твз, есть идеи. По чувствительности, с RES1664 до клиппинга чуть не хватает от моего источника, но громкости более, чем достаточно. Дроссели питания калиброваны по сопротивлению, чтобы обеспечить необходимое смещение.2 points
-
Смещение на подземном резисторе увеличивает внутренее БП и уменьшает его энергоёмкость. Для пентодников это не страшно, а вот для триодов с низким Ri очень критично, звучит аморфно. Я даже в предах отказался от подземного, совсем не моё! Для радива катит без проблем. ))) Шучу, конечно.1 point
-
Константин, схема Ваша очень понравилась! Вбил в мозг. Вообще, "подземный" резистор - классная вещь, устаканилось в голове все по этой теме. Решил замакетить такое, но с пользой для общества - товарищу усилитель, со спартанским дизайном, делаю, он мечтает о лампе. И ещё кое-что попробую, как экперимент. И товарищу хорошо, и я послушаю и пощупаю всё в материале.1 point
-
Пробовал разные вариации с AD797 и OPA1611, инвертирующие, неинвертирующие, голова в обратную связь... Остановился на AD8429 с симметричным включением головок, переключением 2 резисторов получаем еще и для ММ голов неплохой корректор, эквализация на акриловых конденсаторах. Для сабжевой головы требуется приличная схема, чтобы раскрыть полностью ее "потанцевал" :) Пробовал вроде приличные трансформаторы и ММ включение, но теряется живость инструментов, это у же не мерится приборами, но слышно прекрасно.1 point
-
Меня интересует головка mono, потому что я сейчас подыскиваю иглу для прессов 50-60-х гг. И вот что Сергей рассказал мне про конструкцию своих моно-голов:1 point
-
Существует некая привязка к некой ламповой мощности ограничения синуса - у 6с4с это пусть 4 вт , у 300В - 9 вт , ГМ70 - 25 ...30вт . Даже на АС , типа ALTEC A7 , 604 , имеющие свыше 100дб на 1 вт , для получения полномасштабного , не просто ""хватало.."" , а , чтобы был чистый динамический диапазон -на БСО , на роке том же , чтобы интемодуль не сваливал звук в нечто большое и бесформенное , нужен запас выходной мощности и тока как следствие , в обеспечении максимально энергоёмким БП . Реально имеем , 100м2 тащит АС в сильно минусовый SPL ( читаем и смотрим номограмму в статье АМЛ -""Мощность"" ) , с 92 дб на 1 вт с привязкой к 18м2 , в 100м2 получим хорош если 82...84дб на 1 вт . Далее , 3,5 ватт -это 10% гармоник и дикий интермодуль - месиво и грязь ; реально рабочие ватты с Кг менее 3% , 2 ватта . В сумме -4 . Одинокий вокал , малый состав в пределе , об остальном можно забыть , если только человек не любитель очень тихих прослушиваний , тогда рабочей мощности хватит. В Вашем раскладе , минимум P.S.E. на 300В - 18 вт на канал , лучше 845 , ГМ70 - 20... 30 вт , тогда ""чистоган мощности "" ( 7 - 12 вт ) обеспечит реализм подачи и ясность музыкального восприятия. Имхо наше . С МАГ3,5 хорошо с 92 дб АС водвориться в комнате этак 12-15м2 , уйти в условно ближнесреднее поле (2 ...2,5м от АС) , комнату глушить не сильно . Условно в приближении у Юрия Макарова с его АС так и реализовано - SPL уже с 92 дб вырастит до 94...95 дб на 1 вт .1 point
-
Да, английские учёные такой вариант предлагали. Прекрасно работает. В большинстве случаев, у меня так, во всяком случае, удобно поставить два моста рядом, основной и дополнительный и соединить парой конденсаторов их ~выводы. Да, конденсаторы должны быть на постоянное напряжение не менее 1,5*наше переменное. Удобно использовать Х-конденсаторы, они нормированы на переменку. .1 point
-
0 points
-
-1 points
