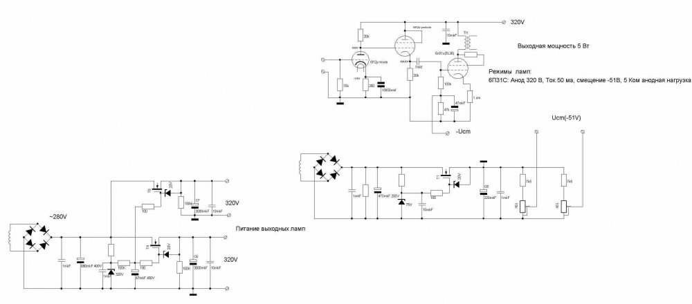
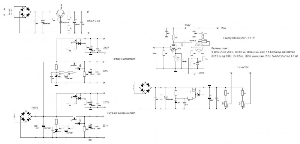
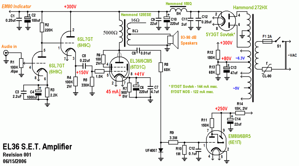
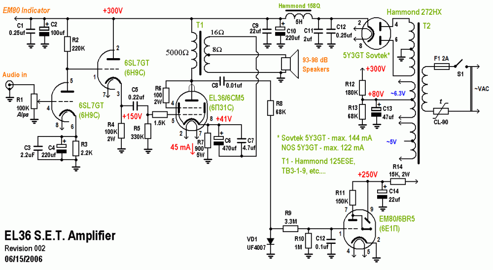
SE на 6С3П и 6П31С-EL36 (Архив Аудиопортала)
-
Recently Browsing 0 members
- No registered users viewing this page.
-
Клубы
-
Сверхлинейность
Open Club · 9 members
-
Радиорынок
Public Club
-
ROCK-N-ROLL FOREVER!
Open Club · 9 members
-
Кружкин Дом
Open Club · 31 members
-
Мастерская
Open Club · 11 members
-
Hi-end по-русски
Open Club · 63 members
-
MASTER TUBER
Open Club · 7 members
-
Излишки тумбочки
Public Club
-
Радиолюбительские технологии
Open Club · 9 members
-
Магазин Иван Иваныча
Public Club
-
Джаз от SJ
Open Club · 24 members
-
Тестовый клуб
Open Club · 19 members
-
-
Сообщения
-
Очередной, в натуральном шпоне поехал. Из переделки - на плате РСМ выкусил 2200 пик и повесил на РСА гнезда КСО и 1500 мкФ на пины питания. Блок питания от качественного ИБП 7,5 вольт.
-
У меня 5х6с19п на плече, дает 14вт на 8 Ом... Все сходится... 2х6с33с на плече также примерно получалось...
-
By Sagittarius · Posted
А. Вопрос понял, отвечаю. Кагдысь, во времена оны, мурцевал я "Амфитон". Имея обыкновение мерить всё, что попало в умелые, цепкие лапы, измерил пред: Он показал Кг=0,02%, но только в положении РГ на максимум. В среднем положении Кг=0,25%. Все попытки улучшить линейность девайса о шести транзисторах: добавка токового зеркала в нагрузку второго дифа, установка золотых транзисторов, с треском провалились. Проклятый усилитель никак не желал сдаваться. Отчаявшись его апнуть, заменил его 574УД1. Безотказный шаг безотказным ОУ! Но не здесь. Верный, прежде, опер показал... тот же самый Кг 0,25%!11 Причём, отфильтрованные искажения на выходе ИНИ были довольно плавными, с коротким спектром, но унизительно огромными. Место явно было проклятым. Механизм таких искажений довольно прост: полевой транзистор, в базе - переменный конденсатор, варикап. Его ёмкость управляется входным сигналом: и с выходным сопротивлением источника сигнала, тут - РГ/2 в 300 кОм, образует нелинейный ФНЧ. Кроме управления по затвору, полевик неплохо управляется и напряжением сток-затвор, благодаря эффекту модуляции ширины канала. При входном напряжении 2 В и питании 15 В Усз колеблется от 13 до 17 В, или на четверть. Всего этого достаточно для внесения 0,25% ничем не устранимых, ещё и невидимых, искажений. Невидимы они потому, что стандартный порядок измерения предполагает измерение Кг получившегося чуда от генератора с выходным сопротивлением 600 Ом, которое полностью нивелирует нелинейные эффекты - но только на столе конструктора. Во время работы в составе аппарата начинаются фокусы. Невидимые неконтролируемые искажения от биполяров на входе часто возникают на границе РГ-УМ, и обусловлены они работой делителя "сопротивление РГ-нелинейное Rвх УМ". Нелинейным входное сопротивление УМ становится из-за нелинейных изменений тока коллектора (стока) и напряжения база-эмиттер (затвор-исток) транзисторов входного каскада УМ от изменений напряжения коллектор-база (сток-затвор) в такт входному сигналу: При изменении Uкэ в такт сигналу Iк меняется, а это плохо, это вызывает искажения чётных порядков. Если изменения напряжения на транзисторе любого типа влекут за собой настолько жирные искажения: то надо эти изменения устранить. С этой задачей справятся полевые транзисторы: Даже при 5 кОм выходного сопротивления источника сигнала выигрыш в линейности - 24 дБ. И пошло-поехало. Дело в том, что, поняв принцип, трудно удержаться и не применить его везде, где может замаячить хотя бы мелкая вероятность высокого выходного сопротивления источника сигнала. В РУБЕЖЕ на входе работает ОУ, потому плавающее питание для него получено делением выходного сигнала на ~КуООС: -
Вот в этих экранах находятся мои МС трансформаторы, два медных и три пермаллоевых. И им без разницы в каком корпусе они находятся, медном, стальном, деревянном или глинянном.
-
Не поделитесь ссылкой на Авито, где такие цены на Эльну? Можно в ЛС.
-
Добрый день Объясните плиз если 4х19 = 33 то почему цирклотрон на 8ми 19х даёт 6 ват а на 2х 33 дает 12 ват на те же 8Ом, с тем же анодным?
-
By Sagittarius · Posted
Как может довести до ума схему умственно дезориентированный человек, который не знает, куда идти? Никак. И нам на него ориентироваться: сам Великий Финн не смог! - низзя. -
By Sagittarius · Posted
Этот? Чувствуется рука маэстро Бокарева. В подобных схемах искажения возникают потому, что петлевое первого каскада падает с частотой, меж тем напряжение входного и выходного сигнала - растёт. В схемах с веками отработанной РИАА-ООС последовательного типа рост уровня сигнала с частотой происходит синхронно с углублением ООС, так что искажения увеличиваются не так резво. Вторая схема предпочтительней. -
By Sagittarius · Posted
Дело в том, что схемотип этот - универсальный, он годится под любую мощную ИМС с такой, как у ТДА2030/3886, АЧХ. Предполагаю, у 7294 АЧХ отличается мало - просто в силу идентичности технологий изготовления кристаллов. Потому вопрос встречный: а чего вы её не попробовали? Попробуйте - поможем. КИТ гораздо худшего (на 50 дБ, в 300 раз) схемотипа Нейрохрома продают $400 комплект. Главное, ИМС УМ сначала включайте при пониженном питании, и, лишь удостоверившись в отсутствии возбуда на всех режимах клипов и меандров, переходите к штатному питанию. -
Когда это Вы меня об этом спрашивали?! Ах да, не обратил внимания, это вы написали , что переносили усилитель из железного корпуса в медный, кто же мог подумать, что это вопрос. Надо было написать, что при этом изменилось. Я вот думаю, что абсолютно ничего. А фраза из вашей рекламной ссылки: «Корпус изготовлен из чистой меди, что гарантирует открытое и стабильное звучание.» ничего кроме улыбки не вызывает и не доказывает. Да и речь там шла о МС трансформаторе, а не о усилителе. А его да, надо тщательно экранировать и после этого не обязательно помещать в медный корпус для «гарантированного обеспечения открытого и чистого звучания»))).
-
С весны 2005 года только АудиоПортал. Почему то не могу на других быть. Ну немного посматривал Сундук.
-
Доброго дня, Сергей Львович. Заходим на сайт, находим в списке оцифровки: ____________ ____________________________________________________ Открываем, смотрим столбец с авторами ___________________ __________________________ Перебирая авторов (можно ориентироваться и на музыку и расширение файлов при желании), открываем любой релиз автора (я первого попавшегося взял) и у каждого релиза в описании в обязательном порядке указана инфа - на чём проигрывалось, голова, корректор, программа для оцифровки и т.д. ________________________ ---------------- Таким образом , если заранее не знаешь автора и его оцифровки, путём перебора находим нужного автора. оцифровывающего на голове (которая нас интересует), вертушку - затем возможно уже оцифрованную им пластинку, которая есть и у нас - скачиваем рип, слушаем. Это возможно трудоёмко для тех, кто плохо ориентируется в "тамошних" оцифровщиках, долго искать, но зато результат будет именно тот. что мы и желаем - прослушать самому, а не ориентироваться на чьи то предпочтения в описаниях в комментариях. Да и играть будет именно на вашем тракте, а вам на нём потом и слушать. ----------------
-
Надо было другое слово подобрать в ответ на этот текст, конечно, сразу не нашлось: .... "Без поминания в журнале звук не тот? Это и есть "Имидж - все, жажда - ничто". Никакого влияния на качество звуковоспроизведения обзор в six moon дать не может.... " Конечно же сколько не пиши разного в многочисленных публикациях, звук аппарата не изменится! Ерунду написали. Я давно ничего не прошу прояснить, мне это не нужно, я это всё дело знаю десятки лет уже. Вопросы задаю истины ради, потому что люди читают, а им нужна выверенная, точная, правильная информация! "Особый материал сердечника" не нуждается в расшифровке, он написан на сайте производителя, черным по белому, и я в своём первом посте дал ссылку на него: Т.е. не надо покупать изделие стоимостью в несколько годовых зарплат, ломать его и относить на скупку вторчермета, где анализатора может и не быть😊. И так делать по-моему не умнО. Я лично "отрицание покрытия" не отрицал и не обсуждал, ни слова про покрытие не написал. На моей ссылке такой трансформатор: Вы накопали такой зачем-то, в теме про МС трансформаторы, внутреннее содержимое коего вроде бы не совсем уместно, тем более оно не несёт тут никакой смысловой нагрузки, кроме пустого холивара, что и получилось из-за вас: У знакомых Алекса Шумилова третий трансформатор, живой, натуральный, на руках: Вашу блок-схему я тоже уже выкладывал тут и не раз, кстати. Понимаете теперь, о чём речь идёт? А у людей кабель с обычными разъёмами RCA, очень часто коаксиальной конструкции, не АН, или даже АН: Как им подключиться балансным способом? Понятно вам недоумение Алекса и других людей? Стандартная схема распайки RCA кабелей для понимания:
-
By Сергей Львович · Posted
Ollleg, подскажите, как там искать такие оцифровки? Пытался час это сделать...) Только вижу там у некоторых файлов значки LP, MC. Или только открывая все файлы? -
By Sagittarius · Posted
Симулятор - ваш помощник. Виртуальная доработка схем УМЗЧ
-
-
Forum Statistics
-
Total Topics10.3k
-
Total Posts111.5k
-

Recommended Posts
Join the conversation
You can post now and register later. If you have an account, sign in now to post with your account.
Note: Your post will require moderator approval before it will be visible.