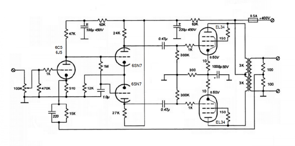
РР усилитель 6N7-2A3 (Архив Аудиопортала)
-
Recently Browsing 0 members
- No registered users viewing this page.
-
Клубы
-
Радиорынок
Public Club
-
ROCK-N-ROLL FOREVER!
Open Club · 9 members
-
Кружкин Дом
Open Club · 31 members
-
Излишки тумбочки
Public Club
-
Радиолюбительские технологии
Open Club · 8 members
-
Hi-end по-русски
Open Club · 56 members
-
Магазин Иван Иваныча
Public Club
-
Джаз от SJ
Open Club · 23 members
-
Тестовый клуб
Open Club · 19 members
-
БАЛАНС
Read Only Club · 1 member
-
-
Сообщения
-
Товарищ мечтал оказаться в СССР далёких 80-х, и у него это получилось!!! Дальнейшие диалоги никакого смысла не имеют, для меня по крайней мере.
-
Люди читают через строчку , или вообще то что им хочется а не то что написано . Вы в том числе . У них ИЗБЫТЫЧНЫЙ , выпирающий бас , и с чуйкой там все хорошо . И даже на дохлике с ECL82 громкости более чем достаточно , не говоря уже о апаратах на ел34 , кт88 и так далее. https://stereonomono.blogspot.com/2017/12/b-dm-4.html?m=1 Читайте по ссылке характеристики этой акустики , хотя сомневаюсь что вы умеете читать , иначе не было бы вашего поста выше . И я Вас очень прошу , не пишите в этой теме ничего . Личное мнение фанатика жапонских пукалок меня совсем не интересует .
-
Не надо меня благодарить, у нас - свободная страна, вы можете делать, что хотите, пока оно не нарушает Закон и Конституцию. :)
-
Продолжайте сеанс самовнушения. :) А причина смены одной "примитивной палки" на другую - проста, - погоня за сверхприбылью. Пока есть покупатели, будут и продавцы. Вы попросту не были в Филармонии, и не знаете, как звучит БСО на самом деле.
-
By Евлампий 2 · Posted
Благодарю за разъяснения, всё понял. Пожалуйста, извините, что побеспокоил, надеялся на другую реакцию. И - вопрос: а можно я продолжу - в частности, с древними пентодами и даже триодами? Спасибо. -
Однотактные триоды и пентоды по факту работают на много лучше сложных транзисторных устройств. Речь ни про какой концертный тут не идёт, убогий тут корвет с дешёвой японской головкой ортофон, или аудиотехникой, после которой идут советские почерневшие проводочки, после которых о звуке говорить уже смысла никакого нет. Хорошо, что вы не знаете, сколько стоят лучшие поворотные тонармы. Зачем-то самолично менял в верхнем Клираудио тангенциальный тонарм Саутер на обычный СМЕ 4, зачем, интересно? Совершенные, как вы их забавно называете ЭПУ, вы точно не видели, не довелось пока.
-
Увы! Именно что, - здравый смысл игнорируется. Это и печалит меня как инженера, увлекающегося высококачественным звуковоспроизведением, прошедшего весь путь от самодельного "эпу" с "тонармом" из посылторговского набора "Старт", до "Корвет ЭП-003/038", на своём опыте убедившегося, что от поворотного тонарма не добиться неискажённого звуковоспроизведения. На ~тридцать лет я отошёл от темы механической звукозаписи, так как тогда ни приобрести, ни самостоятельно построить ЭПУ с тангенциальным тонармом я не мог. Но мечта - послушать музыку так, как она была записана, - меня не оставляла. Недавно приобрёл простенькое ЭПУ с тангенциальным тонармом, установил и настроил на нём ГЗМ с иглой Fritz Gyger II, такой же, что была в ГЗМ-008,ГЗМ-028, и послушал вновь отцовскую коллекцию грампластинок. Среди них есть DMM'овская "Кармен-сюита", проигранная мной в те годы 5 (пять) раз (я это знаю точно, так как параллельно с ней был куплен CDAudio с этой же фонограммой). Ни на какие "арктуры/веги" эта грампластинка не попадала, моих рук не покидала. Так вот, - раздражавшая меня грязь и мешанина в громких местах фонограммы, возникавшая при воспроизведении на "Корвет-003/038" с ГЗМ-008 через отличный корректор, УНЧ и АС, эта грязь полностью отсутствует при воспроизведении через ту же аппаратуру, кроме тангенциального тонарма, заменившего поворотный. Теперь у меня звуковая картина (если состояние грампластинки позволяет, разумеется) практически не отличается от звукового впечатления в зале Филармонии. А вы - думайте, как хотите. Для меня всё очевидно.
-
Это я ещё выбирал слова, - мягко и деликатно выразился, - "ламповые УНЧ" сказал. По факту-то - какие-то "однотактные пентоды" обсуждаются и строятся. :) И соревнуются, у кого схема стариннее и лампы - древнее. Художник - дирижёр оркестра, он же принимает работу звукорежиссёра, готовившего фонограмму. Нелья считать "художником" убогий "проигрыватель Концертный", вносящий в звуковую картину столько искажений, что исходное исполнение подчас не узнать. Так это не от преимущества и качества звуковоспроизведения, достижимого на поворотном тонарме, это - из-за массовой бедности и глупостинеобразованности покупателей. Им (покупателям) приятнее видеть, что их примитивное ЭПУ ничем не отличается от "навороченного" из глянцевого журнала. А на хорошее, технически совершенное ЭПУ - денег нет. Вот в чём проблема.
-
By Евлампий 2 · Posted
Сергей, я хотя и не пью практически совершенно - под такой тост, считай (пусть виртуально) уже бухой в сиську. -
Ну наконец то! А то, можно подумать, что мы здесь собрались, чтобы в предпогребальном возрасте наконец выяснить что такое оверхэнг и где он находится.
-
Тов. КэтБот слушает корвет тангенциал с корветом предусилителем, т.е, как и некоторые другие товарищи, находится на самом начальном, раннем этапе изучения темы, поэтому надо, вероятно, учитывать сей факт, максимализм своеобразный у него присутствует, что его не извиняет, конечно же.
-
Я за широту мнений и суждений, хороших/разных и очень хороших. В общем-то споры вечны, когда существует разница во мнениях, и это не плохо, если оппоненты слышат друг-друга. Вот за это и выпьем!!! Тост )))
-
Собственно говорили об экранировании трансформатора и как избежать "земляных петель", согласующие сигнальные выходные и входные трансформаторы, токи и импедансы разные это немного другое уже. Вам ведь не только предусилитель с оконечником или оконечниками надо правильно соединить, у вас ещё есть и источник и фильтры-распределители будут наверняка.
-
By Евлампий 2 · Posted
ВАА, вообще-то я как раз про (хотя бы) равноправие, залог уважительного диалога, а не распальцовок (в том числе даже в вопросе про точку отсчета). Насчет тангенса: то, как режутся оригиналы, не является тайной, и очень многие сумели сложить два плюс два, и конечно, сравнили прямой тангенс с кривой палкой, но статистика явно не на стороне здравого смысла, и это приходится учитывать. И зачем вы про "рассказы как рассказывать?". Речь об отношении к собеседнику, как раз против ситуаций "а ты кто такой". Хотя, согласен, в данной ветке это не сказать чтобы уместно, так что можно снести. Я просто хотел побудить КатБота как бы опомниться и скорректировать стиль общения. Человек-то содержательный, если отбросит тему самоутверждения, наверняка может и интересные / полезные темы поднять, не одному же вам весь технический аспект на себе тащить. -
....я не знаю, каков на самом деле процент поворотных тонармов в достойных виниловых сетапах, но, пожалуй, оценка в 99% кажется правдоподобной.... Их, тангенциалов, нет, они вымерли как класс, остались в далёких 80-х, в старье типа Пайониров и Сони с Техниксами, поигрались инженеры, денежек нагребли и хватить, в верхних, и тогда и сейчас, включая студийные техниксы и сони, PS-X9 например, стоят поворотные тонармы. И только в некоторых безумных по цене монстрах, весом в полтонны, сейчас остатки Souther'ов сбывают миллионерам.
-
-
Forum Statistics
-
Total Topics9.6k
-
Total Posts103k
-

Recommended Posts
Join the conversation
You can post now and register later. If you have an account, sign in now to post with your account.