-
Posts
1259 -
Joined
-
Last visited
-
Days Won
4
Content Type
Profiles
Forums
Events
Everything posted by Russ3000
-
Это неправильный умформер, стоял у нас на ИВЦ, тихий, шуршал слегка, от него Большая Машинв была запитана Наверное у меня ЦАП хорошо спроектирован и прилично спаян, тут Алексу Т. большая благодарность, сеть ну никак не влияет, каюсь, даже проводил рашпильный тест и тишина, только источники сами переключались от помехи :)
-
Все что втыкается в розетку тянет оттуда помехи, раньше я таки мечтал о Великом Фильтре, но когда по работе столкнулся с их изготовлением и измерениями, то понял, практически все это профанация, помехи все равно лезут и гадят звук. Да, если у вас CD, ЦАП или другой подобный источник звука, то вопрос питания не стоит так актуально, другое дело магнитофон или МС голова в проигрывателе, во тут и вылезают все косяки, приходится их бороть.
-
Пробовал, есть блок MW 12В 13А, при подключении к сети теряется вся прелесть аккумуляторного питания - отсутствие фона и помех. Хотел использовать умформер для отвязки, но пока не нашел подходящего, можно было бы сделать питание с землей в средней точке и 2 симметричных фазы.
-
Солнечная панель на 150 Вт, контроллер с МРРТ, батарея 12В 90 а/ч. инвертор на 3КВт (760Вт тянет долговременно). Имеем практически всегда заряженный автоматически аккумулятор без использования сети, чистый синус, правда 49,95Гц. В итоге автономная система чистого питания и счетчик не крутит, хватает для прослушивания пласинок примерно на 7 часов. Для питания микросхемного МС корректора собран отдельный БП - аккумулятор, гальванически развязанный DC-DC 12-2х24 В и стабилизатор на TPS7A39.
-
А у меня наоборот, вдруг в доме сделали капиталку электричества, в подвале забили 3 большие трубы и соорудили тру заземление, теперь как в лучших домах, даже УЗО поставили. Звук не поменялся, все работает от аккумуляторов, играло получше когда в доме отключали всех на день.
-
Для ММ надо полевики на вход.
- 1380 replies
-
- схемы
- фонокорректор
-
(and 2 more)
Tagged with:
-
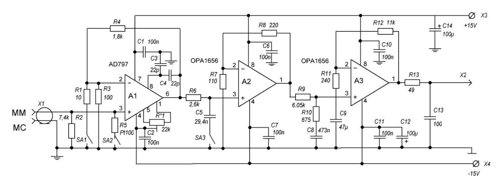
Таки тут ММ голова, судя по шумам, а AD797 для МС хорошо подходит, с низким сопротивлением, 0,9 шум, у 627 - 5. 1656 гораздее, с шумом 2,9.
-
С фотовольтаикой дополнительных питаний не нужно, вот недорого продается. Мне таких прислали, только с 6 лапками, я спор открыл, деньги вернули, а приборы нормальные. Чему тут пробиваться?
-
Надо учеников брать, теперь понимаю старых мастеров, тут идей тьма, все имеется для воплощения, знаешь как сделать, но лень, работа помешает, или болячка прикует.
-
Так это, мы уже во все глаза смотрим, как раз пара голов МС есть на пробу и схема оппонента Сухова Сокола. Бум паять, транзисторы приехали. Sokol-MC.pdf
-
Эти параллельно можно не включать, шум и так низкий.
-
Не пробовал, на забугорных сайтах пишут, что тоже что и AD797 по звуку, но более дефициная, пока остановился на микросхеме попроще, тем более, что устраивает на 100%.
-
Да, теперь так и сделано в одном из вариантов. Причем поставить операционник пришлось из-за высокого выходного сопротивления лампы 6Н6П, подключал к ушному усилителю Назара, а у того входное сопротивление 2к. Это точно!
-
Деньги на AD797 :) Попробовал вот заменить выходную лампу на операционник OPA1656 с питанием от накала через DC-DC, звуку здорово похорошело, а входная лампа осталась....
-
Таки дайте мне Монтаны и я переверну мир.... :)
-
Не очень то он и выше, все, что мне лично удалось, искусственно получить царапку размахом примерно в 3 раза выше полезного сигнала, получается 30 см/сек и ни о каких 40 дБ перегрузки по входу речи идти не может, если это конечно не статика, там да, киловольты, а на выходе практически терется та царапка, хотя ее слышно прекрасно. зы. Может получится на этих выходных исследовать импульс с головки.
- 1380 replies
-
- 1
-
-
- схемы
- фонокорректор
-
(and 2 more)
Tagged with:
-
В МС корректоре при подключенной голове достижимо - 62дБ это уже достаточно и слушать пластинки не мешает.
- 1380 replies
-
- 2
-
-
- схемы
- фонокорректор
-
(and 2 more)
Tagged with:
-
Хотите прямо с обмотки и на экран выводить? :)
- 1380 replies
-
- схемы
- фонокорректор
-
(and 2 more)
Tagged with:
-
Желтый луч и подключен напрямую к МС через линейный балансный усилитель на AD8421. Полагаю, можно сделать иммитатор царапок на основе пьезокерамики, нужно будет попробовать. зы. Измеритель резонанса тонарма с головой на основе катушки от клапана получился прекрасно и измерения при помощи катушки полностью совпали с измерениями резонанса системы при помощи измерительной пластинки.
- 1380 replies
-
- 1
-
-
- схемы
- фонокорректор
-
(and 2 more)
Tagged with:
-
Их проблемно поймать, соберу как нить еще измерительную систему, шнурок балансный нужно слегка переделать и тогда попробую поймать и растянуть, тут нужен был именно уровень царапки относительно полезного сигнала, поэтому такие сложности, просто одиночный импульс можно организовать и щелчком по иголке. Делал это уже, но результатов не нашел.
- 1380 replies
-
- 1
-
-
- схемы
- фонокорректор
-
(and 2 more)
Tagged with:
-
Желтый канал выход МС головки 0,5мВ с усилителем х1000, зеленый выход корректора. Картинка была снята для визуализации бесполезности погони за высокой перегрузочной способностью корректоров. Да, синус 1кГц 10 см/сек.
- 1380 replies
-
- 1
-
-
- схемы
- фонокорректор
-
(and 2 more)
Tagged with:
-
Царапки должны проходить весь тракт и нигде не зацепляться, дабы не звенеть, на самом конце тракта выходить в ленточную пищалку оставаясь практически незаметным для уха потрескиванием из-за малой длительности и отсутствия шумовх хвостов.
- 1380 replies
-
- 1
-
-
- схемы
- фонокорректор
-
(and 2 more)
Tagged with:
-
Про невысокую линейность в 0,005% расскажите тем, которые на германии ваяют :) Есть необходимые и достаточные условия, тут как раз вполне достаточно для корректора.
- 1380 replies
-
- 1
-
-
- схемы
- фонокорректор
-
(and 2 more)
Tagged with:
-
Ну в корректоре явно не услышишь 5 тысячных процента или 1 тысячную, зато скорость нарастания 2 в/мкс будет прекрасно слышна ядовитым шкворчанием царапок пластинок. Скачал схем с описанием Сокола, обещает -85дБ в МС корректоре на копеешных транзисторах, можно будет попробовать, таки конструция выходного дня.
- 1380 replies
-
- схемы
- фонокорректор
-
(and 2 more)
Tagged with:
-
Вместо таких костылей можно поставить ОС на выходной операционник из 560Ом +15к и эти 560Ом заземлить через неполярный конденсатор 22мкФ, сразу 2х зайцев и постоянки на выходе не будет и инфраниз уберет, хоть тоже костыль, но более ровный. И вообще к чему эта экономия операционников, можно вполне сделать распределенную коррекцию и подбирать лишь резисторы к имеющимся конденсаторам добавив 1 ОУ.
- 1380 replies
-
- схемы
- фонокорректор
-
(and 2 more)
Tagged with:
