-
Posts
7897 -
Joined
-
Last visited
-
Days Won
32
Content Type
Profiles
Forums
Events
Everything posted by Ollleg
-
Расчёт рабочей точки по ВАХ. Усилитель SE на 6н7с + EL34
Ollleg replied to Климентий's topic in Help for beginners
EL34 целенаправленно выбрана, уж слишком многие всем доказывают, что эта лампа только для гитары ... или только в двухтактном может звучать. На конфетках и дурак соберёт, а мы крокодилов помучаем и полетать попросим...- 1130 replies
-
Расчёт рабочей точки по ВАХ. Усилитель SE на 6н7с + EL34
Ollleg replied to Климентий's topic in Help for beginners
Стас, ничто не мешает 2 варианта рассчитать. Мэтры уклоняются от просьб, а так бы в идеале три варианта - от Бурана , Дим Димыча и наш.... Остаётся самим, "правильный" и на ОСМ 0.4, а там пусть народ выбирает.... п.с. Может кто то из других спецов поможет, тут хороший опыт важен...- 1130 replies
-
Расчёт рабочей точки по ВАХ. Усилитель SE на 6н7с + EL34
Ollleg replied to Климентий's topic in Help for beginners
Василий, для построения и полного расчёта триодного вых.каскада на ел34 сеточные нужны хотя бы до -60в .- 1130 replies
-
Расчёт рабочей точки по ВАХ. Усилитель SE на 6н7с + EL34
Ollleg replied to Климентий's topic in Help for beginners
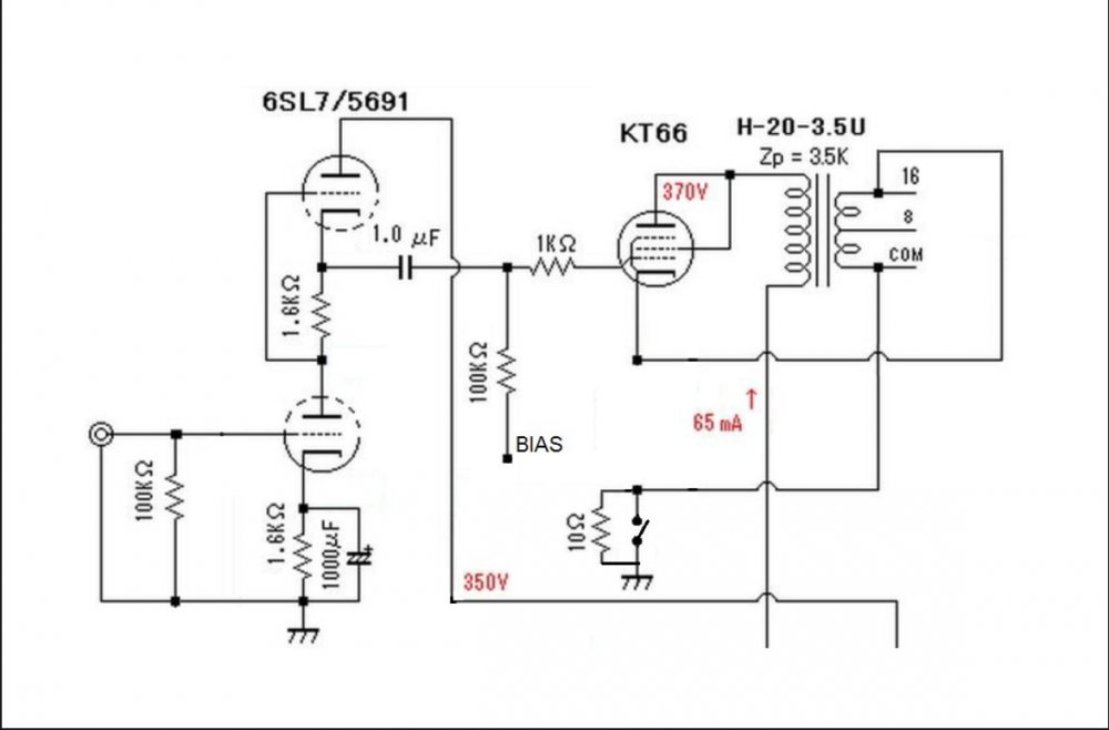
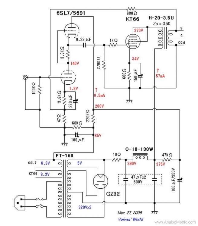
Едим дальше. __________________________________________ _________________________________________________________________________________________________ ______________________________________________________________________________________________________________________ Расчёт предоконечного каскада на 6н7с ( одна половинка) Rа выбираем равным 47ком, исходя из анодно-сеточных характеристик данной лампы. """Сопротивление Ra для триодов выбирается обычно в 2-4 раза больше их внутреннего сопротивления ("""из справочника радиолюбителя 60х) Ri одной половинки У 6н7с = 22ком, для раскачки ел34 нам желательно побольше тока, но поменьше искажений (чем больше Ra, тем меньше ток, меньше искажения и наоборот, меньше Ra - больше ток и больше искажения) Лампа 6н7с довольно линейная, сделаем выбор в сторону большего тока, берем значение 2Ri = 22 x 2 = 44 ком, ближайший стандарт 43 и 47ком, остановимся на 47ком Напряжение источника питания у нас 390В, откидываем 40в на развязывающий фильтр с сопротивлением Rф (обычно 0,1 от Еа) 390 - 40 = 350в (источник питания после Rф) Ia = Ua/Ra 350в делим на 47ком = 7.44 ма, докинем 3 вольта и 353в поделим на 47ком = 7.51 ма, уже удобнее чертить нагрузку. Проводим линию нагрузки по координатам 353в и 7.5 ма Для выходной лампы Ел34 выбираем сопротивление утечки 220 ком, которое классически будет сочетаться с переходной ёмкостью в 0,1мкф, не будет превышать максимально допустимое сопротивление утечки для Ел34 и примерно в 5 раз больше анодного резистора (47ком), что так же имеет значение для построения динамической характеристики каскада. Можно было бы выбрать и 390к - 470к для резистора утечки, до максимального в 500ком запас позволяет, но некоторый опыт показывает, что чем больше сопротивление утечки и разница с анодным резистором (более, чем в 5 раз), тем в звуке у нас шире середина и бас. Чем меньше, тем острее верха, собраннее бас и отчётливее серёдка. Как по мне, последний вариант звука предпочтительней. (Если кто то не согласен, выскажитесь по данному вопросу) Нагрузочную прямую в 47ком мы начертили, выбираем точку покоя. Визуально поделив наше напряжение Ea (353в) пополам, получим 176.5в, для удобства берём 180 вольт и прочерчиваем от точки Uao прямую вверх до нашей нагрузочной линии, попадаем в точку 0 как раз на пересечении сеточного напряжения в - 2,5 в В этой же точке 0 определяем ток анода в режиме покоя, который будет равным 3,7ma (прямая Iao - 0) В реальности в сопротивлении нагрузки переменному току первого каскада будут участвовать как Ra, так и Rc. Уточняем значение Ra для переменного тока = RaRc/Ra+Rc 47х220/47+220 = 38,72 (39ком) Динамическая характеристика меняет свой наклон при 39 ком и будет проходить через точку покоя 0 и точку D по оси напряжений. Определяем точку D по формуле: UaD = Uao + IaoRa """Ra 39к 180 + 3,7 х 39 = 332в проводим новую нагрузочную прямую, определяем максимальную амплитуду напряжения : 1. отрицательная полуволна Ua(F) - Uao = 243 - 180 = 63в 2. положительная полуволна Uao - Ua(E) = 180 - 114 = 66в Коэффициент усиления реального каскада Ко = UaF - UaE / 2Uco = 243-114 / 5 = 25,8 (26) Определяем ориентировочный коэффициент 2й гармоники при максимальной амплитуде сигнале E0 - F0 / 2FE = 66-63 / (243-114)Х2 = 3 / 258 = 0.01162 (1,16%) Сопротивление автоматического смещения в катоде лампы Rk = Uco / Iao = 2,5 / 3,7 = 676 ом (680ом)- 1130 replies
-
Ценник лояльный, а вот отзывы на 1,5 из 5 как то настораживают... """" Лучшие отзывы из Соединенных Штатов рон хаббард 1.0 из 5 звезд Испортил единственную пластинку, которую я поставил. Обзор в Соединенных Штатах 3 марта 2022 года Подтвержденная покупка Это не сработает, вы испортите свой винил, тщетно пытаясь его снять. ДЕРЖИСЬ ПОДАЛЬШЕ. Полезно Сообщить о нарушении Ричард Эппс 1.0 из 5 звезд ИСПОРТИТ ВАШ РЕКОРД, ДЕРЖИТЕСЬ ПОДАЛЬШЕ!!!!!!! Пересмотрен в Соединенных Штатах 21 мая 2022 года Подтвержденная покупка НИ ОДИН ХОРОШИЙ ПРОДУКТ НЕ ИСПОРТИТ ВАШУ ПЛАСТИНКУ
-
Очищающие шипучие таблетки OUHOE без ядовитых и безвкусных бассейнов OUHOE - смола УФ Этикетка для кожи OUHOE, точечная родинка, бородавка, черная Бриллиантовая сыворотка, крем для бородавок, пластырь для ног, против акне, бородавок, уход за кожей, Прямая поставка Набор для удаления царапин OUHOE 30 мл, средство для полировки и ремонта автомобильных царапин, крем от царапин, воск для полировки и обслуживания краски ------------------------------------------------ Алекс, дай ссылку хотя бы, а то посмотреть хотел, чушь поиск выдаёт...
-
Много форумов, где народ с удовольствием приобретает запечатанные кассеты, а если "отдам в хорошие руки", вообще песня, не чета мусорному баку....
-
Это был ответ, без претензий к кому-либо.
-
Анатолий, не нужно так переживать, обсуждения во всех темах петляют и редко 100% соответствуют названию. Был какой то опрос? На чём это утверждение основано? Можно вычистить все темы и строго следить за флудом, малейшим отклонением обсуждения от заданной темы, закончится тем, что все начнут молчать - и активные и те пассивные, что и сейчас молчат.
-
Если без смехцвуточков, тогда да, если обсуждение скатывается не пойми во что, тогда проще создать в говорилке отдел эзотерики и туда всё "к маме"....
-
Василий, форум в общем то не тяжёлый, но прошли те времена действительно Форумов. Это всё жара... Травка не такая зелёная.
-
Монтаж мне тоже понравился. А стыдно вообще за что должно быть??? Изделие сделано, многие так не смогут, всё качественно. Просто есть примечания по дизайну и мелочам, ну так это уже к идеальному подводят, как было бы ещё лучше.
-
Вот к этому и добавить нечего.
-
Серёжа, так и я, пишу только опираясь на свой опыт. Просто у каждого свои уши и свои предпочтения, нет и не будет единого мнения, это же давно понятно. А смеяться над чужими "ушами" и предпочтением иного, нежели тебе понравилось - очень некрасиво, мягко скажем.
-
Зачем, если речь конкретно по теме, о конденсаторах? Ну из них самые дорогие не сравнивал, а по приемлемой цене - ну так себе, неплохие, как по мне. У меня больше электролиты их были, к переходным не относятся (тему название читаем), так что речь опять не о них. Ну как же, если это ответ на твой же вопрос? Промолчать было бы неправильно, на вопросы должен отвечать.
-
А я должен сравнивать с японскими? Ну тогда нужна шкала стран и места по качеству выпускаемых конденсаторов. Сейчас давно времена не СССР, а вот многие конденсаторы тех времён (50-90е) живы и вполне пригодны для работы в радиоизделиях, про надёжность в первую очередь ((электролиты не рассматриваем). У самого гора 50-70х и при сравнении с зарубежными многие по звуку , качеству и надёжности не уступают. Об очень дорогих не пишу, они может и лучше в разы, но по причине заоблачной цены недоступны большинству радиолюбителей.
-
Во времена СССР? Неужели? Сейчас, через столько лет, многие ещё вполне работоспособны и пригодны, чего не скажешь о китайских тех же лет (вообще не встречал).
-
И что за гогот идиотский? (смайлами злоупотреблять не следует) Кроме армянских ничего не знаем? При чём тут телек? Когда китайцы начали цт делать, наши конденсаторы давно уже в космос летали, и не "умирали" от малейшего перенапряжения или жары-холода... Зри в корень.
-
Шнуры очень сильно отличаются по звуку межблочные, а у остальных разницу улавливают не все. Это как фаза, сначала смеются, потом пробовать начинают и удивляться.....
-
Именно это я и озвучивал выше. На вкус, цвет и слух - каждому своё нравится.
-
Оттолкнёмся от названия темы. Какие переходные конденсаторы хорошо звучат ? Марка.
-
От тебя уже читал, что ты заранее знаешь, где какой конденсатор будет проявлять себя наилучшим образом. Поделись опытом, если не трудно. Спасибо.
-
От места зависит, но и в это "место" в разных схемах один и тот же конденсатор будет себя по разному проявлять и если есть тройка фаворитов, то не факт, что только один из них будет звучать лучше в определённых местах разных изделий. У меня так, как у других - не знаю.
-
Обсуждения нет, беседа осталась, доброжелательность вам в помощь.
- 1406 replies
-
- схемы
- фонокорректор
-
(and 2 more)
Tagged with:
