-
Posts
959 -
Joined
-
Last visited
-
Days Won
16
Content Type
Profiles
Forums
Events
Everything posted by vs music
-
Корректор Грэхэма Сли ( Graham Slee ) , опубликованный на странице его форума . Как производитель коммерческих серийных корректоров - он выпускает изделия сугубо на операционниках . Но сам слушает другое ?.... Ссылка на его форум , где описывается работа этой схемы - https://www.hifisystemcomponents.com/forum/1970s-design-indulgence_topic4543_page2.html
- 1406 replies
-
- схемы
- фонокорректор
-
(and 2 more)
Tagged with:
-
Корректор PEARL , первая и переходная версия ( была потом и вторая , более сложная ) . В документе под снимками - есть описание этого корректора . pass pearl phono.pdf
- 1406 replies
-
- 2
-
-
- схемы
- фонокорректор
-
(and 2 more)
Tagged with:
-
Я спокойно отношусь к электролитам - если они исправны , и если это не К50-6 .... Например , корректор из преда Накамичи-410 ( схема которого показана на 1-й странице этой темы ) - тоже имеет электролиты в цепях сигнала . Но при этом - он хорошо звучит ( у меня есть такой корректор ) . Можно и много других примеров привести . Это аудиофилы пусть сходят с ума от электролитов , это их проблемы ?....
- 1406 replies
-
- 2
-
-
- схемы
- фонокорректор
-
(and 2 more)
Tagged with:
-
Мы отвлеклись от темы . Схема самого первого корректора Найм - NA-222 , 70-е годы ( она же применялась в корректоре усилителей первых серий NAIT ) . На её основе потом и была сделана версия NA-322 ( которая показана выше ) . Схему Найм не публиковал , она срисована с платы . Усиление схемы - меньше 40 дб ..... Китайцы выпускали свой клон по схеме этого корректора ....
- 1406 replies
-
- 2
-
-
- схемы
- фонокорректор
-
(and 2 more)
Tagged with:
-
Я видел видео-фильм( о корректорах ) с участием Сухова . И я понимаю ход его устремлений
- 1406 replies
-
- схемы
- фонокорректор
-
(and 2 more)
Tagged with:
-
Там только местная обратная связь в каждом каскаде . А это означает - что даже для получения одинакового усиление в 2-х каналах - транзисторы в каналах должны быть подобраны попарно .... Если нет общей ООС - значит нет компенсации разброса параметров у транзисторов . Я ведь и сам собирал подобные схемы ( и на советских полевиках тоже ) . Мне 57 лет , из которых больше 40 лет пользуюсь паяльником .
- 1406 replies
-
- 1
-
-
- схемы
- фонокорректор
-
(and 2 more)
Tagged with:
-
Картриджи могу показать . А замер шумов с картриджами я не делал ( и я уже писал об этом ) - мне это ни к чему , я и на слух убедился, что шумы при смене одного картриджа на другой - менялись очень незначительно . А при подключении картриджа к корректору - шумы ненамного стали больше , чем при закороченном входе корректора . Мне этого вполне достаточно ...... А шумы под минус 100 дб - мне не требуются , ни одна пластинка ( своими поверхностными шумами ) не позволит получить преимущество у такого корректора ( и Вы это тоже знаете ?. )
- 1406 replies
-
- 1
-
-
- схемы
- фонокорректор
-
(and 2 more)
Tagged with:
-
Ссылка на тему о корректоре SALAS - https://www.diyaudio.com/community/threads/simplistic-njfet-riaa.129126/
- 1406 replies
-
- схемы
- фонокорректор
-
(and 2 more)
Tagged with:
-
В пдф-документе приведено описание одной из версий корректора SALAS ( публиковавшееся на сайте diyaudio.com самим пользователем SALAS ) . SALAS ( крайняя версия ).pdf
- 1406 replies
-
- 1
-
-
- схемы
- фонокорректор
-
(and 2 more)
Tagged with:
-
Сухов - не наш такой , а свой собственный ? . Какой уж есть - из песни слов не выбросить ..... В корректорах на полевиках ( да еще и без общей ООС ) - надо тщательно подбирать транзисторы по каналам - иначе раздрай будет . При заводском серийном изготовлении ( в устройстве обычного хай-фай класса ) это делать никто не будет - это убыточно по затратам , и по времени , будет большая отбраковка транзисторов ( особенно -если это советские полевики ) .... В хай-энде штучной сборки ( по цене квартиры ) - могут это делать , всё окупается ценой аппарата . И энтузиасты ( при сборке для себя ) - тоже могут себе позволить это . Вот и вся причина .
- 1406 replies
-
- схемы
- фонокорректор
-
(and 2 more)
Tagged with:
-
Схему этого корректора - по сути NAIM не меняет уже несколько десятилетий . Меняется только разводка печатных плат . И есть МС-вариант этого корректора (у него тоже менялась только разводка печатных плат ) . Схема корректора NA-322 сейчас применяется в модели Stageline ( c другой разводкой платы ) , и пару лет назад китайцы наладили выпуск своего КИТа по этой схеме ( он на фото ) . Этот КИТ , кажется , и сейчас ещё можно купить у китайцев всего за пару чатлов .
- 1406 replies
-
- 2
-
-
- схемы
- фонокорректор
-
(and 2 more)
Tagged with:
-
Корректор по схеме NAIM NA-322 несколько лет назад я собрал для себя . Транзисторы я применил другие , и увеличил усиление схемы до 40 дб ( подбором резисторов обратной связи ) .Вот схема с моими изменениями . Конденсаторы в цепях коллекторов Т3 и Т8 пришлось поставить из-за ВЧ-генерации схемы - транзисторы я применял не такие , как было у Найм . Разводку платы я применил Наймовскую . Но корректор хорошо звучит , его АЧХ очень близка к стандарту RIAA . Питание корректора я делал от стаба на LM-317 ( как было и у NAIM ) . В моем экземпляре -добавлены цепи настройки под картридж ( настройка емкости входа и входного сопротивления ) - цепи настройки на схеме не показаны .
- 1406 replies
-
- 3
-
-
- схемы
- фонокорректор
-
(and 2 more)
Tagged with:
-
Еще один MM-корректор с однополярным питанием . Этот фоно-преамп входил в состав предов NAIM 32-й , 42-й и других серий начала 80-х годов . Плата корректора имела маркировку NA-322 , и её схема никогда официально не публиковалась в документации NAIM . Схему выложил один немецкий владелец такого преампа - он срисовал её со своей оригинальной платы NA-322 . Описание в пдф-документе под фотографией содержит и разводку оригинальной платы Найм . NAIM NA 322-4 updated.pdf
- 1406 replies
-
- 4
-
-
-
- схемы
- фонокорректор
-
(and 2 more)
Tagged with:
-
Да - у Дюал есть похожая 4-х транзисторная схема , применялась в корректоре усилителя CV-1400 в 70-х годах . Там было двух-полярное питание .
- 1406 replies
-
- схемы
- фонокорректор
-
(and 2 more)
Tagged with:
-
Коля Сухов более 40 лет гордился НЕ своей схемой , а схемой корректора Кенвуд конца 70-хгодов . Хотя схема и правда - хорошо работала , этого не отнять . Наверное , надо начать с этого ? ...... Касательно собранного мной экземпляра - при подключении 5 разных картриджей , я не заметил никакого увеличения уровня шумов на 20 дб .... Схема собрана в железе , примерно год работает , и мне нравится . А более никого - и не агитирую за неё . Эта тема - о впечатлениях о работе разных корректоров , я и поделился своими наблюдениями . Только и всего .......П.С - Измерения шумов в RMAA - взвешенные фильтром А . Невзвешенное измерение программа тоже делает - оно получилось близко к минус 80дб . Мне этого достаточно за глаза - и субъективно на слух , и объективно .
- 1406 replies
-
- 2
-
-
- схемы
- фонокорректор
-
(and 2 more)
Tagged with:
-
Шумы измерялись по протоколу RMAA ( без картриджа , взвешенные - в этом режиме шумы на уровне минус 86 дб ) . При работе с картриджем ( в том числе проверялась и работа с картриджем с высокой индуктивностью обмоток - более 800мГн ) - шумы тоже очень малы . Хотя и не замерял их значение в этом режиме , но всё равно они оказались гораздо меньше , чем у биполярных корректоров . Я не гонюсь специально за минимумом шума - всё равно шумы чистой канавки даже у новой пластинки - гораздо больше шумов многих самых простых корректоров .
- 1406 replies
-
- 1
-
-
- схемы
- фонокорректор
-
(and 2 more)
Tagged with:
-
У корректора с каскадами SRPP есть один небольшой недостаток - из за применения раздельных транзисторов ( а не сборок как было у Электор ) - есть некоторый температурный дрейф напряжений на стоках каскада SRPP ( в точках А и В ) . Этот дрейф составляет примерно 0,2 вольта ( относительно рабочей точки +12 вольт ) . Других недостатков у этой схемы за год эксплуатации - не выявлено . Корректор хорошо работает с разными ММ-картриджами , и его звуком я доволен .
- 1406 replies
-
- 1
-
-
- схемы
- фонокорректор
-
(and 2 more)
Tagged with:
-
Полевик-повторитель служит для уменьшения входной емкости . Потому , что емкость второго каскада ( SRPP ) - довольно большая . И об этом упоминается в публикации Электор . Полевик-повторитель выведен на режим максимального динамического диапазона ( для этого мне и пришлось изменить цепь его смещения ) . А по поводу шума - шумы у этой схемы меньше минус 80 дб . У него шумы заметно меньше , чем у многих транзисторных корректоров ( и эти шумы меньше , чем в схеме Электор на 4-х транзисторах серии BC549/559 ) . Звук у этого корректора SRPP - очень динамичный , и комфортный . Очень приятно звучит . Спектр гармоник моего экземпляра - соответствует указанному в статье Электор ( делал замеры через RMAA и карту ASUS Xonar ) .
- 1406 replies
-
- 2
-
-
- схемы
- фонокорректор
-
(and 2 more)
Tagged with:
-
Еще один очень простой транзисторный корректор из публикации ELEKTOR за 1978 год . Корректор Preconsonant . Он выпускался в виде КИТа . В пдф-документе под фотографиями - есть оригинальная статья из ELEKTOR с описанием этого корректора , и чертежами платы .... Этот корректор я собирал себе , он хорошо звучит . Единственно - пришлось увеличить усиление ( я уменьшил номинал R12 ) - в оригинале было усиление всего 32 дб . Транзисторы применил BC-549/559 .... Я делал измерения этого корректора через RMAA - если кого-то заинтересует , то я выложу графики . 651218522_Elektor1978-07_08.pdf
- 1406 replies
-
- 3
-
-
- схемы
- фонокорректор
-
(and 2 more)
Tagged with:
-
Еще один корректор на полевиках . Это вариация на тему известного Le Pacific . Схему опубликовал норвежец Knut Harrald Nygaard . Эту схему я пока не собирал себе ( но наверное , соберу - транзисторы для неё есть ) . Вот схема , и ссылка на сайт , где есть подробное описание этого корректора - https://andiha.no/audio/prosjekter/phono(no).html
- 1406 replies
-
- 1
-
-
- схемы
- фонокорректор
-
(and 2 more)
Tagged with:
-
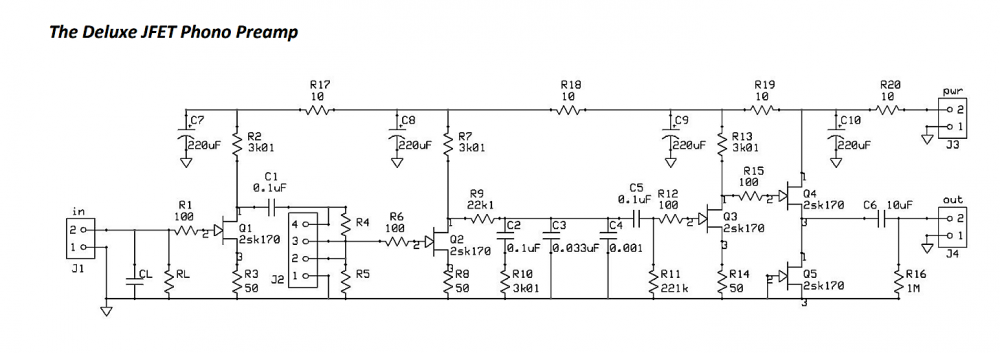
Год назад в качестве эксперимента собрал фоно-преамп на полевиках 117-й и 170-й серии (Тошиба ) с пассивной цепью коррекции . Пара десятков таких транзисторов как то залежались у меня ( лет 12 назад покупал их для другого проекта ) . Из тех , что остались - подобрал пары для корректора . Схема - взята из публикации в ELEKTOR за 2004 год . НО - там применялись сборки 389-й серии , а сейчас ( как я понял из поисков ) - они , скорее всего , фейковые . Поэтому я применил те полевики , что были у меня .... В схему внес небольшие изменения - изменил режим смещения входного полевика , уменьшил усиление ( у меня оно поначалу получилось больше 46 дб ) , изменил схему блока питания ( применил стабилизатор по схеме TeddyReg ) . Плату , конечно тоже - сделал свою .....В общем-то должен сказать - этот корректор звучит очень хорошо , и имеет ОЧЕНЬ низкий уровень шума ( из моих 7 корректоров - у него получились самые маленькие шумы ) . Вот оригинальная публикация ELEKTOR ( в пдф-документе под снимками ) и схема моего варианта . RIAA Preamp with Fets.pdf
- 1406 replies
-
- 6
-
-
- схемы
- фонокорректор
-
(and 2 more)
Tagged with:
-
Схема МС-преампа , показанная в первом посте - была опубликована пользователем SALAS на сайте diyaudio.com . Я испытывал этот МС-преамп с картриджем AT-30E ( это МС-картридж со сменной иглой ) . Транзисторы применял 2SK117 ( настоящие Тошибовские ) . Звук был хорошим , но очень детальным . Наверное , МС-картриджи фирмы Аудио Техника - это не моя судьба .... Впоследствии в этом преампе я уменьшил усиление ( под картридж Динавектор ) и преампом стал пользоваться один из моих друзей .....
- 637 replies
-
- 2
-
-
- riaa
- фонокорректор
-
(and 6 more)
Tagged with:
-
- 637 replies
-
- 1
-
-
- riaa
- фонокорректор
-
(and 6 more)
Tagged with:
-
- 637 replies
-
- 1
-
-
- riaa
- фонокорректор
-
(and 6 more)
Tagged with:
-
Приветствую всех ! Я тот самый В.Савинов , о котором упоминается здесь . Эту тему я нашел случайно , и поскольку германиевые корректоры интересны мне - я решил зарегистрироваться на этом форуме . Касательно схемы в первом сообщении этой темы - должен сообщить некоторые нюансы . Этот корректор ( на П-28 и МП-26 ) был самым первым из серии германиевых корректоров , собранных мной . Он был изготовлен 7-8 лет назад . До этого я изготавливал только кремниевые корректоры . И в нем я применил те германиевые транзисторы , которые у меня тогда были под рукой - это был эксперимент . Впоследствии эту схему я собирал еще несколько раз с применением других транзисторов . Так вот , как показали замеры - применять в этой схеме транзисторы МП-26 ( или МП-25 ) не стоит . С этими транзисторами получается очень большое несоответствие характеристике RIAA на низких частотах ( до 5-6 дб на частоте 20 гц ) . Поэтому в качестве VT4 /VT5 лучше применить что-то другое ( например МП-21 /МП-16/МП-40-МП-42 ) . В этом случае - отклонение от RIAA на низких частотах будет значительно меньше . Это было выявлено путем сравнительных замеров при отработке других экземпляров этого корректора ..... Несколько таких корректоров я собрал на транзисторах АС-122 ( Телефункен ) - для себя и своих друзей . В основе этого корректора - схема классической "двойки " ( к которой был добавлен 3-й каскад ) , и у таких схем всегда есть некоторый недобор усиления на низких частотах ( 2-3 дб на частоте 20гц ) . Такой недобор усиления есть и у кремниевых корректоров-"двоек" . Но звук у этого корректора очень комфортный , и слушать его приятно . Повторюсь - не применяйте в этом корректоре МП-26 ( МП-25 ) . Эти транзисторы в дальнейшем я применял только в стабилизаторе питания корректора .
- 637 replies
-
- 2
-
-
- riaa
- фонокорректор
-
(and 6 more)
Tagged with:
