-
Posts
2135 -
Joined
-
Last visited
-
Days Won
9
Content Type
Profiles
Forums
Events
Everything posted by Valinor
-
Спасибо! На досуге прикину платку, попробую в железе. На вход переменный резистор 50К?
-
Спасибо за отличный усилитель. На паяльнике я не зарегистрирован, к сожалению. Собрал второй канал, запустилось и настроилось так же без проблем. Субъективное мнение после недолго прослушивания: очень понравилась СЧ и ВЧ часть у усилителя в моей системе, наконец-то транзисторный усилитель без кислотных верхов и кричащего голоса. Возможно, это из-за конденсатора на выходе. По НЧ у меня почти все транзисторные звучат недостаточно глубоко и недостаточно детально, но у меня и колонки стоят совершенно неправильно. Думаю, что с полочниками в качестве околокомпьютерного усилителя будет идеальным вариантом. А есть уже опробованные варианты буфера?
-
Собрал пробную плату из своего поста выше. Запустилось сразу без проблем. Первый запуск и наладку делаю всегда с ограничением по току на ЛБП. Выставил примерно половину напряжения питания в точке А, ток покоя установил в районе 100мА. В качестве эквивалента нагрузки подключил резистор 4,7 Ом. На максимальной мощности выставил напряжение в точке А точнее, чтобы ограничение нижней и верхней полуволн наступали одновременно. При напряжении питания 30В у меня получилось 14,82 В в точке А. При питании 30В получил 12,68 Вт максимальной неискаженной мощности на синусе. Форма прямоугольного сигнала на 1 кГц идеальная. И пара фоток в собранном виде:
-
Подправил свой вариант печатной платы. В первой версии нашел несколько ошибок при проверке. Размеры компонентов более-менее универсальные. Некоторые дорожки длинноватые, но зато односторонний вариант без перемычек. OSIRIS_by_Valinor_v2.zip
-
Еще возник вопрос, какой вариант буфера/регулятора громкости на входе данного усилителя лучше всего применить, если возникает проблема с низким входным сопротивлением усилителя? Мне кажется интересным вот такой вариант с однополярным питанием:
-
Посмотрел статью на паяльнике и заметил, что по сравнению с изначальной схемой изменились некоторые номиналы компонентов. Хотел бы попросить по возможности пояснить изменения С8 1000мкФ на 470мкФ, С9 1000мкФ на 100мкФ, С16 3300мкФ на 4700мкФ. Особенно интересуют номиналы С8 и С9.
-
бутерброд однако знатный, но можно попробовать ради спортивного интереса
- 100 replies
-
- ламповый усилитель
- усилитель
- (and 5 more)
-
Макет получился настолько основательным, что все еще лежит у меня на столе. Теперь вот думаю какой бы к нему корпус сделать максимально дешевый и простой... Еще закупил на али по распродаже пачку цифровых вольтметров дешевых на разные диапазоны: 0-999 мВ, 0-10В, 0-100В, 0-1000В. Надо будет поприличнее их собрать вместе, но налаживать усилитель с ними очень удобно. Вешаешь по вольтметру в каждую контрольную точку (анодное после моста, анодное по каналам после дросселей, в катоды выходных ламп, в катоды входных). Основной недостаток в общей земле у вольтметра и его источника питания. А так можно собрать себе физическую версию Multisim'а. Еще попробовал поставить конденсаторы ФТ-3 в качестве межкаскадных. С ними очень ровный сбалансированный звук получается. Но у меня по-прежнему фаворитами и по звуку и по габаритам остаются вот такие красные конденсаторы, но все это, конечно, уже субъективно:
- 100 replies
-
- 1
-
-
- ламповый усилитель
- усилитель
- (and 5 more)
-
Рады приветствовать на форуме! Спасибо, что поделились своим вариантом Худа. Очень симпатичный кубик получился. А есть фото конструктива внутри? И каким образом выполнены надписи на корпусе?
- 786 replies
-
- усилитель
- транзисторы
-
(and 1 more)
Tagged with:
-
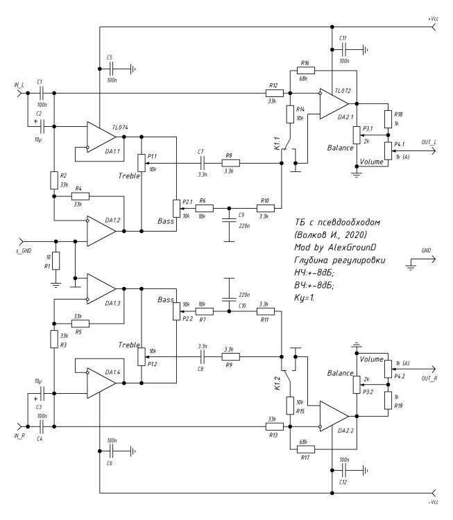
Приведу здесь еще вариант темброблока, который запостил @AlexGround в комментариях в источнике. 3isprav.lay6.zip
- 18 replies
-
- 4
-
-
-
- предварительный усилитель
- схемы
-
(and 1 more)
Tagged with:
-
Я думаю, что в авторском варианте платы идея заключалась в том, что переменные резисторы не прикручиваются к передней панели, а просто просверливаются отверстия и одеваются ручки регулировочные. Я бы, конечно, плату переработал так, чтобы была возможность прикрутить переменные резисторы к панели.
- 18 replies
-
- 1
-
-
- предварительный усилитель
- схемы
-
(and 1 more)
Tagged with:
-
- 18 replies
-
- предварительный усилитель
- схемы
-
(and 1 more)
Tagged with:
-
- 258 replies
-
Нормально. У меня и ЦАП на максималке выдает хорошо, и предом воспользуюсь, если вдруг не будет хватать. Для моих колонок такой двухтактник по мощности должен быть в самый раз.
- 258 replies
-
Спасибо за схемку. Решил собирать усилитель, отталкиваясь от нее. Вот заодно немного перерисовал ее под EL34:
- 258 replies
-
- 3
-
-
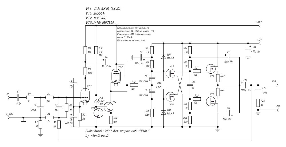
Делюсь новой схемой гибридного усилителя от AlexGround: Доброго времени суток! Я давно хотел сделать гибрид, используя современную схемотехнику и полностью раскрыть его потенциал. Однако гибриды, которые я видел в открытом доступе в интернете (по крайней мере, те, которые мне попадались), схемотехнически не представляют ничего интересного на мой взгляд. Они начинаются с откровенно неудачных решений, таких как однотактные печки в классе А без ООС с питанием лампы напряжением 12...24 В, и заканчиваются гибридами с претензией на серьезность, например, "Заратустра" или "Муген". В них применены достаточно странные решения, преимущества которых не очевидны, а недостатки ощутимы, не говоря уже о том, что в большинстве гибридных усилителей выходной каскад не охвачен общей обратной связью. Результатом таких странных решений станет целый спектр "приятных" и не очень искажений на выходе. Остальные попавшиеся мне на глаза гибридные усилители копируют в том или ином виде описанные выше структуры с не принципиальными изменениями. Я хочу предложить (или обратить внимание, если такие схемы есть, но они не попали в моё внимание) иную концепцию гибридных усилителей. Я решил воплотить ее в жизнь для проверки идеи в минимальной портативной версии, в качестве усилителя для наушников, под названием "Dual". Усилитель состоит из двух каскадов, ламповый каскад усилителя напряжения с повторителем на лампах 6Ж1Б (аналоги 6Ж1П, 6J1), и полупроводниковый выходной каскад на транзисторных(MOSFET) сборках. Усилитель напряжения выполнен на лампе VL1 в пентодном включении. Она нагружена на резистор R9, по переменному току имеется ПОС через конденсатор С6, так называемая "вольтдобавка", что повышает сопротивление нагрузки по переменному току, и как следствие усиление данного каскада возрастает, в комплексе с работой на повторитель выполненый на лампе VL2 имеем усиление 62 дБ (измеряно на частоте 1 кГц). Повторитель на VL2 нагружен на источник тока выполненый на транзисторах VT1, VT2 и особенностей не имеет. Касательно транзисторной части, по моему мнению, было применено достаточно изящное решение с применением сборок N+P канал типа IRF7309. Что позволяет получить близкую к идеалу термокомпенсацию, так как транзисторы выходного и предвыходного каскада имеют температурный контакт внутри корпуса. Сам каскад представляет собой хорошо знакомый параллельный повторитель, с вольтдобавкой через конденсаторы С11, С12. Это решение позволяет получить RAIL-TO-RAIL выходной каскад, так как напряжение на затворе легко превышает напряжение на выходе и позволяет открыть мосфет полностью. На выходе установлен конденсатор, который позволяет закрыть глаза на упрощение выходного каскада в вопросе слежения за постоянной составляющей на выходе (данный узел отсутствует). Однако выходной конденсатор охвачен общей обратной связью, и искажения вносимые им так же исправляются ООС. К сожалению у меня нет возможности снять все параметры которые хотелось бы, однако приложу характеристики и некоторые измеренные параметры усилителя: Питание ламповой части: 200 В (12...15 мА); Питание транзисторной части: 12 В; Выходная мощность: 500 мВт (32 Ом); Глубина ОС: 46 дБ/ 1 кГц, 35 дБ/ 20 кГц; Неравномерность АЧХ в диапазоне 20 Гц - 20 кГц не более: +/- 0.3 дБ; Коэффициент усиления: 6,4 раз (16 дБ). На мой взгляд именно концепция предложенная в гибриде "DUAL" является одним из наиболее удачных решений в своем классе гибридных усилителей. С уважением, Алексей Рослик (AlexGround). Источник: https://vk.com/nem0_audio?w=wall-133622382_153112 Принципиальная схема гибридного усилителя DUAL: Плата в сборе: Измерения: Печатная плата: DUAL_hybride_headamp_by_AG.lay6.zip
-
Некоторое время назад успешно повторил усилитель для наушников Lynx HA46. Результат порадовал. Авторскую ПП не заказывал, сделал все в виде отдельных блоков (усилитель+БП+защита) на обычных односторонних платах. Для тех, кто хочет собрать полностью кремниевый вариант, можно перейти в эту тему: https://newaudioportal.com/topic/2721-простой-студийный-усилитель-для-наушников/ Ниже приведу авторское описание и схему. Мне понадобилось только подобрать номиналы резисторов в блоке питания для нужного напряжения и в одном месте заметил перепутанную полярность конденсатора на схеме. Авторское описание: История создания устройства, которому посвящена данная статья, насчитывает уже несколько лет. А началось всё с того, что при разборе старых запасов, я нашел несколько десятков транзисторов ГТ402 и ГТ404, оставшихся еще со школьных лет от периода увлечения конструированием переносных кассетных магнитофонов. Первоначально я хотел их выбросить, но передумал и отдал эти приборы приятелю, вставшему на путь «аудиофилии». Через некоторое время он пригласил меня послушать то, что сделал из этих транзисторов – телефонный усилитель. Схема использовалась очень простая, тоже «из годов нашей молодости» – К237УН2 и пара повторителей МП39+МП40 и ГТ402+ГТ404. Отличия от стандартной схемы, применявшейся в большом количестве радиоприемников в 70...80 годы прошлого века, заключались лишь в дополнительных резисторах между базами и эмиттерами повторителей, что смягчало процесс открывания транзисторов, работавших без начального смещения, и уменьшало искажения типа «ступенька». На удивление, этот усилитель звучал очень неплохо даже при работе на довольно качественные наушники Sennheiser HD 580. Учитывая невысокую стоимость комплектации, такой усилитель вполне мог оказаться удачным решением для работы со многими, в том числе и низкоомными, головными телефонами. Однако, ему были свойственны и многие недостатки. Относительно большой уровень искажений микросхемы К237УН2, работа выходных повторителей в классе В и низкое напряжение питания (+12В), ограниченное свойствами УН2-й, наличие разделительных конденсаторов на входе и выходе усилителя ограничивали потенциальное качество, достижимое для примененных транзисторов. Следует заметить, что германиевые транзисторы ГТ402 и ГТ404 – это довольно линейные приборы, изменение «беты» в диапазоне токов коллектора от 3 до 300мА у них официально нормируется не более, чем в 1.5 раза (уникальный случай для транзисторов советского производства!). Большой допустимый ток коллектора позволяет им успешно работать с низкоомными нагрузками, а весьма высокая для мощных германиевых транзисторов граничная частота в 1МГц определяет и хорошую работу на верхних звуковых частотах. Практически полное отсутствие порогового эффекта для германиевого PN-перехода делает возможным построение работающего в классе B симметричного повторителя на комплиментарных транзисторах с достаточно низкими искажениями по сравнению с аналогичным устройством на кремниевых приборах, но всё-таки, для высококачественного усилителя желательна работа с начальным током покоя. Относительно большой размер корпуса ГТ402/404 способствует хорошему отводу тепла от кристалла, что немаловажно для обеспечения температурной стабильности усилителя. Взяв за основу указанные транзисторы, я решил разработать усилитель, пригодный для любых типов динамических головных телефонов с сопротивлением более 8 Ом и обеспечивающий высокое качество звучания. Кроме того, по опыту работы с разными типами «ушных» усилителей, обязательной является система защиты наушников от постоянного тока на выходе устройства. Выход из строя усилителя не должен приводить к порче дорогостоящих головных телефонов. Для удобства запуска и эксплуатации, «ушной» усилитель желательно объединить в единый конструктив с его источником питания. С целью «выдержать идеологическую линию» применения германиевых приборов, я решил, что выпрямители и стабилизаторы питания устройства также должны быть выполнены на основе таких транзисторов и диодов. Исключение было сделано лишь для входной части, поскольку найти германиевые ОУ не удалось. )) Принципиальная электрическая схема усилителя приведена на рис.1. Основа устройства – усилительный каскад на ОУ AD823AN, отличающимся как достаточно высокими электрическими параметрами, так и великолепным субъективным звучанием. Выход ОУ умощнен симметричным повторителем на германиевых транзисторах VT5, VT6 (VT7, VT8), работающем в классе AB с током покоя около 20мА. При питании +/-15В на каждом из выходных транзисторов рассеивается мощность около 0.3Вт, что существенно ниже предельно допустимой. Ток покоя выходного каскада задается германиевыми диодами VD5, VD6 (VD7, VD8) смещенными в прямом направлении током от ГСТ на транзисторах VT1, VT2 (VT3, VT4). Такое построение повторителя позволяет получить каскад с достаточной термостабильностью и низкими собственным искажениями, а также исключить дополнительную нагрузку выхода ОУ по переменному току цепями питания элементов смещения. Стабилизаторы питания выполнены общими для обоих каналов по типовой схеме компенсационного стабилизатора напряжения. В качестве регулирующих транзисторов применяются соединенные по два в параллель ГТ402 и ГТ404. Нагрузка усилительного каскада – активная, в виде ГСТ на полевом транзисторе с PN-переходом. Питание опорного стабилитрона осуществляется с выхода стабилизатора через свой ГСТ. Это позволяет существенно увеличить коэффициент стабилизации и снизить уровень пульсаций выходного напряжения. Проблем с запуском стабилизатора в данном случае не возникает из-за большого тока утечки германиевых транзисторов. При настройке таких стабилизаторов следует обратить внимание на то, чтобы начальный ток стока транзисторов ГСТ питания стабилитрона был как минимум в 1.5...1.8 раза больше, чем начальный ток стока транзисторов активной нагрузки усилительного каскада. Выпрямители питания устройства выполнены на германиевых диодах типа Д7, шунтированных емкостями поглощения энергии обратного восстановления. Устройство защиты нагрузки от постоянного напряжения на выходе усилителя особенностей не имеет и представляет собой двухпороговые компараторы, управляющие общей цепью реле, коммутирующих нагрузку. Для питания усилителя требуется трансформатор с двумя независимыми обмотками с напряжением 16...20В при токе нагрузки до 200мА. Усилитель собран на двухсторонней печатной плате размерами 80 × 165 мм. Внешний вид смонтированного устройства приведен на рис.2: В усилителе применены пленочные конденсаторы Wima FKP2 и Wima MKS2, керамические группы NP0 типоразмера 1206 на напряжение не ниже 50В (шунты выпрямительных диодов), электролитические конденсаторы Panasonic FK и Nichicon KZ (для цепей питания и сигнальных) и любых типов – для вспомогательных. Все резисторы в сигнальных цепях – Dale RNC55, в цепях компараторов защиты – SMD типоразмера 1206. Транзисторы VT5, VT6 (VT7, VT8) нужно подобрать в пары, кроме того, их «бета» должна быть не ниже 80 (желательно от 100 и выше). Диоды VD5, VD6 (VD7, VD8) подбираются с одинаковой величиной прямого напряжения при токе 1...3мА. Остальные элементы схемы усилителя подбора не требуют. В качестве транзисторов выходного каскада желательно применять транзисторы с буквенным индексом «Г». Возможно применение транзисторов «Б», но при этом нужно будет понизить выходное напряжение стабилизаторов до +/-12В. Диоды выпрямителей можно применить с любым буквенным индексом, либо заменить на диоды Шоттки с обратным напряжением не ниже 50В. На рис.3 показана спектрограмма выходного сигнала усилителя при работе на нагрузку 40 Ом и амплитуде сигнала 4.1В. Измерения производились с помощью АЦП АК5394, обеспечивающем динамический диапазон с учетом программной калибровки около 120дБ (что многократно превышает возможности любых старых аппаратных низкочастотных спектроанализаторов, независимо от количества золота и железа в них )). Авторский экземпляр устройства обладает следующими параметрами: 1) относительный уровень шумов на выходе в полосе 100кГц, дБ ниже -110 2) относительный уровень гармонических искажений и помех в полосе частот 50 кГц при работе на нагрузку 40 Ом и амплитуде выходного напряжения 6В, дБ ниже -100 3) максимальная амплитуда тока нагрузки, мА не менее 500 4) минимально допустимое сопротивление нагрузки, Ом не менее 4 Субъективно, при работе на телефоны Audio-technica ATH-A900, усилитель обеспечивает очень мягкое, комфортное звучание, позволяющее прослушивать музыку в наушниках достаточно длительное время без негативных ощущений. В процессе испытаний в качестве ОУ DA1 были отслушаны несколько типов ОУ: AD823, OP249, LM4562, NE5532, LM6172, OPA2604, OPA2132, M5238. Смена типа ОУ не приводила к принципиальному изменению характера звучания, но несколько изменяла его оттенок. AD823 – спокойный прозрачный звук, немного легковесный. OP249 – более насыщенный по сравнению с AD823. LM4562 – масштабный, «большой» звук, но напряженный, слушать долго было тяжело. LM6172 – легче и светлее по сравнению с LM4562, хорошо воспринимается воспроизведение рок-музыки и экспрессивных классических композиций. OPA2132 – излишне мягкий, «ватный» звук, неплох для малых составов, вокала, но в реальных условиях более 10 минут я слушать не мог. OPA2604 – похож на OPA2132, но грязнее. M5238 – спокойный приятный звук, хорошая детальность, воздух. Очень достойный ОУ. NE5532 – обеспечивает объективно самый низкий уровень искажений среди опробованных типов приборов, но звук резковатый, напряженный. Лучше, чем OPA и LM. В качестве эксперимента рассматриваемый усилитель подключался в качестве усилителя мощности к АС Dynaudio Focus 220. Несмотря на низкое значение импеданса АС, Lynx HA46 и в данном случае показал себя с хорошей стороны, обеспечив хоть и негромкое, но достаточно качественное и приятное звучание. Конечно, он не предназначен для эксплуатации в таком режиме, но подобный эксперимент подтверждает высокую нагрузочную способность выходного каскада усилителя. Дмитрий Андронников, Санкт-Петербург, июль - октябрь 2010 Источник: https://lynxaudio.jimdo.com/полупроводниковые-аналоговые-устройства/усилители-для-наушников/ LYNX_46.pdf
-
Если есть желание собрать усилитель для наушников, то можно обратиться к известной по разным вариациям простой схеме. Здесь я привожу описание и схему студийного усилителя для наушников Питера Смита из журнала Silicon Chip за ноябрь 2005-го года. Усилитель способен работать на нагрузку от 8 до 600 Ом, обладает ровной АЧХ и малым уровнем шума. Схема усилителя для наушников: Полное описание в пдф: studio_series_headphone_amp.pdf Так же нашел у себя какую-то из промежуточных версий печатной платы для этого усилителя: studio_series_stereo_headphone_amplifier_by_Valinor.lay6.zip
-
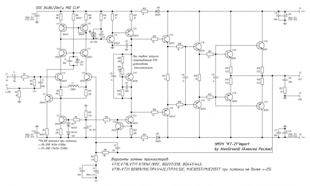
Нашел свою плату для КТ-21 без смд. КТ-21_by_Valinor.lay6.zip
- 7 replies
-
- 1
-
-
- усилитель
- транзисторы
-
(and 1 more)
Tagged with:
-
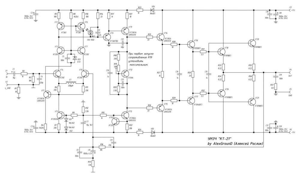
Предлагаю для обсуждения усилитель Алексея Рослика (Alex Ground) КТ-21, который можно собрать как на современных импортных комплектующих, так и на советских транзисторах. Источник: https://cxem.net/sound/amps/amp251.php Технические характеристики За неимением качественного измерительного оборудования, некоторые характеристики будут указаны на основании компьютерного моделирования схемы, они будут отмечены звёздочкой *. Напряжение питания: +-20В...30В; Полоса пропускания -3db: 1.5Гц - 300кГц*; Выходная мощность: 30(80)Вт (При напряжении питания +-20 и +-30В соответственно, на 4Ом); Максимальная скорость нарастания выходного сигнала: 60В/мкС*; Глубина обратной связи: 120дБ/1кГц, 84дБ/20кГц*; Диапазон допустимой нагрузки усилителя: 4 Ом...16 Ом (2 ом при питании не более +-25В); Допустима работа в мостовом включении при нагрузке не менее 4 Ом и питании не более +-25в*. Принципиальная схема: Полное описание: Сверхлинейный УМЗЧ КТ21.pdf Печатные платы: kt21.zip Вариант схемы на советских транзисторах:
- 7 replies
-
- 1
-
-
- усилитель
- транзисторы
-
(and 1 more)
Tagged with:
-
Серия усилителей ОМ (Оплеуха микрухам/Only Music)
Valinor replied to Valinor's topic in Semiconductor
Ставил, срез по НЧ меньше тогда, видно по замерам, но все равно мне лично не зашло, но много кому заходит по звуку, это нормально. -
Серия усилителей ОМ (Оплеуха микрухам/Only Music)
Valinor replied to Valinor's topic in Semiconductor
На мой субъективный взгляд звук зажатый в НЧ области показался.
