-
Posts
110 -
Joined
-
Last visited
Content Type
Profiles
Forums
Events
Everything posted by tubelover
-
Быстрой продажи вам. Любители высоких вольт наверно применят в подходящем изделии.
-
-
Изучите авито. Везут посредники все быстро. Но быстрые способы зависят от веса сильно. Дешевые и тяжелые/объемные вещи не выгодно.
-
В Японии DER EE DE-5000 40-50 долларов б/у. Посредник + доставка и думаю можно уложиться в 80-100 долларов. Приборы давно делает Тайвань и там очень хорошая электроника. У нас, всегда их почему-то продавали в 2-3 раза дороже. Покупал на ebay в Японии, новый за 80 долларов. Сейчас они там по 100 долларов. Наши и по 40 и по 60 тыс продают. Странно, откуда такие цены.
-
Диапазоны измерения: L: 0.001 мкГн … 99.999 Гн До 100 Гн. Для современных изделий на мой взгляд мало. На иностранных форумах где-то был более детальный обзор измерителей начального уровня, где рассматривали чипы, на базе которых они сделаны и сравнение с профессиональными настольными приборами HIOKI.
-
Спорный тест. Если бы он сравнивал с прибором высокого уровня, допустим HIOKI - парные измерения. https://www.eevblog.com/forum/testgear/your-experience-on-lcr-meter-der-ee-de-5000-hantek-8813c/ Еще смущает до 100Н у LC1020E. Как-то не видно восторгов от прибора. Хотя по функциям классная штука. Китайцы умеют сделать продвинуто, другое дело, что не всегда прибор показывает с заявленной точностью )
-
Из старых моделей и не дорогих: https://ru.deree.com.tw/de-5000-lcr-meter.html Кельвинов к ним обычно добавляют. Но прийдется немного доработать. Прибор не новый, интересно а что-то новое сделали подобного класса?
-
Опять огромный текст на тему: "что вы не знаете". Это уже понятно, можно не повторяться.
- 841 replies
-
- ламповый
- трансформатор
-
(and 1 more)
Tagged with:
-
Крайне полезно знать, что вы не знаете и тем более, что вам без разницы )
- 841 replies
-
- ламповый
- трансформатор
-
(and 1 more)
Tagged with:
-
Пробовал кто-нибудь в звуке эти сплавы? Nipponsteel LS ZDKH - 20ZDKH65 Nipponsteel PM ZDMH - 20ZDMH70 JFE 23JGSD075 JFE 23JGHE080 Nikkindenji GT-050 Nikkindenji GT-080 Nikkindenji GT-100 JFE JNEX 10JNEX900 JFE JNHF 10JNHF600 Интересно, кто из японцев использовал их и в каких моделях: Хашимото, Тамура, Танго...
- 841 replies
-
- ламповый
- трансформатор
-
(and 1 more)
Tagged with:
-
Хотябы сопротивление обмоток, емкость, мощность трансформатора и потребителя. Для статистики было бы полезно.
-
Вот это правильно. Интересно, если с этого транса снимите параметры и может осциллографом посмотрите что он там с сетью сделает. И самое главное, отзыв владельца, на каком отводе ему звук интереснее.
-
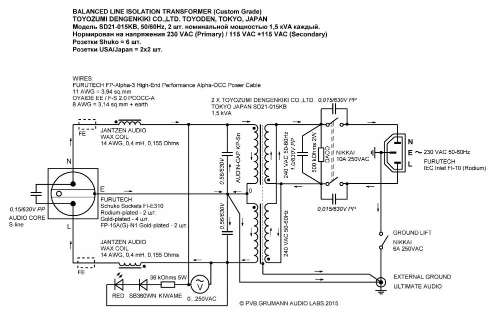
Еще немного цифр. Измерения проводились относительно средней точки вторичной обмотки. То есть, минусовые клеммы пробников всегда оставались на средней точке. Пурпурный цвет - усреднение, голубой - Peak hold. Первичная обмотка. Экраны + корпус и средняя точка вторички на земле розетки. Вторичка. Все остальное подключено к земле. Вторичка, средняя точка не на земле. Вторичка. Средняя точка, экраны + корпус не на земле. Измерения проводились в многоквартирном доме. Где земля зашумлена сильно. В общем-то совпадают выводы с прослушиванием - средняя точка на "грязной" земле не лучший вариант. Если сравнить 3 и 4 графики, без заземления корпуса и экрана лучше. Но, думаю еще лучше результаты будут по измерениям, если заземлить на отдельные земли экран и отдельно среднюю точку. Сейчас пока нет возможности это проверить измерениями. Еще практическое наблюдение. Сеть действительно очень разная и меняется постоянно. Сравнения проводились в разные дни с РТ и без него. Так вот были дни, когда с РТ почти так же хорошо, как без него. А были дни, когда без РТ слушать музыку просто невозможно. РТ дает стабильность результатов.
-
Ваши читаю по диагонали, потому как уже в ваших первых сообщениях в этой теме, высказывались только предположения, без фактов. Нет измерений, нет ссылок на книги. Но тут так принято, сотрясать воздух... Что поделать. Около полугода назад купил японский трансформатор, который проектировался и как развязывающий и как подавляющий шумы. Слушал в системе. На слух есть положительные изменения, для меня достаточно явные. Затем добавил синфазный фильтр. Попробовал фильтр до трансформатора, фильтр после трансформатора, фильтр с двух сторон, фильтр без трансформатора. Были подобраны Y-конденсаторы на слух. Лучшим вариантом был трансформатор и фильтры с обоих сторон. Затем попробовал "чистое" заземление. В землю были забиты два штыря, на удалении порядка 5 метров. Заземлялись отдельно корпус с экранами на один штырь, а средняя точка вторички на второй штырь. И на слух оценивалось влияние. Лучшим вариантом было заземление с обеих сторон. Это все были субъективные опыты, на слух, но они дали желание изучить это устройство подробнее. Сейчас стоит задача провести исследование с технической точки зрения. Провести измерения и понять, на что именно влияет РТ и какую ему лучше сделать "обвязку", какова оптимальная нагрузка. Цифры, графики, факты. То, что РТ делает две симметричные фазы - понятно из схемы, зачем это обсуждать? Если у вас есть более серьезный опыт, с фактами - делитесь. А вольное словоблудие прийдется игнорировать.
-
На осциллографе ограничение полосы 20 МГц. Измерения проводились высоковольтными дифференциальными пробирками в режиме 200Х + ограничение полосы на пробниках 5 МГц. В данном режиме собственные шумы пробников в диапазоне 5 - 15 mV К вторичной обмотке подключена нагрузка, в виде лампы накаливания 150 Вт. Измерения проводились на первичной и на вторичной обмотке трансформатора по схеме. Задача: оценить влияние трансформатора на уровень синфазных и дифференциальных помех сети 230 Вольт. Попробуем посмотреть диапазон от 100 до 500 Гц. Снимаем показания двумя пробирками относительно нуля на обоих обмотках. Затем математикой осциллографа применяем High pass 100 Гц, чтобы убрать 50 Гц. Из теории мы знаем, что синфазный помехи наводятся на оба провода одновременно и симметричны относительно земли. Дифференциальные не симметричны относительно земли. Попробуем отделить дифы от синфазных. В Сети предлагают такие формулы: (Ch1+Ch2)/2 - common mode / синфазные (Ch1-Ch2)/2 - differential mode / дифференциальные Синфазные на первичке. (Ch1+Ch2)/2 Синфазные на вторичке. (Ch1+Ch2)/2 Но, на мой взгляд, в первой формуле и синфазные и дифференциальные, а вот во второй только дифференциальные. Хотелось бы конечно в первом случае измерять только синфазные. Такой вариант кажется более логичным, но пока не до конца уверен: ((Ch1+Ch2) - (Ch1-Ch2)) - уровень только синфазных помех на обоих проводах. (Ch1-Ch2) - уровень только дифференциальных помех на обоих проводах. Есть идеи? P.S. Сообщения ВАА не читаю, в виду его крайне низкого уровня культуры общения.
-
Было бы так все просто, все бы на них сидели. Они конечно лечат, но не забываем какой ценой (не деньги конечно). Пока сложилось мнение, что активные системы есть смысл применять только если сеть очень плохая: огромный дом, лифты, рядом промышленная зона, проводка не медная сталинских времен... В общем синус не синус. Когда новый микрорайон, все свежее и современное, скачков практически не бывает. Есть помехи от соседей, которые можно фильтрануть. Либо новый коттеджный поселок. Тут совсем сказка, считай выделенка и никаких помех от соседей. В этом случае пассивная система может справиться с проблемами и не изуродовать звук и динамику. На лампе будет заметно. Останется вопрос безопасности. Скачки при включении (задержка), броски напряжения (реле напряжения), молниезащита - это тоже решаемо без актива.
-
Оба правильные. Смотря какие у вас цели и что будет вокруг транса. В первом случае стараются максимально снизить межобмоточную емкость, чтобы помехи минимально перетекали на вторичку. Это либо экраны + воздушные зазоры между секциями, либо разнесение первички и вторички на разные катушки. Но, это полностью не решит проблемы. Желательно до разделительного грубо почистить от синфазных и дифференциальных помех, убрать постоянку, снизить гармоники токов и напряжений, поработать с коэффициентом мощности... Трансформатор скорее "подчищает", он не на столько всемогущий. Он скорее финально обрывает то, что было до него и на вторичке дает старт вашей внутренней сети питания. Вторичка со средней точкой позволяет уже финально почистить синфазные и дифференциальные помехи за счет симметрии и прочее. О варианте №2 думаю лучше расскажут его приверженцы.
-
Пока этот вопрос в процессе изучения, но в упрощенном виде пока такое понимание. Есть помехи из сети, которые производятся другими потребителями. Есть помехи наведенные (на провода и прочие детали ваших устройств) и есть помехи, которые генерируют ваши устройства. Это смешивается в вашей сети питания и начинается сложная схема взаимодействия. Задача стоит в том, чтобы "почистить" то, что приходит из розетки. Затем защитить от наводок и "почистить" то, что все-таки прошло. "Почистить" помехи каждого вашего устройства, чтобы ваша внутренняя "чистая сеть" оставалась таковой и соседние устройства минимально влияли друг на друга. Сложность состоит в том, чтобы при этом не угробить звук.
-
Предложил бы посмотреть на выбор драйверов немного под другим углом. Как раз все происходило на однокаскадном наушниковом усилителе 41-й серии. Регулировки и трансы позволяли слушать от 1 кОм до самой высокоомной. Первое время оптимумом была 41МХР. На остальных моделях появлялась худосочность и «грязь» на ВЧ. Это раздражало, и мешало понять особенности других ламп. Кстати с выпрямителями была та же история, одна и та же модель диода в сеточном исполнении раздражала, а сплошной крупный анод уплотнял звук и был предпочтительным. К тому же это был ОППВ. Перебрал в блоке питания конденсаторы (20-60 годы, станиоль, алюминий, медь, масло, воск, парафин, бумага, полипропилен) и дроссели (немецкий, американский, английский винтаж). Постепенно в питании встали высоковольтные Боши и Сименсы. 2, 5, 10 кВ. Но в чистом виде они съедали много важных деталей, что правилось шунтированием. Это частично убрало худосочность и колючие ВЧ. Но счастья не было. Одно лечим, другое калечим. Полез в подземное смещение, заменил резисторы на дроссели. Звук резко преобразился. Там стояли далеко не мусорные резисторы - вакуумные американские Викторины 50-х годов. Тоже подбирались на слух. Затем поменял сеточные резисторы на сеточные дроссели. Стало еще телеснее, на ВЧ полный порядок. В БП вернул низковольтные компактные Боши. Стало еще лучше: бас, тихие звуки, телесность. На этом этапе удалось послушать с удовольствием все типы триодов этой серии и уже по-другому поставить приоритеты. Сетчатый выпрямитель показал себя во всей красе, но сплошной тоже имел плюсы. Потом пошли опыты со смещением. Там и моточные слышно сильно и конденсаторы сложно подобрать. Сложилось ощущение, что смещении на звук влияет больше, чем анодное. Мы говорим естественно о подборе деталей. Прямое сравнение с авто не делал и не тянет, очень не хочется электролитов. У японцев свое представление о звуке. Это слышно допустим на схожих моделях Philips / Marantz или идентичных дисках европейского и японского производства. Подозреваю, что при таком обилии японских моточных, возможно как раз только 41МХР под силу дать тело в звуке. У Максима последняя, военная версия. Она самая основательная в серии: большой сплошной анод, большая колба с толстым стеклом. Никаких намеков на фон или микрофон… Но, это все-таки ограничение, которое обрезает возможность слушать разные драйверы этой серии. Только у Коссора было 4 типа МР. А еще много других производителей. В моем случае, в начале была фаворитом только 41МХР и еще один низкоом - РА1, чтобы не было раздражения, а после экспериментов появилась возможность использовать все лампы серии, меняя их под разные жанры. Хотя конечно есть 3 самые любимые и две из них, низкоомы.
-
Какой потенциометр выбрать в регулятор громкости.
tubelover replied to qa7's topic in Help for beginners
- 173 replies
-
- 3
-
-
- рг
- потенциометр
-
(and 1 more)
Tagged with:
-
https://npkstep.ru/products/compounds/thermal-conducting-compounds/ У них несколько компаундов с разным коэффициентом теплопроводности / жесткости. Можно пообщаться с технологом, делятся нюансами. На Озоне (выше) как раз их официальный магазин.
-
Вы уверены, что порошковые? судя по мю, это лента. Китай?
- 841 replies
-
- ламповый
- трансформатор
-
(and 1 more)
Tagged with:
-
Собственно борьба сейчас идет за кривую температуры. При включении или при прикосновении к холодному месту пайки примерно вот что происходит: В обычных паяльниках всплеск намного больше и после него идут затухающие колебания, пока станция не выйдет на целевую температуру оптимизацией мощности. Понятно, что этот процесс зависит от мощности, сопротивления и алгоритма станции. Стараются сделать вот так: Китайцы для этого встраивают в станцию wi-fi и обновляют алгоритмы работы станции регулярно. Плюс вроде добавили ИИ, чтобы станция подстраивалась под ваши повторяющиеся задачи.
-
Китайцы делают станции с тремя ручками (200-320W), под все типы жал, с возможностью одновременно использовать двух ручек. И одна ручка, под все три типа жал с гироскопами. Есть у С245 большие жала, иногда полезны...
-
По моему опыту, в жале наиболее важны 2 фактора: сопротивление жала (скорость увеличения температуры при расходе тепла) и теплоемкость (запас тепла, чтобы жало быстро не остывало, при расходе тепла). Эти два фактора дают стабильность температуры жала при пайке разного размера деталей и поверхностей. Начнем с сопротивления. Посмотрим разные типы. Мощность расчетная. В реальных паяльниках она обычно меньше, чтобы продлить ресурс жал. Напряжения зависят от типа БП и протоколов питания. SI укор - 20 В / 4 Ом / 5А / 100 Вт SI укор - 24 В / 4 Ом / 6А / 144 Вт TS укор - 20 В / 4 Ом / 5А / 100 Вт - PTS200 V2 TS укор - 24 В / 4 Ом / 6А / 144 Вт TS станд - 20 В / 6,2 Ом / 3,23А / 65 Вт TS станд - 24 В / 6,2 Ом / 3,9А / 94 Вт T65 укор - 24 В / 6,2 Ом / 3,9 А / 94 Вт - GVDA/RGS65 T65 укор - 20 В / 6,2 Ом / 3,25 А / 65 Вт - GVDA/RGS65 T12 станд - 24 В / 8,2 Ом / 2,9 А / 70 Вт T12 станд - 20 В / 8,2 Ом / 2,4 А / 48 Вт А теперь посмотрим жала JBC С115 - 12 V : 3,4 oHm / 3,53 A / 42 W С210 - 24 V : 2 oHm / 12 A / 290 W С245 - 24 V : 2,5 oHm = 10 A / 240 W С470 - 48 V : 7,4 oHm = 6,5 A / 210 W C210 и С245 вне конкуренции по сопротивлению. Паяльники с таким типом жал делают многие производители и у кого не задушенная мощность, просто ураганная скорость нагрева, 2-3 секунды с нуля до 300 градусов. И тут, как вы понимаете мощность играет роль, НО с связке с сопротивлением. Старый дедовский 100 Ватный паяльник мощный, но греется очень долго. Допустим С470 мощное вроде, но сопротивление не дает быстро разогреваться. Т12 по скорости в отстающих. Но вы можете попробовать 4 Ом, если БП выдержит и паяльник и все сами поймете. Второй параметр - теплоемкость. Старые специалисты, любят огромные паяльники с жалом из чистой меди именно из-за этого. Большая масса, обладает инертностью тепла и температура быстро не падает. Для навесного монтажа и толстых проводов это особо полезно. Это позволяет не перегревать детали. Пайка очень быстрая и размеры полигонов или толщина проволоки не чувствуется. Но, у таких паяльников нет регулировки температуры, хотя многие латр используют. Припои требуют разных температур. JBC сделала специальные серии жал, с повышенной теплоемкостью. На конце которых бочонок. Внутри медь. И конечно же нагреватель и термодатчик находятся на самом кончике жала, можно очень точно подбирать температуры при наличии внешнего датчика температуры и записывать профили под разные размеры и типы жал в паяльник. Для любителей активных флюсов есть специальные серии жал, с повышенным ресурсом, за счет более толстых защитных покрытий. Плата за это - некоторое понижение теплоемкости. Использую настольную китайскую станцию 200 Вт для С210 и С245 и портативный вариант на базе Sequre (стоимость около 30-40 долларов) под эти 2 типа жал. Паять можно что угодно, размеров и типов жал огромное количество. Самый большой "скос" 9 мм диаметром (на фото справа), для шин и очень толстых проводов. Еще важный параметр - длинна жала. Т12 достаточно длинные, рычаг большой и малейшее дрожание руки после активной физической работы будет мешать пайке. Для редких случаев, когда нужно куда-то залезть глубоко, у некоторых производителей есть удлиненные жала. Платы и мелкие деталюшки совсем коротким жалом удобнее, С115. Сами жала только оригинальные. Реплики очень далеко позади по качеству, долговечности и параметрам. Sequre не стали душить мощность паяльников и дали советы, какие БП использовать по мощности, чтобы полностью использовать потенциал С210/С245 со своими паяльниками. С115 - 9 V / 3,5 oHm / 2,6 A / 23 W - БП 40-60 Вт С210 - 21 V / 2,0 oHm / 10,5 A / 220 W - БП 280 Вт С245 - 21 V / 2,5 oHm / 8,4 A / 180 W - БП 240 Вт Купил компактный БП 21V / 280 W. Пусть не пугает такая мощность, да, в импульсе такое может быть кратковременно. Плюс надо учитывать КПД, потери на проводах… Спаял кабель USB-C, двужильный провод из силикона с толстыми жилами (опять же, сопротивление). Полный восторг от паяния. Т12, Т65, TS, Quick высокочастотный даже доставать не хочу. Пробовал у друзей и продавцов, ERSA, Weller - много легенд, но удовольствия от работы не хватает. Metcal хорош, для промышленной сборки плат и ремонтов электроники, на одном типе припоев. Жало только под одну температуру. У них нет теплоемких жал, для навесного не пойдет. Для интересующихся начинал бы с Sequre s99 и одного оригинального жала JBC С245.
