-
Posts
959 -
Joined
-
Last visited
-
Days Won
7
Content Type
Profiles
Forums
Events
Everything posted by W_L
-
Так же идея состоит в построении чисто триодного усилителя, без тетродов/пентодов и тд на входе
- 243 replies
-
Можно конечно попробовать и 1 каскад, но это скорее буду делать на макете, просто с целью сранения, из ламп так же была мысль поставть 6Н7С на вход и включить аноды в параллель, вроде бы даже МЮ у лампы хороший, но скорее всего этого будет не достаточно для 6С4С
- 243 replies
-
Возможно поставлю вот такой вариант, собственно в усилителе на 6С33С заменил классический двухканальный резистор на 4 канальный, где 2 линии идут через конденсаторы, 2 напрямую с разъемов, но там 6 входных разъемов и есть где «разгуляться»
- 243 replies
-
Всегда делаю для перестраховки
- 243 replies
-
По схеме вырисовывается что-то подобное, пред каскад, как в схеме выложенной ранее был изменен, второй каскад переделан на обычный резистивный, без прямых связей между ними, сделано это будет с целью возможности комбинирования разных вариантов ламп, тк монтаж первого каскада будет целиком и полностью выполнен на одной панельке, второго ровно так же, целиком и полностью на другой панельке, общее анодное будет поднято до 350/360В, над анодными и катодными резисторами, напряжениями и режимами всех ламп определюсь позднее, после построения макета
- 243 replies
-
О звучании драйверных ламп всех заводов и вариаций исполнения
W_L replied to W_L's topic in Lamp signature
-
Вероятнее всего, срез по напряжению сделаю меньше, в районе 12/15В, чтобы полевик грелся меньше, касательно регулятора так же можно сделать его на меньшее сопротивление, источник по идее влиять не должен (цап DA-50 ak4499ex), антизвонные резисторы ставлю всегда, хоть это и триод, и приема радиостанций, самовозбуждения и тд, как в случае с пентодами происходить не должно P.S. в унч на 6С33С второй каскад на 6П14П без антизвонного входил в самовозбуждение, да и ранее практика показала, что к ухудшению характеристик сигнала он не ведет
- 243 replies
-
Кто либо пробовал К50-16, по параметрам те, что прислал мне приятель вроде очень даже не плохие P.S. фото не мое
-
- 243 replies
-
Так же думаю стоит затронуть вопрос о анодном питании УНЧ, на фото показана схема фильтра питания, который так же обеспечивает задержку порядка 45/50 секунд, с плавным нарастанием напряжения до номинального, которое определяет резистивный делитель напряжения, накальные обмотки имеют напряжение 5В3А, что по идее должно довольно быстро разогреть катоды у ламп, анодное и накалы включаются одновременно, но на старте на аноде чуть больше 7/8В, если я верно понимаю, то данная вариация подачи накала и анодного питания должна препятствовать отравлению катодов у ламп и плавному пуску всей схемы
- 243 replies
-
Это был один из первых унч собранных в металле, к слову по параметрам и звучанию вышел очень хороший, в дальнейшем старался все уменьшать, делать компактнее не в ущерб характеристикам, за исключением тех схем, где крайне большой нагрев от компонентов
- 243 replies
-
- 1
-
-
Как один из вариантов сделать все по такой схеме, разумеется с пересмотром номиналов у компонентов и возможно другой системой питания драйверных и оконечной лампы
- 243 replies
-
Спасибо, да, с экспериментами и тд еще не закончил, с твз и тд пока что идет процесс перебора, к слову есть пара бубликов из аморфного железа с зазором для тока 100ма и габаритами 48/110, возможно на них что-то будет намотано для какой-либо из вышеупомянутых ламп
- 243 replies
-
- 243 replies
-
- 1
-
-
Пока что схема только макет, поэтому перед сборкой попробую вариант с парой резистивных каскадов
- 243 replies
-
Как вариант, поискать Alps на 20ком, хотя не думаю, что 50ком будет как-то плохо сказываться на схеме и устройстве в целом, самовозбуда быть не должно.
- 243 replies
-
Тут упор делается на компактность, да и собираться все будет из того, что есть в наличии
- 243 replies
-
Есть вариант попробовать поднять анодное в драйверном каскаде, либо вовсе переделать его на резистивный
- 243 replies
-
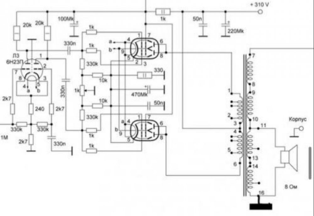
Потихоньку доходят руки до реализации схемы на 6Н8С в связке с 6С4С, фото схемы прилагаю ниже, по параметрам выходит чувствительность в районе 670мв, максимальная мощность до 2,5/3 Вт (можно и больше, но предпочту щадящий режим для ламп, возможно немного подниму анодное и уменьшу ток) твз с приведенным сопротивлением Ra 5k (ТВЗ-66SE/M6 тэк), номиналы и тд указаны на схеме, к слову вероятнее всего похожая схемотехника и комплектующие будут применяться в УНЧ на УО-186, поэтому если у кого-то есть предложения о замене чего-то и доработке схемы, или вовсе другого варианта схемотехники, просьба прокомментировать. P.S. в пару к УО-186 в качестве драйверной лампы выбор будет исключительно из отечественных вариантов, что поставить к ней в пару пока не определился, из вариантов 6Г2, 6Г7С, 6Ф5С, 6Н7С, 6Н8С и т.д. Так же все накалы питаются от своего источника выпрямленного и отфильтрованного питания, анодное питание на данной схеме общее, через резистор, для драйверной лампы, возможно сделаю ступенчатое питание, от разных источников для драйверного и оконечного каскадов, как было сделано в схеме с 6С33С Так же на схеме номиналы анодных напряжений у ламп указаны относительно катодов, а не земли.
- 243 replies
-
- 2
-
-
Твз из ТЭК стоят ?
- 811 replies
-
В идеале - да, но это уже совсем другая история)
- 103 replies
-
- темброблок
- 6н1п
-
(and 1 more)
Tagged with:
-
Да и есть вопрос, касательно самой 6Н7С и схожести ее половинок по параметрам, тк при разных токах анода сердечник твз может уйти в насыщение, из-за отсутствия не магнитного зазора, со всеми вытекающими
-
Попробуйте за место твз поставить резистор на номинал приведенного Ra, как я понимаю, это примерно 5ком, мощностью не менее 5Вт, второй анод 6Н7С так же стоит отключить, либо поставить аналогичный резистор, что и в первом триоде 6Н7С, и посмотреть за поведением лампы, касательно частоты на аноде, к слову начать стоит подключив только 1 триод, потом добавив 2 триод
-
Так же проверил бы поведение 6Н7С, отключив один из анодов и посмотрев за поведением по частоте, то же самое с другим из триодов 6Н7С
-
В данную схему я бы добавил антизвонные резисторы между сеткой 6Н7С и межкаскадом, а так же балластные резисторы где-то на 3/5ом между анодом и твз
