lenivo
-
Posts
528 -
Joined
-
Last visited
-
Days Won
5
lenivo's Achievements
About Me
Люблю ламповую технику.
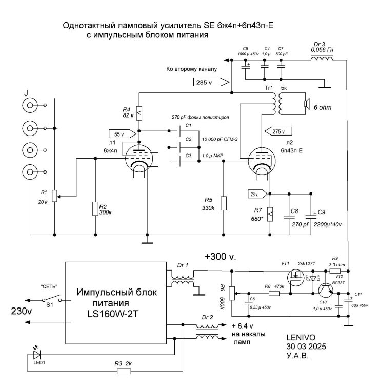
SE 6ж4п+6п43п-е УЛ с ИПБ - сборка 2025
PP 6н23п+6п6с -сборка в 2024
Давнишние усилители
SE EF800+EC360
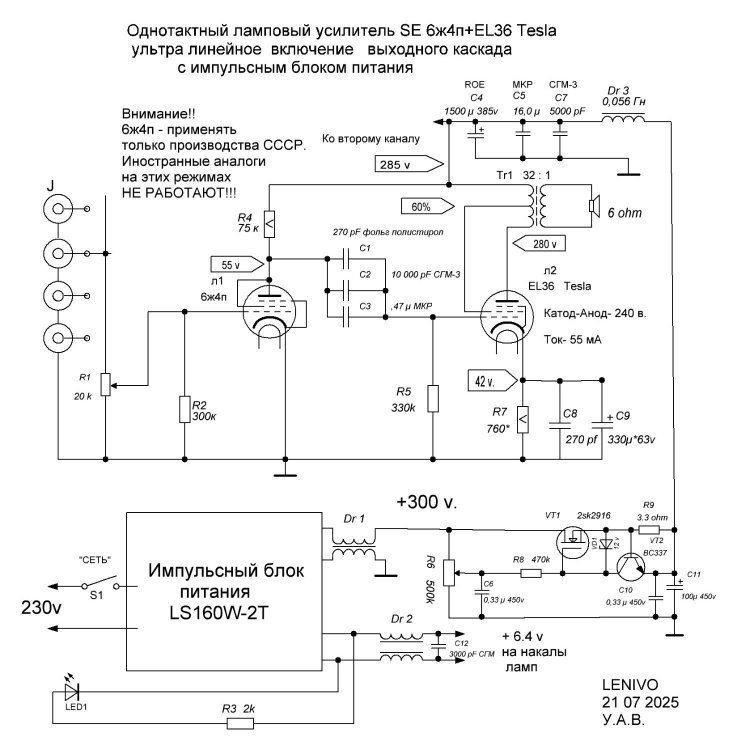
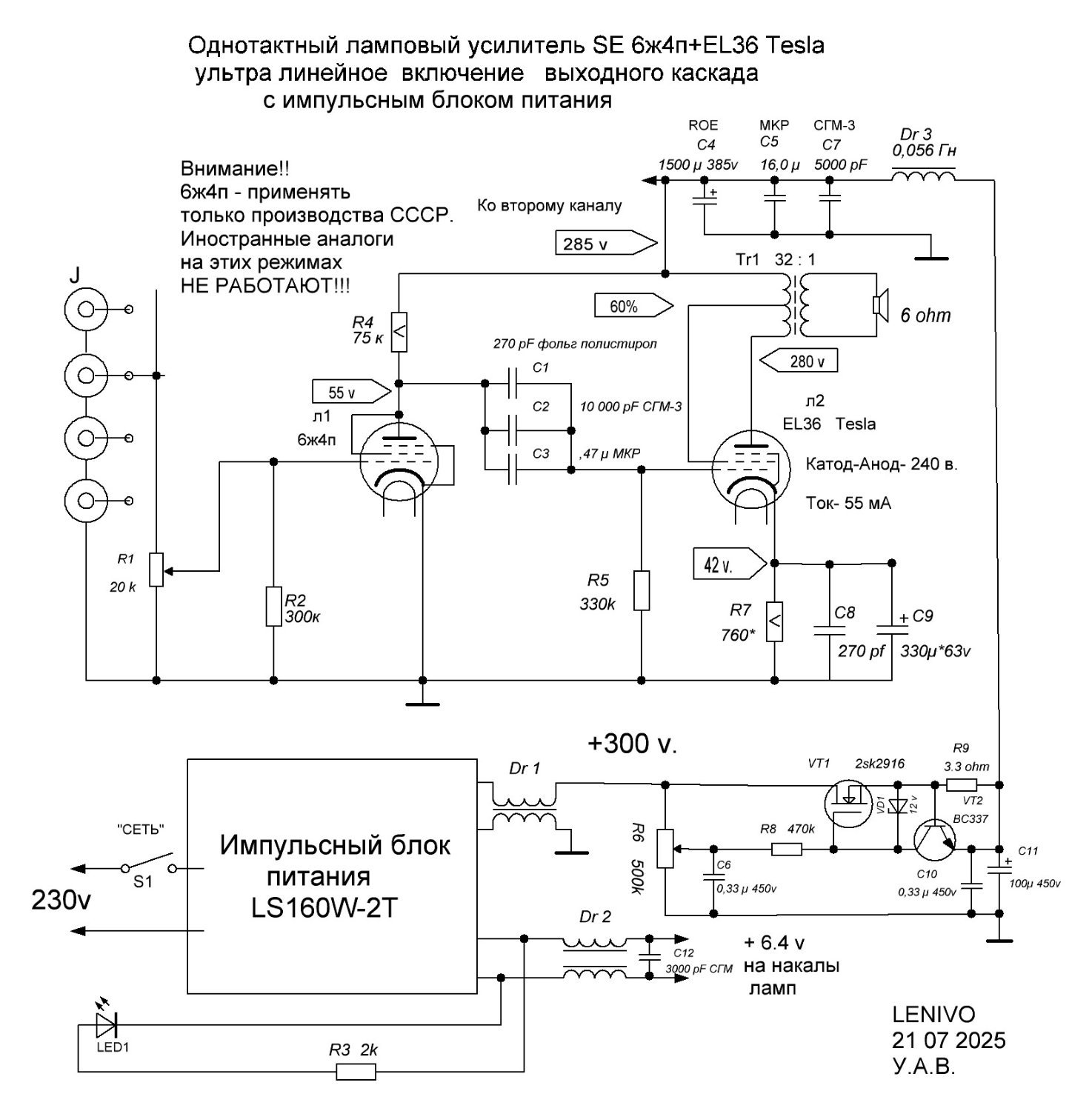
SE EF800+el36
SE 6н8с+6ф6с/6п6с
SE 6н23п+6п43п
Ну давненько были и другие проекты ламповых усилителей.
Также увлекаюсь пайкой микрофонов - ламповых, транзисторных
Блок питания - в разы сложнее самого лампового микрофона
А также делал ламповые , транзисторные фонокорректоры, файловые USB-плееры.
Также - изделия на базе модулей АРДУИНО - 3D-принтер, ЧПУ-фрезер, ЧПУ станок для намотки трансформаторов
