-
Posts
3084 -
Joined
-
Last visited
-
Days Won
21
Content Type
Profiles
Forums
Events
Everything posted by юрий робертович
-
Быстро перешел на параллельную ООС, как у Манакова, и тут же на автомат, высокого хватало до нЕльзя. И вых. сопр. упало до 2,6-2,8 ома
-
Нашел схему ус-ля на 6н7с и г-807 ТВЗ Ш30х60, первичка 1730+1080 вит ПЭЛ 0,35, вторичка 85+25 вит ПЭЛ 1,0 мм, r акт 1=117 ом. Он потом на гу-50 стоял
-
Компактные ламповые усилители для компактных аудио систем.
юрий робертович replied to U.L.F.'s topic in Valve
- 819 replies
-
- 1
-
-
Если режимы правильные, вых. транзисторы не убьешь. 2т316, п605, пара 1т806, ток могучий, летом в жару до 1,8 А. Но работал...
- 786 replies
-
- усилитель
- транзисторы
-
(and 1 more)
Tagged with:
-
-
Бесчетное количество перестыковок, что сделалось? На скорость не влияет, как говорят раллисты.
-
Считаю, что припаяно, не оторвешь.
-
"Но на происки и бредни Сети есть у нас и бредни - Не испортят нам обедни Злые происки врагов!"
- 786 replies
-
- усилитель
- транзисторы
-
(and 1 more)
Tagged with:
-
Вряд ли серебром, скорей хез. Много лет ставлю как Сергея Ал. на фото, претензий нет.
-
- 637 replies
-
- riaa
- фонокорректор
-
(and 6 more)
Tagged with:
-
Это НЕ Линсли Худ, а игрушка побалваться всего. У Худа нет p-n-p и n-p-n транзисторов и диодов для смещения.
- 786 replies
-
- 2
-
-
- усилитель
- транзисторы
-
(and 1 more)
Tagged with:
-
Никаких проблем, хоть лофтин, хоть с разд. конденсатором. Ножки панельки очищаю резиновым ластиком, хорошо красный, раньше такой был, залуживаю с канифолью, и все. Остатки канифоли можно и удалить скальпелем, ножиком если вид волнует, это уже детали, все равно работает.
-
- 100 replies
-
- 2
-
-
- ламповый усилитель
- усилитель
- (and 5 more)
-
Я сказал "за ОСНОВУ возьмите эту по РЕЖИМУ, ПИТАНИЮ. 6г2 прекрасно подойдет" ПС: и БЕЗ дурацого режима 150ком анод и 150ком сетка
- 100 replies
-
- ламповый усилитель
- усилитель
- (and 5 more)
-
- 100 replies
-
- 2
-
-
- ламповый усилитель
- усилитель
- (and 5 more)
-
Лампа 6п31с правильная, а ее режим, обрамление хез.
- 100 replies
-
- 1
-
-
- ламповый усилитель
- усилитель
- (and 5 more)
-
Так у вас вся схема непонятая, не для хиенда ТОЧНО.
- 100 replies
-
- ламповый усилитель
- усилитель
- (and 5 more)
-
См. АРА номер 5-98года выше.
- 100 replies
-
- ламповый усилитель
- усилитель
- (and 5 more)
-
ТА134-220-50 сетевая 230в соединить 220в+20в+12в. Вторичка 80+80+56+56в. ЭД не пройдет, мало напруги, надо только железный дроссель. ТН46-127/220-50 соединить первичку по максимуму, 268в, 1-5 и 6-10. Вторичку 5в+5в, на 6,3в подобрать небольшой резистор, а мощность БОЛЬШАЯ, сосчитайте
- 100 replies
-
- ламповый усилитель
- усилитель
- (and 5 more)
-
Самостоятельное изготовление фольговых конденсаторов
юрий робертович replied to Normann's topic in Passive
Еще классный кондер ССГ, слюдяной с серебренными обкладками. Издеваться не намерен. 0,1 мкф стоит в СЕ усилителе разделительным конденсатором -
Самостоятельное изготовление фольговых конденсаторов
юрий робертович replied to Normann's topic in Passive
-
Самостоятельное изготовление фольговых конденсаторов
юрий робертович replied to Normann's topic in Passive
Для ламповых усилителей, самый лучший разделительный конденсатор КБГ-М1, М2. И без всяких надругательств над ним. -
Старая радиолюбительская формула C*R=30, мкф, ком, Гц Пример 300ком, 0,1мкф, f нижн=5-10 Гц с 3 дБ завала. Кто низкие частоты слушает, а кто пускай свою фазу ловит...
- 100 replies
-
- ламповый усилитель
- усилитель
- (and 5 more)
-
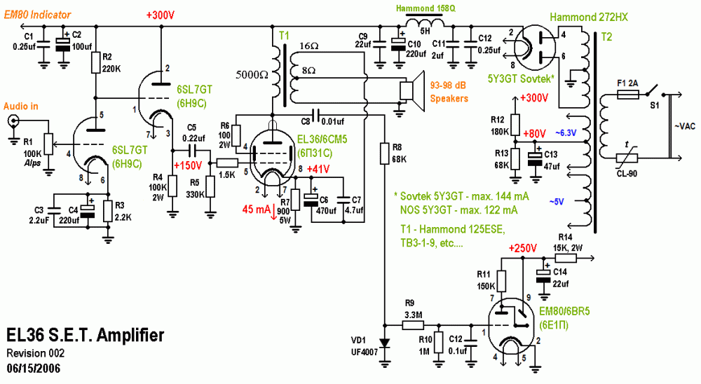
Максимальное сопротивление резистора утечки 0,5 МОм, 6п31с и ел36. 1,5 МОм допускается для строчной развертки А чему МЭТРЫ учили? На режимы не обращайте внимания, не мой режим, только R, C
- 100 replies
-
- ламповый усилитель
- усилитель
- (and 5 more)
-
0,1мкф и 150ком*2,5-3раза=375ком-450ком Пускай крутит
- 100 replies
-
- ламповый усилитель
- усилитель
- (and 5 more)
