-
Posts
3084 -
Joined
-
Last visited
-
Days Won
21
Content Type
Profiles
Forums
Events
Everything posted by юрий робертович
-
- 786 replies
-
- усилитель
- транзисторы
-
(and 1 more)
Tagged with:
-
А кто Дим Димыча заставил купить индий, что он даже германцем стал? "Мыши плакали, кололись, но продолжали грызть кактус"
- 786 replies
-
- усилитель
- транзисторы
-
(and 1 more)
Tagged with:
-
Робко спрошу, не германиевый?
- 786 replies
-
- усилитель
- транзисторы
-
(and 1 more)
Tagged with:
-
Возьмите простой 2-х тактный кремниевый, гермниевый(не Худ!), в режиме В, АВ, и не мучайтесь.
- 299 replies
-
- усилитель
- транзисторы
-
(and 1 more)
Tagged with:
-
Резисторы и звук
юрий робертович replied to Михаил SM's topic in The influence of passive components
Михаил SM, я всегда готов и в отвлеченные темы поговорить, только без бух-игоря -
Резисторы и звук
юрий робертович replied to Михаил SM's topic in The influence of passive components
Мне пофиг ваши Англия, Германия, люблю МЛТ, МТ, ВС, УЛИ, БЛП, С5-5. Я технарь, специальность 0701 с 1979г, могу сделать много, НО что мне интересно "Мне хоть че! — хоть черта в ступе — привези", как и всегда Владимир Семенович -
Резисторы и звук
юрий робертович replied to Михаил SM's topic in The influence of passive components
А Вы знаете какой у меня был Тлф усилитель для ТДС-5, и слушал его лет двадцать, и МЛТ стояли, и громкости навалом, и качество на высоте. -
Раньше из азарта на трассе никого не пропускал, даже бэха против ваз-2102 не могла догнать
-
Резисторы и звук
юрий робертович replied to Михаил SM's topic in The influence of passive components
Наушники вдруг заиграли, это к златоухим, они быстро научат отличать МЛТ от Драловид, Сименс на ОУ JRC4556D. Не смешно? -
Димыч, я в упор не пойму, ЗАЧЕМ тебя сдался индий??? Мой совет, завязывай с Худом из германия, и послушай музыку на СЕ 45 триоде.
-
Резисторы и звук
юрий робертович replied to Михаил SM's topic in The influence of passive components
-
Резисторы и звук
юрий робертович replied to Михаил SM's topic in The influence of passive components
Делитель R7 R9, подается промежуточная 465кгц -
Что то вас не туда понесло, германия перебрал с 70-х годов от п4, п210, п213-217 до фига, и НИ разу не знал что некоторых есть индий, будто лучше проводит тепло. Да они нормально все отводили, от площади радиатора зависит, и теплового контакта
-
Резисторы и звук
юрий робертович replied to Михаил SM's topic in The influence of passive components
-
Резисторы и звук
юрий робертович replied to Михаил SM's topic in The influence of passive components
Ничего смешного, схема Селги, МРХ 75ком, а не 150ком, работала. 200ком с генератора г3-118 1-200кгц не капли без завала -
Резисторы и звук
юрий робертович replied to Михаил SM's topic in The influence of passive components
http://www.155la3.ru/big.htm Ничего он не "давит", а на сотни Ом тем более Делал НПО "Микропровод" г. Кишинев, и МРХ, МРГЧ, ставил в приемник Селга на СВ, на 465кгц 150ком для показа, точно также и работал -
Резисторы и звук
юрий робертович replied to Михаил SM's topic in The influence of passive components
А как он будет звучать, ОУ JRC4556D? МЛТ поставьте, и не отличите. -
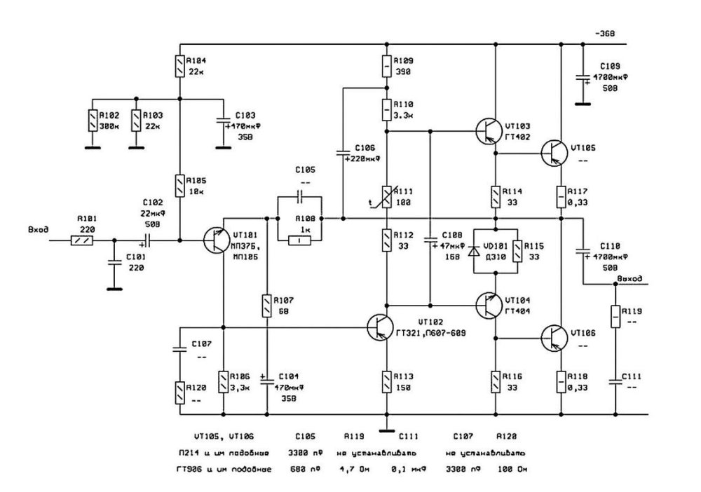
Еще от Шихатова, рис 4 простая. Номиналы можете изменить, например резисторы в 10 раз больше, конденсаторы в 10 раз меньше
-
-
-
-
В воду опустил транзистор с радиатором, и пусть работает. Он тебе и не понравится, а проблемы дай бог какие
-
Димыч, не спеши, нафиг тебе деньги за индий просто так отдать! Медь, ктп-8 с двух строн, додавишь
-
Отожги фольгу, потом в несколько приемов поджимаешь между транзистором и радиатором, всё, уплотняется намертво, ктп-8 когда ставили, когда нет.
-
Да лучше уж батарейку в сетку, катод поставить, ИМХО.
