Святослав_
Members-
Posts
100 -
Joined
-
Last visited
Content Type
Profiles
Forums
Events
Everything posted by Святослав_
-
С2 - конденсатор ВЧ "подтяжки". Подсмотрел его у японцев. Работать начинает примерно с 15 кГц. Глубина влияния пара дБ, но приятное вляние. Емкость С4 увеличил в последних экземплярах на порядок. Жаль, что не корректно посчитал его ранее. Кандидатами на роль С6 рассматриваю "трамвайчики" МБГО номинальной емкостью 55 мкФ или 56 мкФ, маркируются заводом и так, и сяк. Германий фактически спас схему. "Толерантность - высшая форма цинизма".
-
Как раз не среднее, а суммарное. Так как транзисторы включены впараллель.
-
При сравнительно небольших паспортных мощностях имеют большие значения допустимого импульсного тока, легко держат токовую перегрузку. К примеру, тот же 1Т813 при допустимой мощности коллектора всего 50 Вт, имеет паспортное значение максимального импульсного тока 40 А. ГТ806 - 30 Вт и 20 А соответственно. Мелкий ГТ321 имеет импульсный ток 2 А, импульсную мощность 20 Вт. "Таблетка" 1Т910АД увеличивает показатель "бета" до предельного для него тока 20А, что невиданно для кремниевых мощных биполярных - обычно те сваливают бету с десятков мА (старых выпусков п-н-п), или с ампера - полутора ампер.
-
На них делали и эстрадные усилки, где их были шеренги с колоннами. Не только Прибой. Если "гридлик" требуется такого низкого номинала, то им бы вторичная обмотка межкаскадника в сетку. Или раскачка катодным повторителем с непосредственной связью.
-
Ну если и сплавленный баллон не признак кончины, то и говорить не об чем. Он там так плавится, что стекло прилипает к аноду. Какие еще лампы славятся таким замечательным поведением? Приведу обратный пример. Две 6П45С с вусмерть закопченными баллонами - в некоторых местах через пятна не просматривался анод - при эмиссии 0,18 и 0,21 А (норма в выборке 0,49 А) при работе в цирклотроне снизили выходную мощность с 28 Вт до 21 Вт. По сравнению с новыми. При нормальном качестве звука. Сложил себе впечатление, что 6Р3С самая неудачная ламповая разработка. Интересно, она содранная с западной, или в СССР ее разработали?
-
Статистики не вел, но уж больно часто они попадались, побелемши. Среди куч и ящиков других всяких разных ламп.
-
Да, нет никаких дополнительных термостабилизирующих цепей. Притом, при необходимости, эмиттерный резистор можно и увеличить. А базовый резистор, в зависимости от параметров конкретных JFETов, будет от нескольких Ом, до десяти Ом. Что очень выигрышно и в плане широкополосности схемы. Как известно, "германцы", в отличие от кремния, очень щедры на ток. А КП903 сами по себе не очень токовые. Так что здесь получается очень удачное сочетание
-
И культура производства выше - механизация, и такое прочее, и отбор/отбраковка. Ну и 5% "гармонов" в те времена было суперлинейно. А у нас сейчас, спустя век, не все пришли к тому, что 5% это действительно гуд. Смотря какие это 5%. Но раковая опухоль "симуляторной болезни" заразная штука. Косит ряды аудиоаматоров, что чума. Сесть на иглу нулей после запятой раз плюнуть. А соскочить с нее?
-
Ступенька на 20 кГц исчезла при токе покоя 10 мА.
-
Цирклотроны очень стабильны в этом плане. И это понятно - под каждым плечом ВК находится не дохлый стабилизирующий резистор местной ОС в доли Ом, а половина сопротивления нагрузки. Мало того, даже если выдернуть один транзистор (или лампу) с одного плеча выходного каскада цирклотрона, то и тогда на нагрузке не появится постоянка. С КП801 не довелось иметь дело. Не удалос раздобыть ни одного.
-
Формула первого приближения, или еще менее, чем первого. Простой взгляд на ВАХ обнаруживает разные ее участки, с разным законом. И у разных приборов тоже есть своя разница. Еще можно сравнить ВАХ той же 6С1П и 6С3П.
-
А может, "секрет" прямонакалов в их очень низкой крутизне? ВАХи медленно поднимаются, при этом перегиб-"клюшка" практически не образуется. И удобно строить нагрузочные линии "как положено", перпендикулярно линиям ВАХ. Нагрузка при этом вполне умеренная, при низкой альфе. Вот, к примеру, взять 6С1П. Косвеннонакальная, а ВАХ - ну чисто "прямонакальная".
-
На выходе использовались практически все возможные варианты: JFET, SIT JFET, MOSFET, в том числе латералы, карбидкремниевые нормально открытые JFET. Общее для всех них - предварительная часть усиления, собранная на JFET. Прародителем всех вариантов был "Цирклотрон КП903В". Цирклотроны КП2 отличаются от "КП1" тем, что у предварительной части сменена полярность питания, и использованных транзисторов. Это иногда удобно для получения максимального размаха выходного напряжения при "неудобных" величинах смещения транзисторов ВК. А последний, на днях замакетированный вариант был с комбинацией КП903/ГТ806 в ВК. Ток покоя на 20 кГц у этого варианта исчез уже при 10 мА тока покоя ВК. Меандр на 1 кГц идеальный. При довольно скромном радиаторе, на котором установлены рядом КП и ГТ, выставленный ток покоя 90 мА при прогреве постепенно снизился до 80 мА и зафиксировался. Схема этого макетного варианта во вложении. Там же спектр варианта КП1 с КП802А на выходе, при разном импедансе нагрузки. Такой же характер спектра наблюдался во всех вариантах усилителя, с разными транзисторами ВК.
-
Тема авторская, но максимально расширенная, так что можно смело делиться. Не только усилителем, но и вариантами комплектной к нему АС. Хотя наверняка у вас не стоит гст в драйвере. Авторский вариант тоже предусматривает использование 6П6С вместо 6Ф6С.
-
Ей может быть и 50 кОм в сетку максимум дозволенного. И вообще, наверное, лучше с ней вообще не связываться. Заметил у этих, и подобных рогатых, склонность завоздушиваться при хранении.
-
Схема классического лампового однотактника, с некоторыми схемными удобствами. Задумка была использовать лампы только октальной серии. И чтобы в схеме было поменьше электролитов. Германец превращает второй этаж СРПП в нагрузку на порядок большую, чем просто с резисторами. Что сразу разрешило две трудности, первым клиппирует не драйвер, а как и положено, выходной каскад. Ну и повысилась чувствительность усилителя. Да и триоду приятней работать на нагрузку в 10Ri, или поболее. Разделительный конденсатор С4 в последующих выпусках будет с большей емкостью, до 1,5 мкФ, или еще больше. R7 при этом должен быть пропорционально уменьшен. В качестве ТВЗ используется или домотанный второй секцией вторички ТВЗ-1-9, или новодельный, на базе Ш-железа ТВК-110. "Башня" на корпусе в следующем по серийному номеру усилителе, и в последующих, исчезнет. БП в них будет организован на торе габаритной мощностью 70 Вт, в виде отдельного блока, размещенного внутри корпуса. Усилитель на мелкой серии. Хорошо прижился в качестве прикомпьютерного, когда АС находится на расстоянии вытянутой руки. Хорош будет и как теплый, комфортный усилитель-ночник для спальни. Да и в качестве усилителя для наушников вполне подходит. АЧХ на нагрузке составляет 50 Гц - 31,5 кГц, это с домотанным слоем вторички на ТВЗ-1-9, и по уровню -1,6 дБ. По уровню -3 дБ получается 35 Гц - 40 кГц. Со специально намотанным трансформатором (сечение железа от ТВК-110 5 см2, 5 секций, три вторички две первички) полоса по уровню -1,6 дБ составила 31,5 Гц - 50 кГц. На нём же, по уровню -3 дБ 25 Гц - 60 кГц. Выходная мощность скромная, всего 1,05 Вт. Но с очень мягким клиппингом. Так что требуется акустика почувствительнее. Сделаны первые 2 пары эксклюзивных динамиков диаметром 152 мм, специально для АС под этот усилитель. О них информация будет дальше, в этой же теме. Последнее редактирование: 2 Янв 2023 Фото варианта БП на торе. . ШП динамики, специально для этого усилителя. Паспортная мощность 10 Вт, номинальный диаметр катушки 20 мм. Подвес тканевый, магниты "кобальтовые", катушки легкие, на бумажном каркасе. Рамы стальные, толстые, оцинкованные, густо покрыты лакокрасочной органикой для большей защиты от влаги и демпфирования железа. Планируются в прикомпьютерную настольную акустику. "Фри ейр", или обратный рупор. Пара №1, №2. Рама от 2ГД-8 (верхние три фотки). ........Re, Ом......Fs, Гц.......Qа........Qe........Qt №1....6,5...........90..........5,35.....2,45......1,68 №2....6,5...........95..........5,68.....2,55......1,76 Пара №3, №4. Рама от 2ГД-3. ........Re, Ом......Fs, Гц.......Qа........Qe........Qt №3....7,0...........102........5,94.....2,20......1,60 №4....7,1...........102........5,88.....2,88......1,93 Варианты оформления усилителя, от повторивших его.
-
Вот слышал от друга-спеца совершенно противопроложное. Что эта рогатая более-менее устойчиво работает только в классе В, с током покоя не выше 10-12 мА. А вообще понравилось укрощение строптивых ламп ВК, любящих уходить вразнос, схемой цирклотрона. Или применением транзисторных ГСТ в катоде, зашунтированных конденсаторами. Где треть напряжения смещения падает на таком "катодном резисторе", а две трети подводятся от источника фиксированного смещения.
-
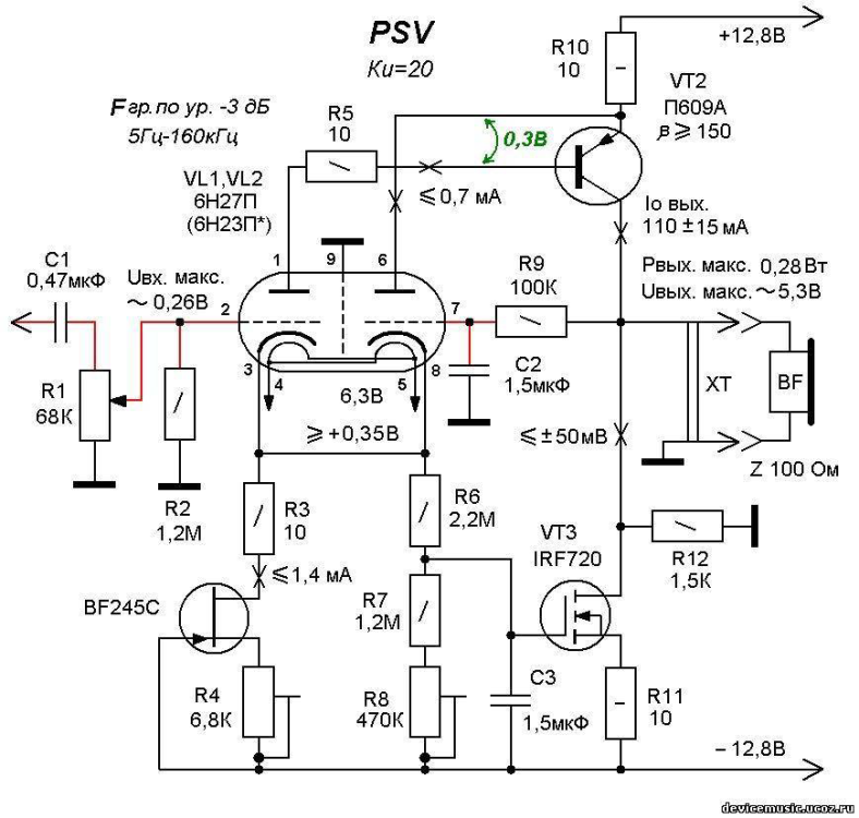
Тема по примерам такого использования усилительных ламп. Для целого ряда ламп в справочниках приводятся режимы для работы и на 12 В анодного, и на 6,3 В. Для некоторых этот режим единственный. Пример ушного усилителя по теме. В наладке непрост, но уже давно изготовлен в стерео варианте, и работает по назначению. Полоса большого сигнала (полоса мощности) измерялась на уровне чуть ниже клиппинга, на 5 В, при нагрузке 100 Ом. ятно удивил своей высокой линейностью. При том, что номинальная мощность наушников единицы милливатт, при трети ватта гармоники и интермодуляция очень близки по уровню, и составляют сотые доли процента (THD: 0,05 – 0,06%; IMD: 0,05 – 0,08%). Что на порядок-два превышает нелинейность самих наушников при этой мощности. Спектр представлен только второй гармоникой. Жаль, скрины недоступны, чтобы показать графики.
-
Жаль, тема усилителей с высоким выходным сопротивлением не востребована настолько, как она этого заслуживает. Но все же имеет место быть. Предлагаемая схема достаточно отработана, давно в ходу. На мелкой серии. На входе использованы комплементарные пары мелких JFET. Пример пары в таблице вложения. Входные двухтактные комплементарные пары для этого усилителя очень хорошо подбираются из таких транзисторов: n-канал....р-канал КП303Д - 2SJ103GR; BF245F - 2SJ103GR; 2SК246GR - КП103ЛР(КП103Л). Выходное сопротивление усилителя, без учета резистора R23, аж целых 600 Ом. Выходной ток усилителя пропорционален входному напряжению, в отличие от обычных усилителей, в которых выходное напряжение пропорционально входному, с жестко фиксированным коэффициентом передачи. Работает совместно с согласованной акустикой. У варианта с питанием + 25 В, с использованием на выходе IRF9640/IRF630, токе покоя 470 мА, измерено Кг 0,92%, Ки 0,94% при выходном напряжении 5 В и нагрузке 5 Ом. Вторая и третья гармоники в спектре преобладают, четвертая и пятая гораздо ниже, остальные ниже уровня шума (см. вложение). И это все получилось на обычных ключевых полевых транзисторах. Выходные транзисторы не подбираются, их различие устраняется при настройке схемы. Усилитель очень эффективно использует напряжение питания. Настройка включает и компенсацию разницы в частотных свойствах плеч усилителя. Все каскады, кроме выходного, работают в невыключающемся режиме. На пороги клиппинга, при выходном напряжении 10,2 В, Кг 3,0%, Ки 3,5%, спектр спадающий. Клиппинг очень мягкий, малозаметный. У этого варианта выходная мощность 25 Вт/ 8 Ом, полоса большого сигнала 10 Гц - 200 кГц, сигнал/фон -78-84 дБ, сигнал/шум (МЭК А) -95 дБ. Постоянное напряжение на выходе 5...25 мВ. Ку на нагрузке 8 Ом 40.
-
Германиевые цирклотроны. ВК Шиклаи, Дарлингтона, простой.
Святослав_ posted a topic in Semiconductor
Темы по ним большие. Если вкратце, то схемы достаточно термостабильные. СуСубъективно, по качеству, превосходят германиевые усилители с общей обратной связью. У некоторых вариантов полоса большого большого сигнала (полоса мощности) достигает 2 МГц, по уровню минус три дБ.-
- 1
-
-
Тема давняя, живет, пусть будет и здесь. Схема типичного операционника, с небольшой глубиной общей ООС, на дискретных элементах. С небольшими особенностями, для корректной работы на германиевых полупроводниках. Схема, и типичный для нее спектр гармоник.
-
Это не тема OTL, где лампы приспосабливаются к работе с АС, или наушниками "обычного" сопротивления. В этой теме под конкретные выходные лампы будет приводиться импеданс нагрузки. Для старта "Цирклотрон 6П45С" в виде оконечного бескорпусного блока, работающий на массив ШП динамиков номинальным сопротивлением 128 Ом. К нему в комплекте однотриодный предварительный усилитель.
