-
Posts
97 -
Joined
-
Last visited
-
Days Won
3
Aleksey_kul last won the day on August 24 2023
Aleksey_kul had the most liked content!
Recent Profile Visitors
The recent visitors block is disabled and is not being shown to other users.
Aleksey_kul's Achievements
-
Идея в свое время была слямзина у уважаемого Клячина Александра, под полочники Динаудио, очень устойчивы:
-
Групповой излучатель.
Aleksey_kul replied to Tannoyaudio's topic in Theory and practice of acoustic construction
Пропадает весь смысл - одна полоса. В некоторых случаях, при преобладании в количестве 3гд38 над 5гдш4-4, есть смысл добавить ВЧ, раздел 10 кГц первым порядком. Меня устроили 3гд2, четыре шт в параллель. -
Групповой излучатель.
Aleksey_kul replied to Tannoyaudio's topic in Theory and practice of acoustic construction
Я бы посоветовал отодвинуть от стены хотя бы на 0,5 а лучше на метр. 4ГД35 обычно даёт избыток НС по сравнению с 5ГДШ4. -
Групповой излучатель.
Aleksey_kul replied to Tannoyaudio's topic in Theory and practice of acoustic construction
То Kutun - ну Вы бы хоть добротность 4А32 глянули что ли, прежде чем в щит их толкать. Да и представьте размер, который получится. -
-
Когда-то по просьбе друга делал АС на 4А-32, по всем расчетам, подтвержденным практикой, получились следующие данные: объем 90 литров, ФИ - длинна на толщину передней панели 20 мм, диаметр 80 мм.
-
Групповой излучатель.
Aleksey_kul replied to Tannoyaudio's topic in Theory and practice of acoustic construction
Приводя выше АЧХ ГИ в щите я забыл упомянуть условия измерения (это важно) - микрофон расположен в точке прослушивания на расстоянии 2,5 м от линии плоскости щитов на высоте ушей и направлен по центру между щитами. Если Вы специалист в "колонкостроении", то должны понимать, как подобное расположение микрофона влияет на вид АЧХ и чем этот вид отличается от АЧХ при расположении микрофона на оси перпендикулярной фронтальной плоскости АС на стандартном расстоянии в 0,5-1 м. -
Групповой излучатель.
Aleksey_kul replied to Tannoyaudio's topic in Theory and practice of acoustic construction
Илья Александрович - вот АЧХ моих щитов, покажите, пожалуйста, где находится страшный горб на верхней середине. -
Групповой излучатель.
Aleksey_kul replied to Tannoyaudio's topic in Theory and practice of acoustic construction
По поводу трамвайного гула может говорить только человек не слышавший подобной акустики. По поводу 1 Вт - 1,5-2 Вт подводимой мощности уже очень громко в комнате 20 М2 (говорю про свою комнату и свои щиты), соответственно, мощность подводимая к одному динамику 2÷32=0,0625 Вт, прикиньте максимальное смещение диффузора, катушка работает в линейной области при минимальных искажениях, суммарная мощность одного щита 5х32=160 Вт, запаса по мощности выше головы. Вес диффузора одного ГД 3 Гр, можете прикинуть разрешение, суммарная площадь диффузоров эквивалентна площади ГД в 35 дюймов, прикиньте вес диффузора такого динамика, с какой мощности он начнет работать и насколько будет высоко его разрешение. -
Групповой излучатель.
Aleksey_kul replied to Tannoyaudio's topic in Theory and practice of acoustic construction
Размер щитов 1000х1500, сопротивление 8 ом, можно перекоммутировать под 4 Ом, если понадобится. Для большей жесткости, по периметру брусок 40х40 мм и две поперечных распорки из фанеры 20 мм. ВЧ головки 3ГД2 с фенольным куполом, раздел - первым порядком на 10 кГц, возможно, после замены всех 3ГД38-Е на 5ГДШ4-4 они и не понадобятся. Монтаж между ГД проводом 4 мм2, между группами 6 мм2. По заветам уважаемого Василича, для основы нужны ГД с резонансной не выше 80 Гц, иначе не получится достаточно понизить результирующую воспроизводимую АЧХ, соответственно, добротность выше 1 и максимально широкая АЧХ. -
Групповой излучатель.
Aleksey_kul replied to Tannoyaudio's topic in Theory and practice of acoustic construction
После различных экспериментов привел ГИ в щите к виду, который вписывается в габариты моей комнаты и отвечает необходимым и достаточным техническим требованиям к подобному оформлению. В щитах примерно пополам 5ГДШ4-4 и 3ГД38-Е, последние, по мере возможности, буду менять на 5ГДШ4-4. Несколько ям на АЧХ обусловлены особенностями комнаты, на восприятие не влияют. Звук вполне соответствует требованиям высококачественного воспроизведения. Все эти баталии на 12 страниц - классический пример демонстрации различий в физиологии ушей высказывавшихся, различий в их музыкальной грамотности, музыкальных предпочтениях и т.д. Особое недоумение вызывает настойчивое упоминание каши от одного товарища. -
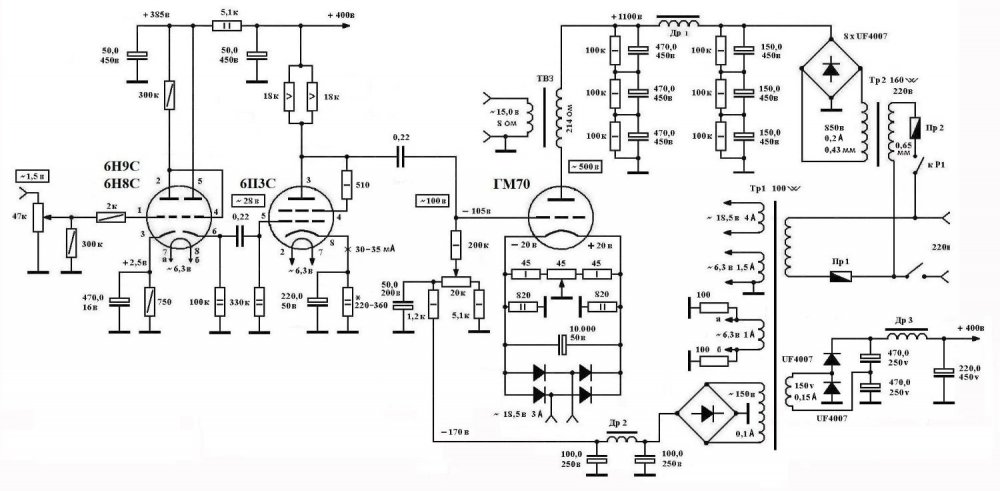
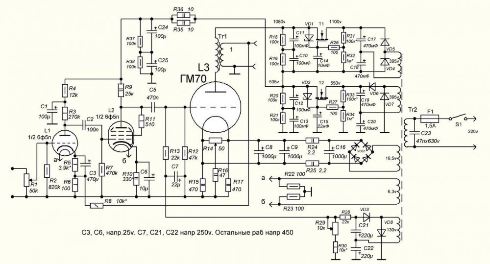
На просторах интернета наткнулся на схему однотакта на ГМ-70 с применением 6Ф5П в преде. Хотелось бы услышать мнение уважаемых отцов лампостроения об уместности применения пентода для раскачки ГМ-70 - минусы, если есть. Плюс - логичность применения двух ламп в одном баллоне. Мощность пентода вполне достаточна для раскачки. Интересует именно входная часть до сетки ГМ-70.
-
Все эти ролики на ютубе- чистой воды профанация, из серии "И шо тот Шаляпин? Мне давеча Изя по телефону напел, ничего особенного!"
-
То Lukasarts - дружище, приезжай ко мне в Луганск, послушаешь (можно будет рупора поставить, если приспичит), проникнешься и доделаешь проект до конца! Оно того стоит! Лампы закроешь сеткой и никто до них не доберется.
-
При анодном ГМ-70 в 1050 В и токе 0,1 А, мощность потребляемая моноблоком составила 280 Вт, оказалось достаточным использовать железо и первичку (с добавлением обмоток на 127 В) от ТС-270.
