-
Posts
56 -
Joined
-
Last visited
-
Days Won
1
Content Type
Profiles
Forums
Events
Everything posted by Magnetron
-
Да, R29 и R32 cостоят каждый из двух последовательно соединенных резисторов чтобы из стандартных номиналов получить нестандартный. На всякий случай продулирую схему, в первом посте она почему-то отображается в очень мелком разрешении.
-
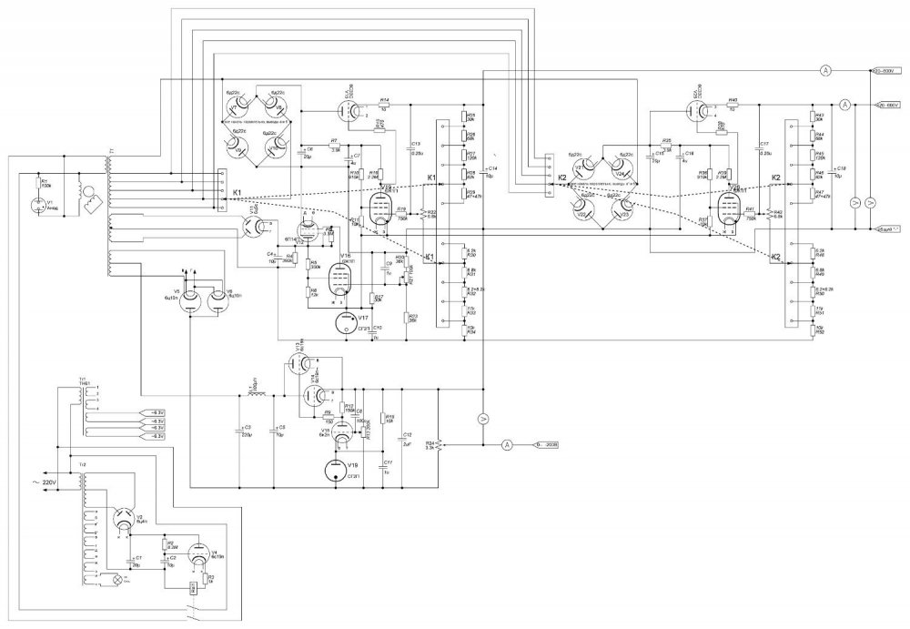
В этой теме я поделюсь опытом создания лабораторного БП для макетирования ламповый устройств. Само собой, ЛБП тоже ламповый))) В основе идеи создания прибора было объединить положительные качества приборов УИП-1 и УИП-2, избавив его при этом от их же недостатков. Недостатками УИП-1 является его чрезмерная громоздкость, и единственный мощный канал анодного напряжения. УИП-2 же "хромает" мощностью и ограниченным верхним пределом регулировки напряжения (300В 250 мА против 600В 600 мА). Решено было использовать схему и анодный трансформатор от УИП-1 и переработать его на самую "современную" элементную базу ламповой эпохи. Получившийся блок питания имеет два стабилизированных канала анодных напряжений с диапазоном регулировки от 20 до 600В с максимальным током нагрузки до 500 мА кратковременно (длительно можно грузить на 300 мА), один канал отрицательного напряжения с диапазоном от 0 до -250В с максимальным допустимым током нагрузки в 100 мА для цепей смещения или маломощного двуполярного питания и два канала накальных напряжения по 6.3В с током до 10А каждый, которые можно соединять или параллельно или последовательно, если нужно 12.6В. В качестве стабилизаторных ламп вместо УИПовской батареи ГУ50 использованы 6с33с по 1 штуке на каждый канал, в УПТ стаилизаторов -- пальчиковые лампы 6ж1п и стабилитроны, канал отрицательного напряжения сделан на основе стабилизатора с двумя 6с19п. Выпрямлением переменки с УИПовского трансформатора занимаются мосты на кенотронах 6д22с (лучшие из всех доступных кенотронов, особенно по части изоляции катода от накала, что позволяет все спирали накала просто параллелить). Накальные каналы запитываются одним трансформатором ТН-61. Вспомогательные напряжения для нужд самого ЛБП вырабатываются отдельным самонамотанным трансформатором на железе от ОСМ0.25. Присутствует задержка включения анодных напряжений. Трансформатор от УИП-1 подвергнут доработке -- убраны с него все накальные обмотки и домотаны обмотки питания канала отрицательного напряжения и опорного источника напряжения. Дполнительно домотана небольшая обмотка (витков 15), которая соединяется последовательно с первичкой, чтобы несколько понизить выходные напряжения анодных обмоток. Вспомогательный трансформатор выдает накальные напряжения для ламп прибора, и напряжение питания схемы задержки включения анодных напряжений. Конструктивно весь прибор собран в корпусе серии "Надел" от частотомера. Все резисторы -- МЛТ (кроме пары исключений), конденсаторы -- все бумажные МБГО и К75-40 кроме одного импортного электролита в питании канала отрицательного напряжения. Ещё одним немаловажным моментом при сборке прибора стала необходимость отбора кенотронов 6д22с по величине сопротивления изоляции катод-накал. Проверку нужно производить мегаомметром на 1000В на лампе с полностью прогретым накалом и воздерживаться от применения ламп с сопротивлением изоляции 100 МОм и ниже. В противном случае возможен пробой в выпрямителе с нехилым дуговым фаер-шоу. Схема лабораторного блока питания: Виды внутри и снаружи: Проверка под нагрузкой: Под нагрузкой 500мА уровень пульсаций составляет 0.2В, что при напряжении 600В составляет менее 0.05%.
-
Так с одного предприятия и с одной партии же))
-
Новости по усилителю: закончил размещение всех компонентов в модуле выходного каскада, спаял добавочные резисторы для двух киловольтметров которые будут измерять анодное напряжение и напряжение 2й сетки. Вентиляторы обдува ламп наконец удалось закрепить, пришлось городить хитрые кронштейны. Остается сделать боковые фальш-панели (родные от с1-74 утрачены) и можно будет отдавать корпус на финишную отделку. После отделки корпуса останется собрать окончательно выходной каскад и спаять всю внутреннюю схему. А, ещё я задизайнил и подготовил к печати комплект новых шкал для измерительных головок. Все головки -- винтажненькие ПМ-70.
-
Самый большой импульсный модуляторный тиратрон в стеклянной колбе -- ТГИ1-2500\35, вот уж всем лампам лампа! Применялся в мощных электрофизических установках (ускорители, лазеры) а также в модуляторах РЛС. Встречается весьма редко, тираж был небольшой. Чисто случайно пойман на аукционе за жалкие 20$.
-
Ртутный газотрон ВГ-163 -- самый большой в линейке. ТГИ2500\50 из предыдущего поста на его фоне смотрится скромно)) Средний выпрямленный ток 16А при 15 кВ обратного напряжения, амплитудное значение тока допускается в 50А.
-
Не то чтобы "призрак", но лампы мягко говоря не частые и весьма дорогостоящие -- импулсьные модуляторные тиратроны ТГИ1-2500\50 (50 кВ, 2500А). Применялись в основном в мощных электрофизических и лазерных установках. Производитель -- львовский "Полярон", 90ые-2000ные годы (возможно перемаркировка). Сименсовская RS1020 на фоне.
-
Предок лампы ГМИ-83 под названием Г-483. Дата выпуска -- декабрь 1951 года, самая старая модуляторная лампа в моей коллекции. Производитель -- фрязинский завод №191 (если не ошибаюсь).
-
Вот как, спрашивается, те же ДИД-0.5 мотали... А у него статор 20 мм в диаметре снаружи корпуса..
-
- 1170 replies
-
- 12
-
-
-
-
Оххх, таки намотал его. Все выходные намучался с ним. Раза три при всыпке секций обмотки рвался провод, приходилось переделывать.
-
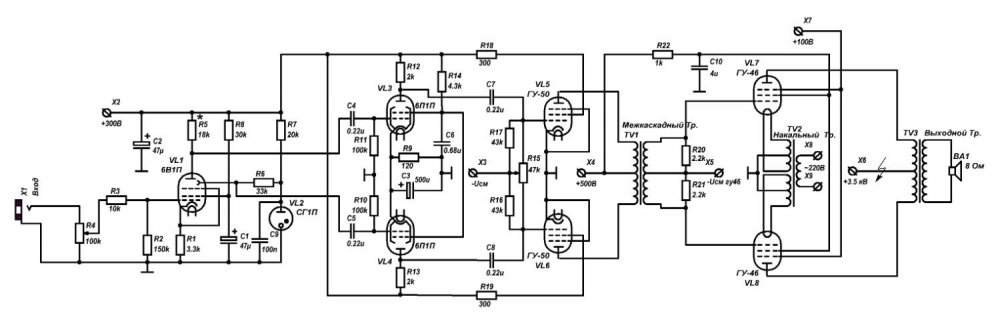
Такую лампу я применил во входном каскаде своего могучего усилителя-радиоузла на ГУ-46. Довольно интересный опыт. Поскольку звук мне сравнить не с чем, то мне он понравился))) А так она была довольно популярна в разной научно-изменительной и прочей электрофизической аппаратуре за высокое быстродействие схем на них, в частности на ней делались генераторы импульсов нано- и даже пикосекундной длительности. Живьем видел их в схемах развертки осциллографов.
-
Вот здесь она описывается как тетрод без лучеобразующих пластин. http://www.russiantubes.ru/prop.php?t=8&p=238
-
Раз уже такая пьянка, покажу ещё один мегараритет выловленный на местном аукционе -- генераторная лампа ГУ-64. По одному из предположений эта лампа была разработана исключительно для радиопередающей аппаратуры применявшейся на "Луноходах" и выпущена партией не более нескольких тыс. штук. Имеет весьма интересное сочетание параметров -- граничную частоту 175 МГц с выходной колебательной мощностью до 230Вт при очень скромных габаритах и невысоких напряжениях на электродах. Ток анода может достигать 750 мА. Такая себе перерощенная 6п45с... Даташит доступен здесь https://tehnodoka.ru/spravkalamp/gu-64.php
-
А я и не снимал его, а купил на местном аукционе за смехотворные деньги -- 0.7$. Могу с вероятностью процентов 80 предполагать, что он применялся в ранних образцах судовых\морских РЛС, тех же самых в которые потом шел тот же МИ12 (помню читал описание станции с ним, помню что она морского назначения, но названия вспомнить не могу) Для сравнения, фото МИ-12 (с ostron.de)
-
Может и немного не по теме, но таки дичайший раритет. Один из самых ранних (если не самый) серийных импульсных магнетронов на диапазон длин волн в 10 см с необычной маркировкой МИ2-10 выпущеный в "4м квартале 1950 года". Тогда по всей видимости ещё не было стандартной сквозной нумерации магнетронов с буквенными индексами, обозначение вероятно означало, 2 -- номер разработки, 10 -- 10см длина волны. В дальнейшем в этом же корпусе выпускалась целая линейка чуть отличающихся по частоте магнетронов -- МИ-12. МИ-13, МИ-14, МИ-15, МИ-390 (экспортное исполнение МИ-12). Электрические параметры МИ2-10 скорее всего аналогичны его наследникам. Присутствует логотип производителя (что вообще говоря для СВЧ-приборов -- большая редкость, такое присутствие) который я не могу опознать.
-
Не совсем в тему, так как это не трансформатор, но все же моточное изделие. Задача со звездочкой: вмотать вот в ЭТО трехфазную 2х слойную обмотку на 3000 об\мин. Это статор электродвигателя вентилятора 1.25ЭВ2.8, которые я собрался применять в своем усилителе на ГУ46. Вентиляторы эти стоят дурных денег, а у меня скопилось несколько штук нерабочих, а рабочий лежит только один, как оказалось. Так как я несколько лет работал на предприятии по ремонту-перемотке электродвигателей и трансформаторов, то из спортивного интереса решил попробовать. Получится -- будет сэкономлена куча денег. Каждая фаза обмотки состоит из 6 секций по 250 витков проводом 0.1мм... Завтра надо изваять миниатюрную намоточную оснастку. Смотрю я на этот статор и на ещё более крошечные моторчики-сельсины-вращающиеся трансформаторы авиационного назначения и думаю, а как их мотали?
-
Да, ртутные вентили предельно красивы и готичны) Сохранились их только считанные единицы, увы( По этой причине я и выбрал ВГ-129, а не какие-либо иные газотроны. Я бы именно так и сделал, если б позволила высота корпуса. Хотя в макете лампы вполне себе хорошо жили и с вентилятором сбоку и впритык к выходному трансу, ИК излучением ничего не пожгло.
-
Вижу, тут задаются вопросы о целеполагании))) Они уже задавались несколькими страницами ранее, но повторюсь, основное целеполагание -- это таки сделать нечто беспрецедентное, то, что никто ещё не делал. Вернее, делал один человек и один раз. Я же хочу превзойти его усилитель по части компактности, при той же мощности (1200Вт или чуть более) и ламповости сделать его в гораздо меньших габаритах, чтоб был не "шкаф" а только лишь "тумба")))) Результаты макетирования меня в общем-то устраивают, предела совершенству нет, где-то нужно остановиться. Иначе не будет вообще шансов из макета вылезти. Да я б не сказал. Просто нужно помнить о ТБ, не лезть в заряженное. И не пренебрегать изоляцией в трансформаторах. Просто этой изоляции нужно больше, отступ от края обмотки -- шире, в остальном все то же самое, что и при 300-500В анодного. То же самое касается проводов монтажа, если нет специальных высоковольтных, то можно использовать обычные, продев их в прозрачную ПВХ трубку от капельницы. Конденсаторы фильтровые правда сложнее достать, но на вторичном рынке ещё попадаются по объявлениям. Как бы там ни было, а работа продолжается, готова уже и задняя панель корпуса выходного каскада. На ней размещены разъемы -- низковольтный, высоковольтный, сигнальные, выводы для подключения АС просто с барашками, без каких-либо специфических разъемов и ещё один дополнительный вентилятор. Теперь надо сделать ещё боковые фальш-панели и можно отдавать в порошковую покраску.
-
Перегрев маловероятен из-за сильного обдува. Но подумать об этом можно.
-
Компьютерные вентиляторы не рассматриваю, так как им требуется 12 вольт постоянки, из-за которых неизбежно появление диодного моста в усилителе, что разрушит основную концепцию))) Ну и кроме этого ещё и импортная пластмасса появляется... Так что будут только советские вентиляторы на 220В. Меж тем в первом приближении готова передняя панель блока выходного каскада, дальше надо сделать заднюю панель, потом пескоструйка и порошковая покраска всего корпуса, после чего уже можно окончательно собирать. На передней панели имеется окно закрытое сеткой для наблюдения за выходными лампами, измерительные головки, которые будут показывать напряжение и ток анода, напряжение и ток второй сетки, лампочки индикации показывающие наличие напряжений смещения, второй и третьей сеток и лампочка сигнализирующая о замкнутости цепи блокировки. В целях защиты как выходного каскада, так и пользователя усилитель будет оборудован несколькими уровнями блокировок. Сквозная цепь блокировок не даст включить высокое напряжение при любом отстыкованном кабеле , а ещё одно реле будет замыкать цепь блокировок только при поданном отрицательном смещении на лампы, в противном случае высокое напряжение тоже не включится. При включении усилителя сначала включаются все накалы и источник смещения, после появления смещения цепь блокировок замкнется и включится реле времени задержки включения высоких напряжений (+300, +850, +3500В соответственно). Ещё надо придумать схему плавного подъема напряжения +3500В.
-
Категорически, нет. Практика показала, что окружающие компоненты не перегреваются, а с двумя злющими вентиляторами, которые будут заниматься обдувом ламп -- и подавно не перегреются.
-
Примерка компонентов выходного каскада в корпусе. Все влазит просто идеально, ещё и места немного остается.
-
Подготовил заготовку корпуса для выходного каскада, сейчас придумываю дизайн передней панели, определенно будет окно закрытое сеткой, чтобы было видно лампы и будут головки для измерения анодного напряжения, анодного тока, напряжения и тока второй сетки. Основой стал корпус от осциллографа С1-74, полностью выпотрошенный и доработанный путем замены передней и задней панели и добавлением толстого плоского шасси на самый его низ.
-
Послушал наконец макет усилителя. Выходной каскад работает в следующем режиме: анодное 3.5 кВ, вторая сетка 850В, третья сетка 300В, ток покоя 100 мА на каждую лампу. В качестве АС использовались советские концертные колонки "Форманта" построенные на парах широкополосных динамиков ГД303+75ГДШ. Должен признать, усилитель меня впечатлил. Весьма приятно впечатлил. Слушал конечно же металл окологотической направленности -- Gothminister, Lord Vampyr, Trail of Tears, исконную классику doom metal"а Candlemass и подобные хорошие годные метал-банды. Слушал на мощности до 100 Вт, чтобы не превращать соседские квартиры в камеры Гуантанамо))) Звук понравился, ощущал себя словно на концерте, бас-гитара и ударные слушались, как и полагается, не столько ушами, сколько печонкой. Гитарные же соляки и чистый вокал пронизывали душу) Трудно представить, какие будут ощущения на его предельной мощности с мощно концертной АС, но полагаю, что грандиозные. Помню, после рок-концерта ощущал себя контуженным, рискну предположить, что от этого "радиоузла" эффект будет схожий)) Да, похоже что это именно оно самое, для бас-гитары аппарат подошел бы практически идеально. После всего этого текста я оговорюсь, что у меня есть одна большая проблема в плане впечатлений от звука. Мне не с чем его сравнить. Я не являюсь меломаном перепробовавшим кучу разной суперкачественной и супердорогой аппаратуры и понимающим чей конкретно звук мне нравится. Имея опыт построения ламповой аппаратуры я не имею опыта её прослушивания))) В нашем местном музыкальном клубе, где выступают разные банды, эксплуатируется ламповый концертный усилитель мощностью предположительно ватт 300 (внутри просматривалось штук 6-8 (по старой памяти) КТ88 или чего-то подобного) и если и можно с чем-то сравнить мое изделие, то разве что с тем аппаратом. Но и о его звучании воспоминания довольно обрывочные... Теперь же будет новая эпопея -- сборка макета в корпусах и окончательная доводка, что займет немало времени... Но буду дополнять тему обновлениями и фото процесса.
