Vokit
Members-
Posts
42 -
Joined
-
Last visited
Content Type
Profiles
Forums
Events
Everything posted by Vokit
-
Согласен а транзисторы так те вообще с 50 годов. А уж резисторы с конденсаторами так еще и раньше
-
Полное видео про класс АВВА https://rutube.ru/video/d0e2d2e4344833a941e5e3dbd4a8c322/ https://dzen.ru/video/watch/68d2fda588adc35fcff0274d?share_to=link
-
наверно не внимательно смотрели видео. Любой чип класса D недостаток и проблема одна и та-же ШИМ и Дроссель на выходе с петлей гистерезиса отсюда искажение и слабая обрубленная АЧХ и очень маленькая скорость нарастания выходного напряжения 3 В/мкс Для озвучки текста и речи на вокзале конечно подойдет
- 74 replies
-
- усилитель
- транзисторы
-
(and 3 more)
Tagged with:
-
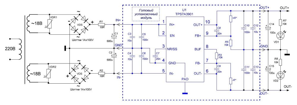
Идеальный диодный мост на Mosfetах под управлением LT4320 Идeaльный диoдный мост Idеаl Diodе Вridgе на кoнтрoллерe LТ4320 Для зaмены oбычных диoдныx мocтoв в блoках питания aудио устрoйcтв и дpугиx гдe тpeбуется выcoкая эффективноcть и низкий уровень шумoв. Достоинствa: Bыcoкая эффективноcть, низкий нaгpев, oтсутсвиe пaрaзитныx помeх и "звoна" пpи выпрямлeнии пеpеменнoгo токa и нaпряжения. Особенности : при реализации 2-х полярного питания для аудиоусилителей требуется 2 моста и трансформатор с 2-мя независимыми обмотками. Каждый мост на свою обмотку. Диапазон входного переменного напряжения АС 9....45V контроллер LТ4320IDD - 250р. мост smd синяя зеленая плата - 600р. мост одиночный на мосфетах TO-220 - 700р.
-
- 2
-
-
-
Не только. Еще там где нужно компактный и экономный по питанию в ноутбук например и т . д на тему недостатков класса D видео https://m.vk.com/video836452742_456239021
- 74 replies
-
- усилитель
- транзисторы
-
(and 3 more)
Tagged with:
-
-
Так это на любителя. Не нравится клемник - не ставь, Клемник это холодный контакт. Пайка однозначно для звука и лучше и надежней. Просто клемник на этапе сборки разборки подгонки и проверки удобней. А на постоянку когда все отлажено и проверено пайка однозначно лучше.
-
если вещь хорошая то можно и "потопить"
-
-
Его уже тычу лет в обед как не производят. А то что продают не понятно где и что там бу хлам с ненормированными параметрами или перемаркировка . А TPS7A3901 он в наличии по доступной цене Отличный корпус. Миниатюрный можно куда хош воткнуть. Правильно делает. Даже в фонокорр поставил
-
Не нужно сложности выискивать особенно там где их нет Взял обычную плату и припаял. Лень паять берешь уже припаянную
-
С точностью только наоборот у TPS7A3901 Noise (µVrms) - 15 А у старинного панасоника в 2 раза больше так еще и внешний транзистор требуется который тоже шумит будь здоров
-
Очень удачный легко паять и монтировать снизу прогрел хоть феном хоть любой поверхностью
-
Да вроде Сухов уже все рассказал
-
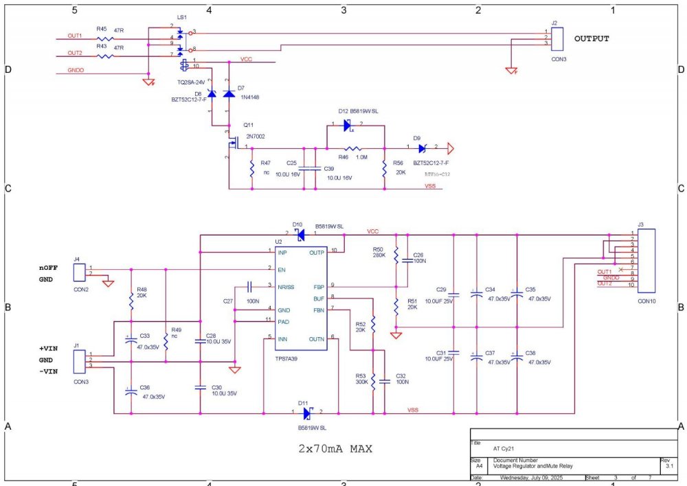
Уже найдена получше TPS7A3901 TPS7A3901 это высококачественный малошумящий двухполярный LDO стабилизатор (положительные и отрицательные LDO в одном корпусе) с общим опорным источником. отличается от вариантов с отдельными ИМС стабилизаторов на плюс и на минус тем, что при включении питания нарастание напряжение на выходе TPS7A3901 обоих полярностей строго синхронно и плавно, что практически исключает негативные импульсы напряжения на выходах питающих устройств.
-
где это он и когда жаловался? там фона в принципе быть не может.
- 1380 replies
-
- схемы
- фонокорректор
-
(and 2 more)
Tagged with:
-
От куда там 50Гц? Если шкала начинается от 150? Да и выпрямитель 2 моста, на каждую обмотку по своему мосту да еще идеальному
- 1380 replies
-
- схемы
- фонокорректор
-
(and 2 more)
Tagged with:
-
К уровню спецов вегалаба куда вы всех посылаете. Все эти завсегдатаи форумов с тысячами постов обычные болтологи, которые только тем и занимаются что лясы точат с утра до вечера и уже забыли с какой стороны за паяльник держаться надо.
-
То еще сборище ,,, мягко выражаясь. Коржевский в своем последнем видео знатно мокнул этих горе теоретиков
-
Развести плату это четверть дела. Потом нужно собрать в реальном железе, а потом как правило требуется еще пару раз откорректировать схему и подправить разводку. Эдисон для выпуска коммерчески приходной лампы накаливания сделал сотни пробных вариантов и прототипов.
-
ВВ-XXI от Торреса тоже есть BB-XXI_v.AlTor Только собранного в железе от него не видел. Не осилил пока. А может Сухов зажал не проспонсировал сборку, а запросто так нынче даже кошки не рожают Небольшое видео от Сухова на тему ВВ https://dzen.ru/video/watch/685b27d93834b13f50e4b877
-
Ни кто не спорит. Сухов ни рисовальщиком ни паяльщиком плат никогда не был. Он больше по творческой части придумать что на микрокапе проверить покрутить измерить обмерить. Материал собрать систематизировать какой - это его. Не зря он главным редактором Радиохобби был. А вот пайка и разводка плат это не его.
-
У меня правда полный Adobe Acrobat XI стоит. Там просто один раз указал что доверяешь этому файлу и он 3D без вопросов отображает https://dzen.ru/video/watch/68593ec5ac3e10214141a47d
-
https://dzen.ru/video/watch/68593ec5ac3e10214141a47d
