-
Posts
652 -
Joined
-
Last visited
-
Days Won
2
CHEL_EV last won the day on November 27 2024
CHEL_EV had the most liked content!
About CHEL_EV
- Birthday 05/24/1971
Recent Profile Visitors
3360 profile views
CHEL_EV's Achievements
-
Александр, здравствуйте. Укажите пожалуйста какая чувствительность получилась по входу, и Ктр выходного трансформатора. И если можно и другие параметры этого усилителя. Спасибо
-
Согласен. Я тут устал китайскую ИИ учить и поправлять. Там куча косяков. Я уверяю, что касается ламп, нейросеть не в теме. Я тоже думал что мне поможет DeepSeek по лампам, но когда я читал её ответ и поправлял её же неправильные ответы, она переобувалась, и отвечала чуть лучше и ближе но всё равно не точно, и только с третьего или четвертого раза что-то вразумительно отвечала. Так я поправил высказывания по 10ти примерно лампам, потом забил на это. То есть, по лампам для меня DeepSeek не авторитет.
-
Я его видел. Есть небольшой завал ближе к 20кГц. Яж Вас не отговариваю. А пишу как бы я сделал. 6Н7С отличная лампа, но иногда ей нужна подмога
-
И всё же, 30 ватт для неё много. Я бы больше 25 ватт не стал мучить. Я понимаю что многие ей вдают и 35 ватт и более. Вопрос только, для чего? Здесь тема проскочила про 6П42С, Евгений (Немой) выложил этикетки на них, и я что-то захотел опять собрать на них усилитель. Прикупил парочку очаровательную.. 36-ю уважаю, но всё же 42-я интереснее. В драйвер всё же поставлю 6Ж43П-ДР с трансформаторной связью.. 6Н7С, моя любимая лампа, но всё же она здесь, по мне, даст небольшой завал по ВЧ на самых верхах.. Если добавить ещё одно отверстие под панельку, то драйвер от May будет здесь к месту. Кстати можно прикрутить с этой схемой и на прямых связях. Схему от May и симуляцию для 6С4С от Руслана (Долбоящер), прилагаю. Здесь как раз встанет 6П36С
-
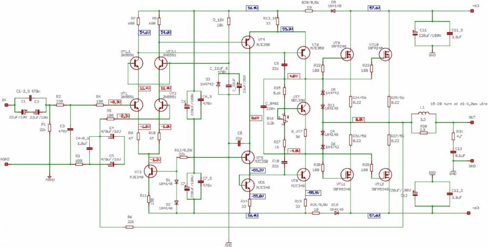
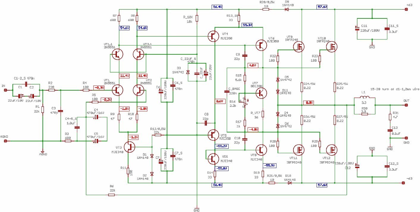
413v-47v=А-К 366вольт 366х0.082ма{47/571}=30.12 ватт У Вас лампа рассеивает на аноде 30 ватт, по даташиту 15 ватт треба. Превышение в два раза. И я бы поставил вместо 6Н7С, с её внутренним сопротивлением в 11К и усилением 25, что-то типа 6Ж43П-Е. Ну и если, накалы могут, то вместо 6П36С поставить 6П42С с камерными анодами, в этом случае режимы выходной лампы можно оставить прежние, с натягом, но предварительную лампу надо всё же сменить.. И что там делает конденсатор 1000мкф 63в, который установлен между выходом вторичной обмотки выходного трансформатора и катодом выходной лампы?
-
Константин начал стихи сочинять ☺️
-
Пишите одно, публикуете другое (схемы). Если верить последней схеме, то там действительно 14,1вт. Привышение мах 34% Это много, надо снижать напряжение, или увеличивать катодный резистор. PS: норма для 6П36С 15ватт рассеиваемой мощности. Возмите в руки лампу 6Ф3П и 6П36С и визуально сравните аноды ламп.
-
Вы насчитали общую рассеиваемую мощность 14.2 вт {2.4+11.8} Если считать цифры что Вы обозначили на схеме, то получается 252в-20=232в 232вх56 ма=13 вт 13вт-10.5вт (мах) =привышение 2.5вт, или 28,5%
-
Извиняюсь, не учёл вводные. Да, на 28-30% выше максимальных значений
-
При напряжении 290 вольт и токе что Вы указали. У Вас привышение максимальной мощности рассеивания на 50%! Если Вы любите предельные режимы, то Вам понравится 6Ж43П-Е. Она может держать + 100%
-
Да, это хорошо что есть два отверстия, и можно поставить действительно другие лампы, и даже октальные. Читая оппонентов, за и против. Понял, что одни желают повторить один в один, вторые говорят что это невозможно, а третьи говорят что схема не айс, разводка тоже, итд. Я отношусь к третьим. У каждого своё отношение к легенде. Некоторые даже дрочат на неё. Извините, слово не матершинное, но точно указывает на то что эти люди делают. Ну легенда, и что? Кто желает может и повторить один в один. А кто-то может сделать выходной каскад таким же, а питание и драйвер другим, с трансформаторной связью в драйвере и с прямыми связями в предварительном каскаде. Ниже привожу схему, эту схему я слушаю в своём гибриде. Здесь нет разделительных конденсаторов, деталей минимально. Сейчас я юзаю 6N7 на входе, но можно и 6Н8С и 6Н9С, а кто желает пальцы, типа 6Н1П и ECC85, всё это я пользовал в этой схеме, для этого требуется изменить только один номинал резистора в схеме И последнее, при повторении, надо всё же увеличить корпус примерно на 20-25%, и сделать уже нормальный усилитель! Соответственно, дизайн оставить прежним или приближённым. Извиняюсь, если был резким. Наболело
-
«Вот что мне нравится в тебе, Михалыч, это то, что ты ёмкие и содержательные тосты выдаешь». "Особенности национальной охоты"
-
Здесь обычные конденсаторы стоят. Они будут долго работать при соответствующем качестве А вот электролиты если сюда поставить, то сдохнут быстрее. Можно продлить их жизнь шунтированием обычными.. На этом и закончим про конденсаторы Кстати, если и повторять сей проект, то лучше действительно по схеме что предложил ВКН на третьей странице. Там моточные межкаскадного простые, и схема интереснее чем в оригинале. Мне нравятся схемы где из деталей только трансы и лампы. Я их называю лаконичные Один в один всё равно не сделаем, да и зачем, а вот внести свою изюминку в схему и оставить неизменный внешний вид, вот это будет тема.. Каждому поколению своё так сказать Заглянул на Озон, там пара таких корпусов для этого проекта, стоит около 10тр, правда их уже раскупили, но думаю, при определённом спросе, люди сделают PS: Схему Константина прилагаю PPS: При использовании в предварительном каскаде 6Ф3П, можно обойтись без входного трансформатора. Но это как альтернатива
-
Может Волкер был и не дурак, но я бы так ни когда не сделал. Прав ВАА, пульсаций там мама не горюй, от этого конденсаторы и дохнут.. Ни что не будет проседать и плясать если мы знаем какая будет нагрузка, и под эту нагрузку расчитываем правильно дроссель после всех вводных. Дяденька разработчик просто сделал как ему показалось красивое решение. Но чудес не бывает, сам себя нае... По мне, так это компромисное решение
-
Ну, да. Чуть корпус поболее, и лишний дроссель не помешал бы. А так эту фичу можно назвать компромиссом. Из-за этого решения и конденсаторы накрываются.. Но, это так, лирическое отступление.
