-
Posts
496 -
Joined
-
Days Won
3
Content Type
Profiles
Forums
Events
Everything posted by sound
-
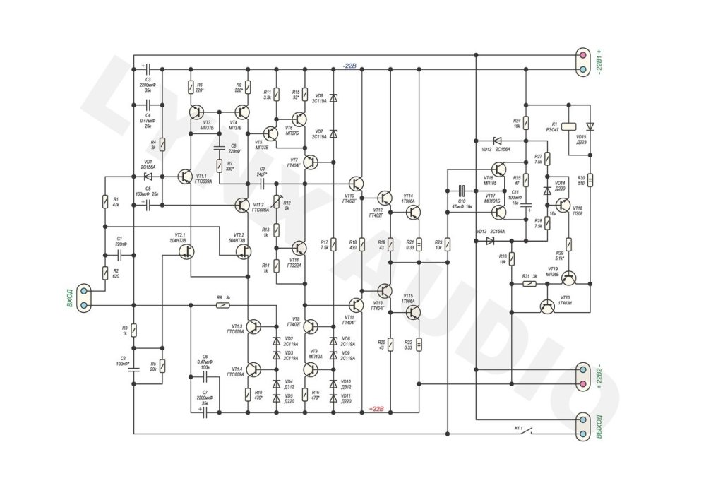
Дохрена?, убавить всегда можно. Собираем до выходного трансформатора.
- 806 replies
-
- усилитель
- транзисторы
-
(and 2 more)
Tagged with:
-
- 806 replies
-
- 1
-
-
- усилитель
- транзисторы
-
(and 2 more)
Tagged with:
-
Усовершенствованный усилитель Филина (версия Владимира Перепёлкина)
sound replied to Den101's topic in Semiconductor
-
Транзисторные усилители в системах "ламповиков"
sound replied to Сергей Ал.'s topic in About sound perception
-
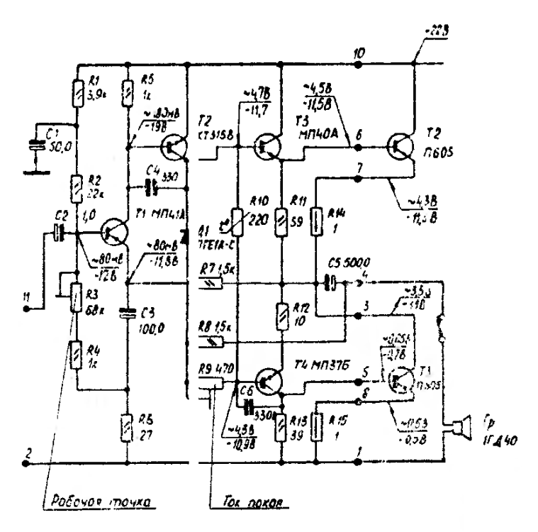
Вернемся к нашим транзисторам 1Т806 и 1т813. У первого почему то температура 343K(~70гр) и 298K(~25гр) обозначены одной линией, почему? Я не грамотный МРТ не читал, не знаю что такое Тп и Тк, предположу температура перехода и температура корпуса. В связи с путанницей в линиях, мне кажется область ранее указанная 10В, 3А одного почти равна 10В, 2А другого. Умные головы, особенно Юры из ящика, разъясните?
- 806 replies
-
- усилитель
- транзисторы
-
(and 2 more)
Tagged with:
-
А у автора поет не свистит не чихает, у повторившего темная картинка переведенная на отечественные транзисторы тоже поет. Вот так диагностика дистанционная... https://arambajk.blogspot.com/2012/01/kvazikomplementarni-zesilovac-s.html Хватит уже вешать ярлыки на всех, нужно быть добрее.
- 806 replies
-
- усилитель
- транзисторы
-
(and 2 more)
Tagged with:
-
- 806 replies
-
- усилитель
- транзисторы
-
(and 2 more)
Tagged with:
-
Заинтересовало? Вопрос задайте автору https://ok.ru/profile/562067058272
- 786 replies
-
- усилитель
- транзисторы
-
(and 1 more)
Tagged with:
-
- 786 replies
-
- 1
-
-
- усилитель
- транзисторы
-
(and 1 more)
Tagged with:
-
- 806 replies
-
- усилитель
- транзисторы
-
(and 2 more)
Tagged with:
-
- 806 replies
-
- усилитель
- транзисторы
-
(and 2 more)
Tagged with:
-
ДимДимыч, ознакомься с такими усилителями и заметь изготовляют их на 813 хотя 806 гораздо проще купить. https://www.salonav.com/arch/2019/11/kompaniya-s-a-lab-vzglyad-iznutri.htm https://www.salonav.com/arch/2018/08/integralnyj-usilitel-s-a-lab-black-knight.htm https://www.salonav.com/arch/2020/03/komplekt-usilitelej-s-a-lab-black-night-reference.htm
- 806 replies
-
- 1
-
-
- усилитель
- транзисторы
-
(and 2 more)
Tagged with:
-
Там помимо предельных параметров отличаются здорово в скорости переключения а значить и по частоте 813 покруче. Говорят графики есть в новых справочниках по транзисторам, в моих за 80-е годы нет 813.
- 806 replies
-
- усилитель
- транзисторы
-
(and 2 more)
Tagged with:
-
- 806 replies
-
- усилитель
- транзисторы
-
(and 2 more)
Tagged with:
-
Вон оно что, а молодежь - то тратится на германий а оказывается существуют утилизаторы натыревшие в свое время и желающие навариться. Я не о вас конкретно и не о ваших схемах, вернее Филина. Возьмём схему Боки - JLH на германии, нахрена он там нужен, там класс А. Ладно, распинаться за германий не буду, не моя тяма. А вот Линксу нужно непременно сообщить что он нерысь, родишвий сеё дитя
- 806 replies
-
- усилитель
- транзисторы
-
(and 2 more)
Tagged with:
-
Прекратите офтопить, Святослав его логин а зовут его Сергей. Хватит об этом.
- 806 replies
-
- усилитель
- транзисторы
-
(and 2 more)
Tagged with:
-
Владимиру Перепелкину и всем знатокам германия, а не достаточно установить только в ВК германий, зачем тулить его везде. Ведь понятно для чего он на выходе, соответственно и в классе А ему нечего делать на выходе, он свои функции прекрасно выполняет в ВК в класcе АВ и даже в В.
- 806 replies
-
- усилитель
- транзисторы
-
(and 2 more)
Tagged with:
-
Сережа его имя, погонялово - Святослав . Извиняюсь за офтоп.
- 806 replies
-
- усилитель
- транзисторы
-
(and 2 more)
Tagged with:
-
Есть ФТ: 0,022х200в 0,018х200в 0,01х200в 6800х200в 820х200в 560х200в К40У-9 0,01x200в Очень нужны транзисторы 2Т602Б(А), КТ602Б(А).
-
А капиллярную медную трубку кто-нибудь пробовал?
-
-
Сейчас это не прокатывает. В деревне еще возможно прокатит....
- 44 replies
-
- транзисторы
- усилитель
-
(and 2 more)
Tagged with:
-
ВВ Сухова а точнее Видерхольда - прошлый век. Фотон хвалят. https://forum.cxem.net/index.php?/topic/238199-фотон-симметричный-усилитель-с-тос/#comment-3617402 https://rcl-electro.ru/threads/УМ-Фотон-или-модернизация-усилителя-с-ТОС.446/
