-
Posts
185 -
Joined
-
Last visited
-
Days Won
2
Katharina Richter's Achievements
-
Доброго времени .
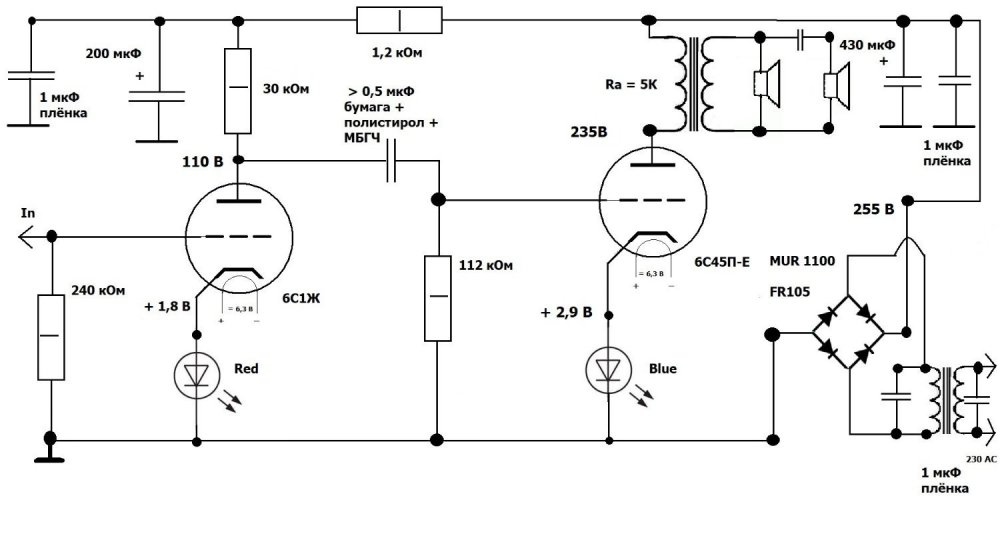
В теме про светодиоды вы выложили схему своего усилителя , подскажите , чем обусловлен выбор 6с45п?
- Show previous comments 5 more
-
-
Реальные светодиоды, простые в смысле, имеют падание напряжения в зависимости от энергии излучаемых фотонов. Единицы эВ. Соответственно максимум - около 3,5 для некоторых синих и белых диодов. А сборки имеют больше дифференциальное сопротивление, ввиду по сути последовательного суммирования этого самого сопротивления
-
