Jump to content

VladimirZh

Members
  • Posts

    10
  • Joined

  • Last visited

Everything posted by VladimirZh

  1. В ультролинейном включении 6 Ватт, в пентодном около 10, резистор со 2-й сетки на питание 1 кОм нормально?
  2. Напряжение на катодном 19,7в резистор 240 Ом, лампы другие поставил, вроде нормально
  3. И ещё проблема возникла, одна лампа раскаляется
  4. Собрал по этой схеме, более 9 ватт в пентодном режиме, вопрос резистор каким номиналом на 2-ю сетку выходной лампы лучше поставить? И катодные резисторы лучше раздельно на каждую выходную лампу?
  5. И ещё, лампы не подобранные в пары, тогда катодные резисторы лучше на каждую лампу подбирать на одинаковые токи?
  6. Пробовал эту схему, звук тихий. В ультролинейном режиме на Днипро 14а, питание 306в
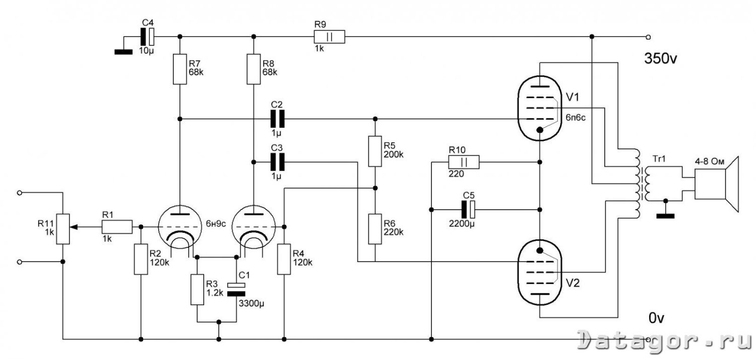
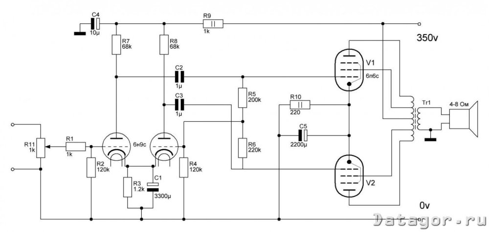
  7. Имеются выходные трансформаторы от Днипро 14а, хотел бы собрать двухтакт из имеющихся ламп 6п6с + 6н9с, нужна схема
×
×
  • Create New...