-
Posts
19 -
Joined
-
Last visited
-
Days Won
1
Content Type
Profiles
Forums
Events
Everything posted by Сергеев Сергей
-
Ремонт и доработка динамиков.
Сергеев Сергей replied to Сергеев Сергей's topic in Радиорынок's Услуги
ignhim! Извините только сейчас увидел. Нет. Не мое. johnson1496! конечно можно. Пишите лучше ватсап, вайбер, телеграм: 89647335850 -
Этот корректор был сделан лет 25 назад. В начале моего увлечения лампами. Блок питания выносной. В отдельном корпусе. Минус- довольно высокое выходное сопротивление. Не для транзисторных усилителей.
- 1 reply
-
- 2
-
-
Мощный однотактный усилитель на ГУ-50. Схема однотактного усилителя на 6ж52п и ГУ-50 сделана в триодном включении как первой, так выходной лампы. Выбор 6ж52п обусловлен довольно высоким коэффициентом усиления и низким внутренним сопротивлением. Можно применить 6с45п, 6э5п, 6п14, 6п15 и т.п. Выходная лампа ГУ-50 включена с фиксированным смещением в триодном включении . вторая и третья сетка соединены с анодом для снижения внутреннего сопротивления лампы, как рекомендовал А.Резвой. Эту схему можно рекомендовать для переделки Прибоя. Для этого нужно ввести в выходной трансформатор немагнитную прокладку. Например принтерная бумага в два-три слоя. Трансформатор Прибоя хорошо подойдет при сопротивлении акустики 8-16 ом. Измеренные технические характеристики: Мощность-8 ватт. Диапазон частот по уровню -3дб 12-70 000 гц. Схема с одной лампой ГУ-50. Фото. При использовании колонок на 4-6 ома или желании повысить мощность и увеличить коэффициент демпфирования и снизить нижнюю частоту следует использовать схему с двумя лампами ГУ-50. Мощность с двумя лампами 14 ватт. Диапазон частот по уровню -3дб 9-80 000 гц. Сам был удивлен замерами, но это факт. Схема с двумя лампами ГУ-50. Фото. Схема с двумя лампами с драйвером на 6Э5П. Почти по Манакову. Чувствительность у этой схемы 0,4 вольта. Схема с батарейным смещением. Схема блока питания на базе сетевого трансформатора от Прибоя-ум50. Схема напряжения смещения сделана по схеме удвоителя, чтобы получить нужное напряжение. При использовании двух ламп нужно добавить второй резистор смещения. Я использовал два регулятора смещения для точной подстройки режимов. Именно поэтому два разделительных конденсатора на выходные лампы. Ток выходных ламп 95ма при анодном напряжении 400вольт. В этом, почти максимальном режиме лучшее качество. Учтя пожелание коллег по форуму Аудиопортал, добавил в схему фильтр по питанию. Хорошо показал себя электронный фильтр на полевом транзисторе- устройство УЗФ. Фото УЗФ. Апгрейд. Емкости конденсаторов питания можно увеличивать до… сколько позволит ваш кошелек. Стабилизаторы сделаны на УЗФ.
- 1 reply
-
- 4
-
-
Двухтактный усилитель на 6п3с и 6н8с. Так уж сложилось, что ранее я не делал подобный усилитель. Вначале как-то сразу хотелось сделать что-то мощнее и с новыми подходами. Но вот решил попробовать классический подход в духе лучших усилителей 60-х годов, и получилась хорошая вещь. Корпус заказал в фирме Astra audio. Прислали в Иркутск довольно быстро. Добротный корпус с комплектом разъемов, регуляторов и проч. Схема классическая, ничего нового. Двухтактник в классе АВ с ультралинейным включением с небольшой ООС. Установил переключатель, который позволяет не только отключать ООС, но и менять ее глубину. А также переключатель позволяющий переключать из ультралинейного режима в триодное включение выходных ламп. Можно испробовать все варианты, и выбрать лучший на Ваш слух. Звук теплый и бархатистый, в общем, КЛАССИКА. Схема. Вариант1. Технические параметры: Без ООС АЧХ- 20-20000герц с неравномерностью +0,4 -2,15 дБ Гармоники- 1,3% Интермодуляц искажения- 1,6% С ООС АЧХ- 20-20000герц с неравномерностью +0,18 -0,45 дБ. Гармоники 0,56% Интермодуляц искажения -0,87% Хотя параметры с ООС гораздо лучше, звук без ООС более открытый. Вариант 2. Вариант 3. Самый простой и самый лучший! Недостаток - относительно низкая чувствительность. Вариант 4. Входные лампы 6н9с. Лишенный недостатков третьего.
-
Поступил такой интересный заказ - сделать из 2а-12 18 дюймовый динамик. То есть, наростить корзину. Заказчик сам изготовил переходник и прислал мне. Вариант из мдф, конечно лучше алюминий. Но - что есть... Если получится удачно, далее можно и из алюминия делать. Мотор слабоват. У 2а-11 мощнее. Но что есть... Пришлось делать диффузор облегченный. Вес диффузора 44 грамма вместе с подвесом
-
- 2
-
-
Схема родилась по просьбе Романа Топталова. Ничего нового, стандартная схема с пассивной коррекцией. Сверминиатюрные лампы позволяют получить размер корректора как пачка сигарет. Правда блок питания получается побольше. При использовании УЗФ можно значительно уменьшить номиналы конденсаторов в фильтре питания. И тем самым уменьшить и размер блока питания. УЗФ в данном случае можно применять без радиатора. Схема рассчитана на напряжение питания 250 вольт. При использовании 200 вольтового блока питания резисторы R7 и R8 нужно уменьшить до 330 ом. Для снижения выходного сопротивления стоит применить параллельное включение ламп. Схема с параллельным включением.
-
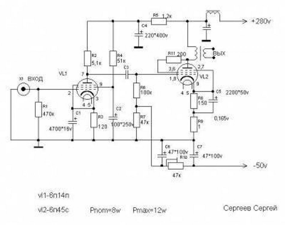
Представляю свою версию однотактного усилителя на лампе 6п45с. За основу взята схема А.МАНАКОВА Мне не удалось найти 6э5п, поэтому решил попробовать 6п15п и 6п14п. Мне показалось, что 6п14п звучит лучше, к тому же она более доступна. Лампа 6п45с при фиксированном смещении ведет себя не стабильно (плывет ток). При автосмещении большая рассеиваемая мощность на катодном резисторе. Я выбрал компромиссный вариант - полуавтоматическое смещение. Катодный резистор 150 ом зашунтирован конденсатором 2200мкф* 35вольт. На сетку подано отрицательное смещение от отдельного маломощного трансформатора (можно домотать доп. обмотку наТС-180). Я использовал 12в транс от маломощного блока питания(50-200ма) включив вторичку на накальную обмотку 6,3в. В качестве силового использован ТС-180. Лучший вариант использование двух ТС-180 (два моноблока) или одного ТС-270. В качестве выходного можно применить ТС-180 без переделки (с обязательным немагнитным зазором), но лучше перемотать, так как без перемотки будет спад по верхам и низам. Первичная обмотка (750 витков на каждой катушке, диаметр провода 0,3-0,35мм) находится между частями вторичной (120+120витков на каждой катушке, диаметр 0,6-0,7мм). Две первичные обмотки соединяются последовательно, четыре вторичные - параллельно (на нагрузку 8 ом). Манаков рекомендовал такое включение для 4 ом. На мой взгляд (слух) это лучше подходит для 8 ом. Лучше демпфирование. Шире диапазон НЧ. Лучше конечно приобрести фирменный транс, но это стоит денег и не малых. Решать вам. Многие считают, что из железа ТС-180 не сделать хороший транс. Может это не идеал, но на халяву… Тем не менее, вот что получилось- Fн-23гц. Fв-26000гц на уровне -1db.Измерялось на мощности 4 ватта. Мощность до начала ограничения синусоиды (вернее- скругления) -8вт. Максимальная-12вт. Вариант схемы 6п14п-6п45с http://tubeaudio.ucoz.ru/_pu/0/s40544901.jpg Схема блока питания. http://tubeaudi.ucoz.ru/_pu/0/s90565046.jpg Нашел у Клауса статью "Варианты фиксированного смещения” и решил поэкспериментировать с 6п45с. Результат порадовал. Вариант для 6п45с-напряжение смещения -125вольт подается через стабилитрон на 72 вольта. При изменении сетевого напряжения от 160 до 250 вольт мощность на аноде остается практически постоянной. После 7 лет эксплуатации проверил режимы выходных ламп. Ток не изменился!!! Благодаря выбору смещения. НАСТРОЙКА. Настройка заключается в подборе резистора R4 в цепи 2й сетки 6п14п по максимуму усиления и регулировка тока анода 6п45с подстроечным резистором R10 по падению напряжения на R9-0,165вольт
- 1 reply
-
- 3
-
-
- усилитель
- однотактный
-
(and 2 more)
Tagged with:
-
Главное отличие- эти диффузоры не прессуются. И не прогреваются. Поэтому высыхают долго. Что не технологично в условиях завода. Отличие в звуке- Непрессованные Диффузоры имеют меньше выбросов на АЧХ, которые на прессованных возникают из-за локальных резонансов. У непрессованных лучше коэффициент демпфирования. Именно поэтому нет "яркости"- если под яркостью понимать пики на СЧ. Спад На ВЧ именно из-за демпфирования. Но как НЧ и особенно СЧ они , намного лучше. В полосе до 5-10 кгц. Минимальный вес 8"- 1,95 грамм. 6"- 1,25 грамм 4" вместе с подвесом- 0,9 грамм. На фото бумага разная. Понравился вариант с 30 % содержанием волокон конопли.
-
Слепок с оригинального диффузора. Гипсовый слепок с обоих сторон. Оригинал пропитывается лаком для придания влагоустойчивости. И заливается гипсом. И самое главное и сложное- бумага. В качестве основы предпочитаю использовать бумагу от старых диффузоров. Благо после ремонта много остается. В отсутствии можно использовать бумагу жесткую, плотную, например, некоторые типы оберточной. Как из бумаги сделать целлюлозу? Об этом много написано-http://www.iablotchki.narod.ru/nov_str_6.htm http://compuart.ru/Archive/CA/2003/7/5/ Варить приходится несколько часов, меняя раствор. Пока не получим отдельные волокна без кусочков. Время предположить невозможно. иногда 3 часа. а иногда и 10. Причем, чем трудней разваривается бумага, тем она лучше для нашей цели. Когда бумага распадется на волокна, хорошо промыть . Далее пропустить через крупное сито (2-2,5мм), чтобы отсеять не разварившуюся часть. Как вариант дуршлат. Это и есть признак готовности. Заметил, что бумага, которая труднее поддается развариванию, лучше и жестче. Добавки в бумажную массу. Я использую волокна конопли, крапивы, листьев ландыша. Заготовка поздней осенью, когда уже растения повяли и пожелтели. У крапивы и конопли заготавливаются стебли. У ландышей- листья. Как получить из них волокна, много написано в интернете. Например- http://www.rodniki.bel.ru/bit/od_krapiva1.html К сожалению все вручную. И долго. Но если найдете канат или веревку из конопли, то считайте большая часть дела сделана.
-
- 4
-
-
-
Мои переделки динамиков Даже и не знаю с чего начать. Много есть на моем сайте http://tubeaudio.ucoz.ru/ И на форуме http://hiend.borda.ru/ Мне по душе звучание винтажных динамиков. Особенно 50-60 годов. И свои динамики делаю максимально похожими. Лучше в плане баса. нет выпяченной середины. Но это не значит что все мои динамики такие. По заказу делаю все, что клиент пожелает (в разумных пределах) На мой взгляд- главное в звуке динамиков- это диффузор. Именно в качестве звука. Можно увеличить индукцию, увеличить BL. повысим чувствительность. это да. но звучание изменится только в низу. В районе резонанса. Мое мнение- главное это качественная середина. Спрашивайте, что не понятно. Чем смогу.
-
Ремонт любых динамиков от вч до сабов. Доработка по вашим пожеланиям. Замена диффузоров на диффузоры моего изготовления. Непрессованные с коноплей. Нахожусь в Иркутске. Тел 89025661681, 89647335850 ватсап, вайбер, телеграм
