-
Posts
3084 -
Joined
-
Last visited
-
Days Won
21
Content Type
Profiles
Forums
Events
Everything posted by юрий робертович
-
3-фазная сеть, по домам разведено, зимой в жуткие холода 215 вольт, у себя еще и 2квт обогреватель включен. Остальное время года 230в +/-5-7%
-
По новым правилам, даже у нас в деревне +/- 10% сеть, отсюда +/- 10% накал, зачем стаб сети?
-
Любимые схемы Юрия Робертовича
юрий робертович replied to юрий робертович's topic in Help for beginners
Переделка Аккорда в Астру, высокие при максиме(!), оба и не заметили превращения синуса в треугольники, потому что сигнал средний, и ВЧ усредняются -
Любимые схемы Юрия Робертовича
юрий робертович replied to юрий робертович's topic in Help for beginners
-
Любимые схемы Юрия Робертовича
юрий робертович replied to юрий робертович's topic in Help for beginners
-
Любимые схемы Юрия Робертовича
юрий робертович replied to юрий робертович's topic in Help for beginners
-
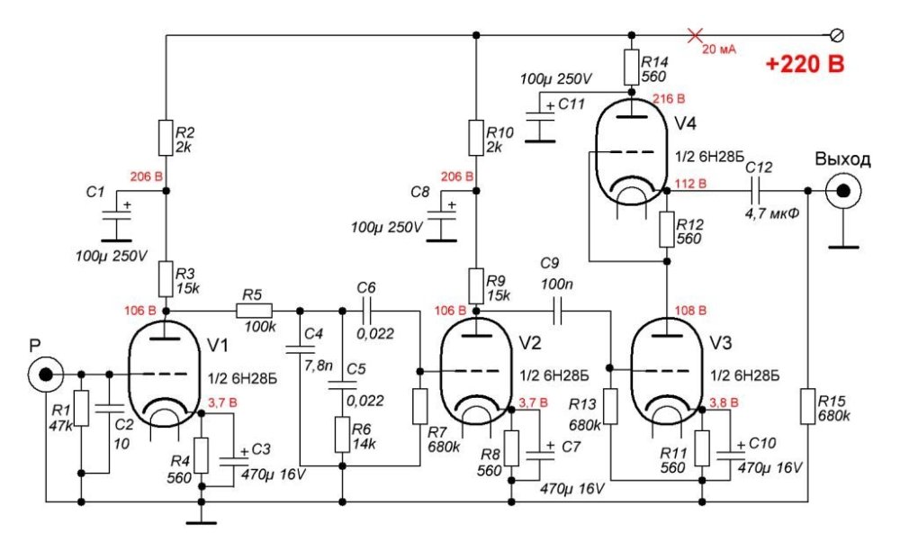
214в/3,5 ком=61ма 400в-214в-~6в=180в 180в*61ма=11вт, что НЕ так?
-
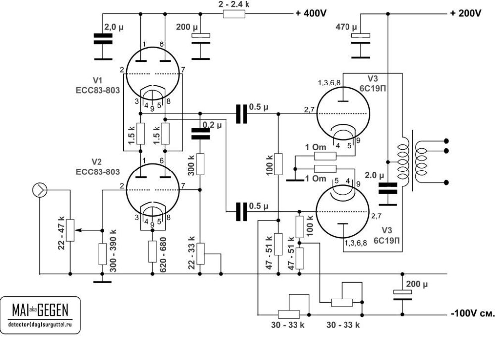
Учитесь у Шалина, никаких дурацких каскодов, в преде пентодов, стабов непонятно зачем 6s19pshalin.doc
-
Ну все неправильно это в Худе Ге, делал с 1982 и до сих пор, но я ведь ни разу не сказал ДимДимычу, все говно, сделай так. "Тщательней надо, ребята", Жванецкий, Райкин. Так и в Ге усилителях, мне козырные Корвет и Астра-207, и Дуаль, из них в Е-бурге CV3 знаю двоих, и ничего им и не надо.
-
А как CV1, 2, 12,20, непорядочек? И вообще, кремний бывает и лучше германия
- 901 replies
-
- усилитель
- транзисторы
-
(and 2 more)
Tagged with:
-
Почему удалили по усилителям Дуаль,, сегодня напИсал?
- 901 replies
-
- усилитель
- транзисторы
-
(and 2 more)
Tagged with:
-
2007 год, работает нормально, и разобрал. LW и не думал.
-
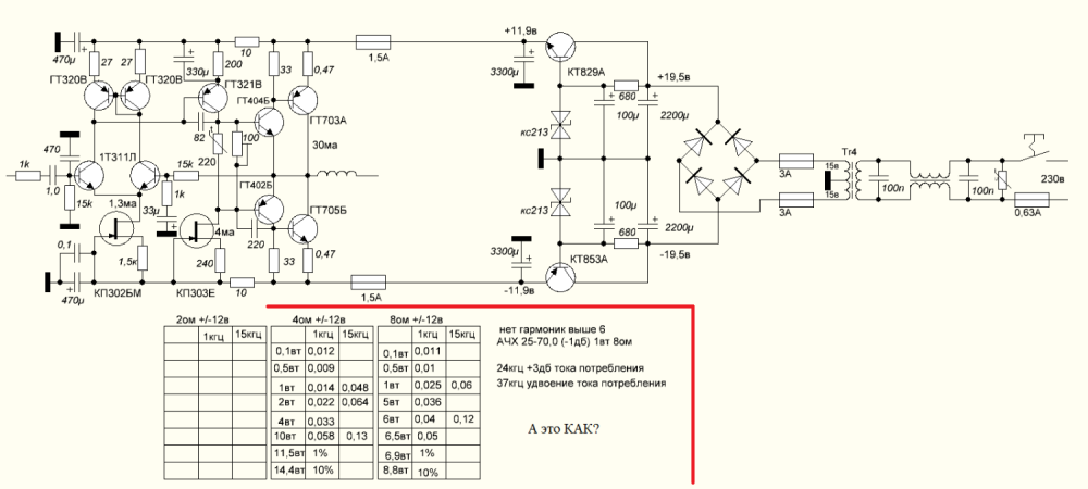
Старая тетрадка 2006-2008 годов, СЕ на 6ж9п-е и 6с19п-в, ТВЗ от силовика хез силового лампового, сделал с зазором, обмотки 220+240вольт - анод, 10+10+6,5вольт - вторичка. Пары не нашел
-
- 1380 replies
-
- схемы
- фонокорректор
-
(and 2 more)
Tagged with:
-
Мой лучший кор, который я сделал, это Орлова. Только не надо мне дельных советов, сам могу с ворох, и всегда САМ делаю по своему, схема примерная, но не окончательная, стояла в Б1-01 с 1988 по 2007, и с ней продал
- 1380 replies
-
- схемы
- фонокорректор
-
(and 2 more)
Tagged with:
-
-
-
Пока лежит, схема как раз нормальная, подкорректирую чуть
-
6н2п-ЕВ 1969г серебристые аноды, у них даже 3 держателя анода, нижнее фото Ценят их гитарники, молчаливые, и знающие лампы просто
-
"Чтоб никто не догадался", наверное. Года два, примерно такая, и спарки транзисторов 2sk3200 kta1268 лежат, достану и взад, ну не люблю я транзюки, лампа круче
-
Заменить 6с33с на 6с19п в двухтакте, например от МАИ, потребление в десятки раз уменьшится. ПС: не люблю 6с33с, хоть реж меня, соревнования по Автозвуку в 2007 году убили меня насовсем, возненавидел эту чуду
-
6н14п, есс84
-
