-
Posts
3084 -
Joined
-
Last visited
-
Days Won
21
Content Type
Profiles
Forums
Events
Everything posted by юрий робертович
-
- 74 replies
-
- усилитель
- транзисторы
-
(and 1 more)
Tagged with:
-
Импульсный блок питания для усилителя
юрий робертович replied to chiort's topic in Радиорынок's Куплю
+18/-18 4а импусник, 12в 0,2а есть море 50 гц трансформаторов Talema, и наши, на 0,2а сделать примитивный лин. ист. пит. -
Любимые схемы Юрия Робертовича
юрий робертович replied to юрий робертович's topic in Help for beginners
-
Любимые схемы Юрия Робертовича
юрий робертович replied to юрий робертович's topic in Help for beginners
Учился на Радиофаке УПИ 1974-1979 по специальности 0701, и именно с германиевыми транзисторами, не изучали тогда кремний. Но в Ge любого заткну... Посмотрите ВНИМАТЕЛЬНО на спектр гармоник, или вам все одногояйцево. С кремнии сами найдете, если есть желание -
50-12.000 гц по -3 дб, или хуже
-
Любимые схемы Юрия Робертовича
юрий робертович replied to юрий робертович's topic in Help for beginners
Маломощные кт3102 и кт3107 в помощь -
Любимые схемы Юрия Робертовича
юрий робертович replied to юрий робертович's topic in Help for beginners
-
220в/268в=0,82 вторичка (5 вольт+5 вольт)*0,82=8,2вольт, посчитать R балласт, или (6,3в+1,3в)*0,82=6,2в на пределе
-
ТН36, 46 127/220 сеть 1-3 и 4-6, вторич 5в+5в, добавить R балласт, иначе замучают фоном. Как и только на 220в
-
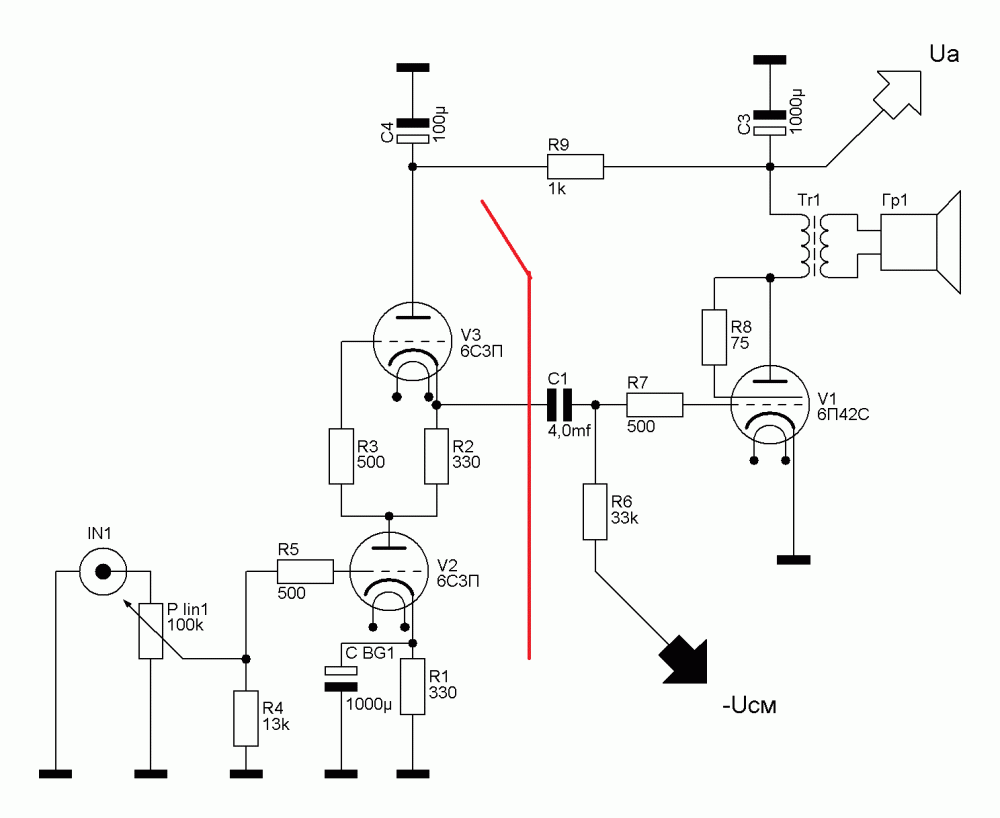
"Старый стал, ленивый.. А помнишь, какой я был?" Белое солнце пустыни Лет десять как сочиняю только 3-х каскадные коры, с малым мю, и лофтины или полу-лофтины, всякие экзотические лампы не мой профиль
-
Мне подарил корпус для кора на Новый год Дмитрий Симонов, я сочинил схему под корпус, пробовал несколько разных вариантов, остановился на этом. "Кто ищет — тот всегда найдёт!" из к/ф Дети капитана Гранта ПС: Кор Саши Бокарёва в таком же корпусе на 6ж32п-СРПП 6н23п-ев
-
А зачем одновременно сверху-снизу? Но можно, на бок поставить. Текстолит обрезал по размеру первым делом, кончайте шутить
-
Запросто настраивается, плату поставил на стоечки сверху и снизу, крути-верти как хочешь, и все доступно и сверху, и снизу. Настроил, закрыл, вот и все.
-
На плате из стеклотекстолита монтаж с двух сторон, все занято сверху и снизу. И почти все выводами деталей, слабО так?
-
-
Не люблю монстрообразные конструкции, и весом более 30 килограмм, глядишь и пол продавит, пример Фломастер, без всяких закидонов
-
-
-
На работе, и с п/провод. ес-нно СРПП на есс83, например SRPP_Blencowe.pdf
-
Каскодов еще в длинных линиях наелся, делайте если хотите, без меня...
-
Осцилл. С1-73 делал замеры, помогало. Старый комп вместе с винтом пришел каюк, и все пропало...
-
Любимые схемы Юрия Робертовича
юрий робертович replied to юрий робертович's topic in Help for beginners
-
Любимые схемы Юрия Робертовича
юрий робертович replied to юрий робертович's topic in Help for beginners
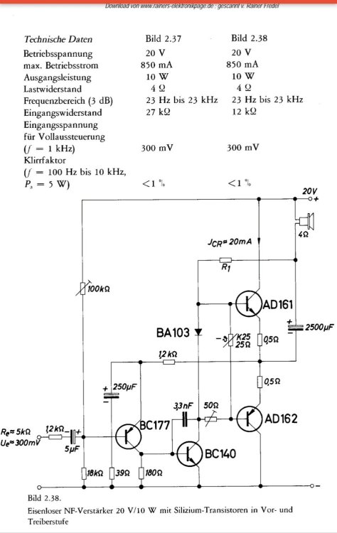
AD161 162 часто попадаются перемаркированные, не залетите, китай не дремлет! Если не уверены, гт806 берите -
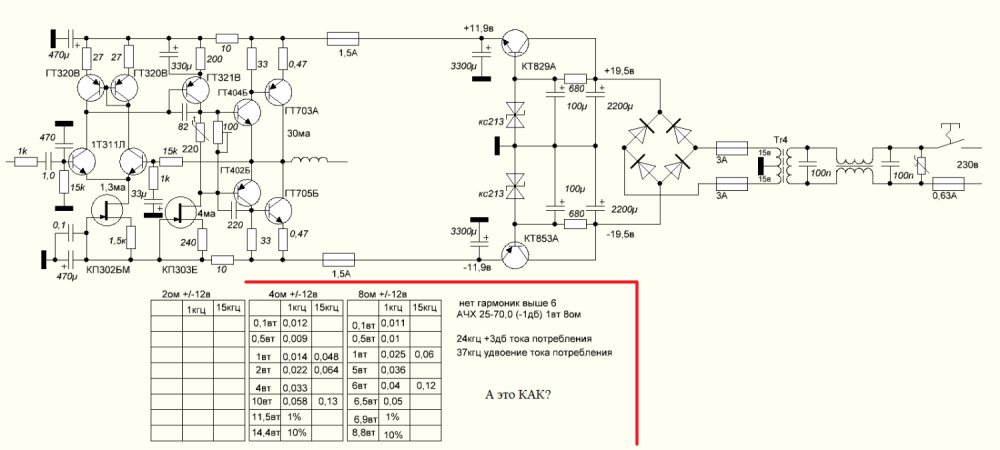
С года 2010, у меня работает активный фильтр-стабилизатор сетевого напряжения, для питания бытовой Hi-Fi и Hi-End аппаратуры. Стабилизатор обеспечивает выходное напряжение 220В+/- 3% при изменении сетевого напряжения от 190В до 250В и не искажает форму сетевого напряжения. Мощность 600вт, на мою систему хватает. Делает Владимир Тимофеев, из Долгопрудного, обошелся в 6 тыс. руб, есть на форуме Timvlv
-
СГ4С зачем? Каскод терпеть не могу, ИМХО.
