-
Posts
3084 -
Joined
-
Last visited
-
Days Won
21
Content Type
Profiles
Forums
Events
Everything posted by юрий робертович
-
Любимые схемы Юрия Робертовича
юрий робертович replied to юрий робертович's topic in Help for beginners
Уберите тему, мне неинтересно, и остальным тем более. Спасибо. -
Любимые схемы Юрия Робертовича
юрий робертович replied to юрий робертович's topic in Help for beginners
Создали тему любимые схемы ЮР, и хрен с ней, не буду пИсать, хватит. Когда пришел в 1979г в НИИ, дали задание, сделать для АВК усилитель до +/- 100в, погрешность 0,2%, хорошо бы 0,1%, и полосу до 100гц. Получилось, вых на 1т806в и кт805б, клепали лет десять. А помог ж. Радио и Георгий Крылов с УНЧ кт903 и гт806, которую тоже делал неоднократно, схема класс. -
Любимые схемы Юрия Робертовича
юрий робертович replied to юрий робертович's topic in Help for beginners
все делают каскод, потому что Стан Марш сказал, так БЫЛО, и не надо передергивать, сорри -
Любимые схемы Юрия Робертовича
юрий робертович replied to юрий робертович's topic in Help for beginners
Сергей Ал. Похоже, и в ламповом разделе надо создавать тему, аналогичную https://newaudioportal.com/topic/6049-любимые-схемы-юрия-робертовича/page/3/#comments И к чему это приведет, все делают каскод, потому чта Стан Марш сказал, ставим кондеры Мундорф, они круче и тд итп. Это форум научно-технический, можем обмениваться идеями, и разумными, а не что кому приснится -
Конденсаторы электролитические и всякие другие. Для БП и не только.
юрий робертович replied to Alex Torres's topic in Passive
Филипс-204(ЦФ убран), Одесский вариант, причём намертво, ЦФ SAA7030 выпаян, заменен 4 перемычками. Лучше не надо. -
Любимые схемы Юрия Робертовича
юрий робертович replied to юрий робертович's topic in Help for beginners
-
Отношусь по-философски, лучшая лампа, это без закидонов, а одна всего. Каскод в драйвере - смерть поэта. 6с19п нормально, 6с41с, как бы выпендриться, все равно фуфло, на всякий ИМХО много раз.
-
va6s19p.pdf
-
-
Любимые схемы Юрия Робертовича
юрий робертович replied to юрий робертович's topic in Help for beginners
-
Любимые схемы Юрия Робертовича
юрий робертович replied to юрий робертович's topic in Help for beginners
-
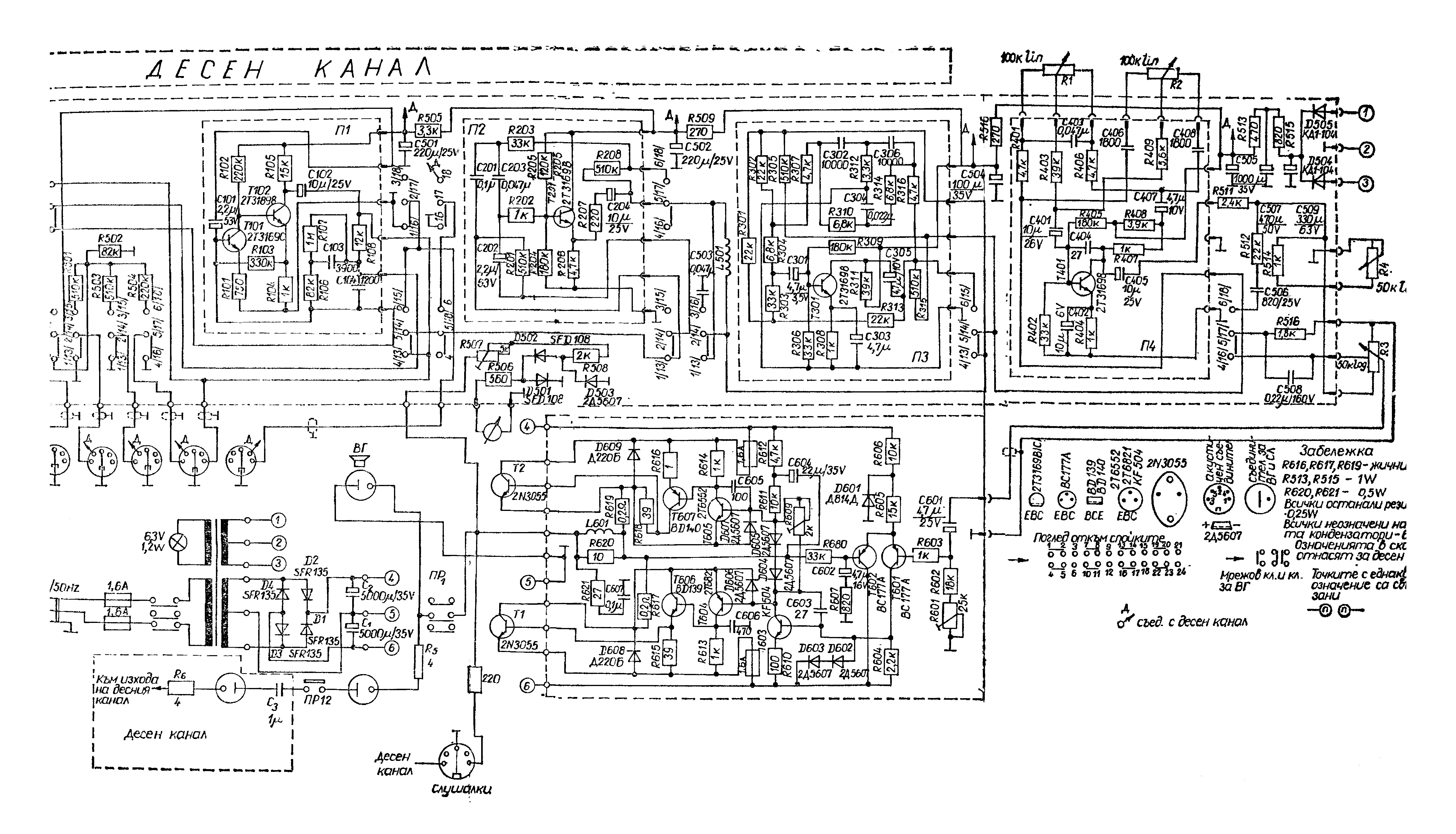
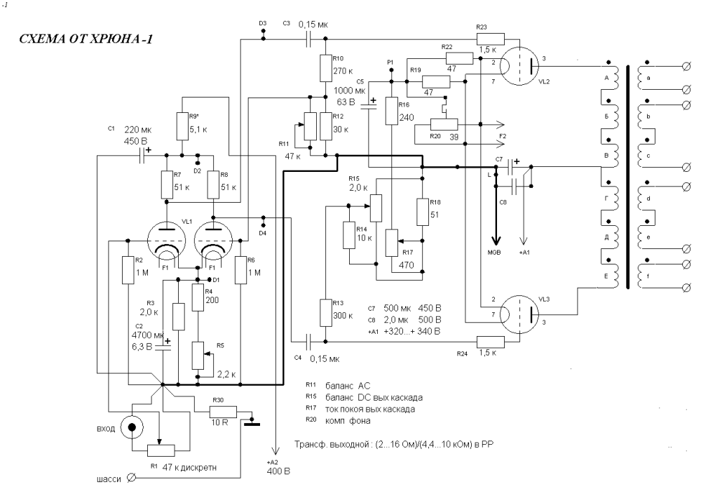
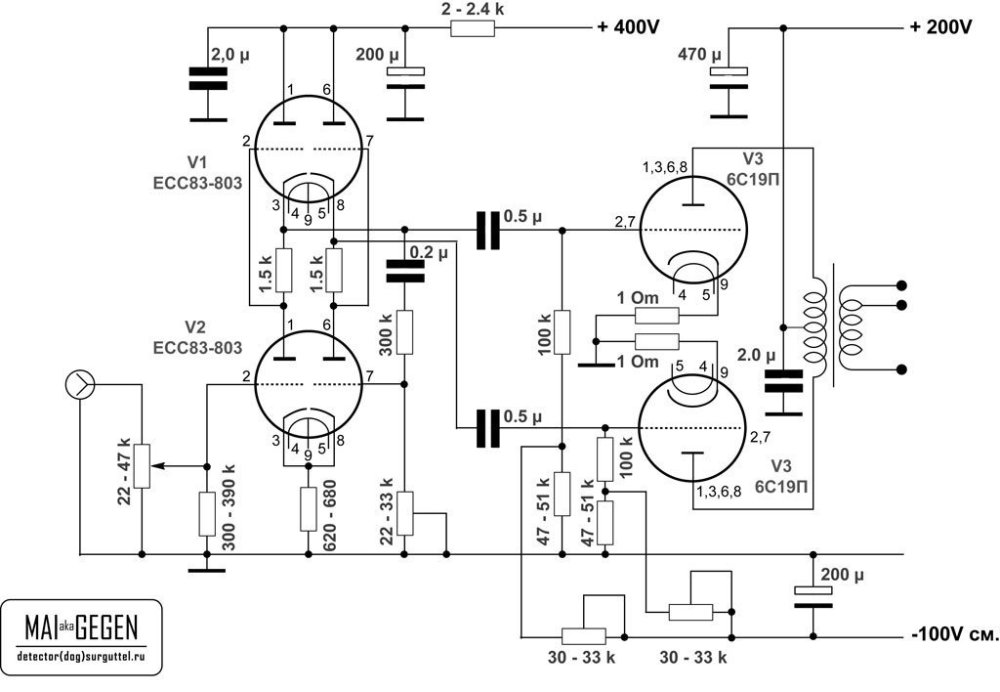
Наверное нужен кому то и такой усилок.
-
Любимые схемы Юрия Робертовича
юрий робертович replied to юрий робертович's topic in Help for beginners
Какие есть, устроит? -
Любимые схемы Юрия Робертовича
юрий робертович replied to юрий робертович's topic in Help for beginners
Хочу Шиклаи мп11-мп15 и гт703-705, сделаю -
Любимые схемы Юрия Робертовича
юрий робертович replied to юрий робертович's topic in Help for beginners
"Проходят неслышно года, как подводные лодки, И новый рубеж, обозначенный господом, взят. Короткие письма, как будто военные сводки Сегодня дороже нам самых высоких наград. В какой то деревне коня поменяли на царство, А мне не хватает не сказанных слов и письма. Я их принимаю, как лучшее в мире лекарство, Когда на душе, как в природе, бывает зима. За лучших друзей поднимая заздравную чашу, Я пью, как положено, налитый кубок до дна. И если мы даже немного становимся старше, То это для нас как глоток дорогого вина. Я всё понимаю, заели дела и заботы. Но мы не сдаёмся, нам рано пока что в запас. И я не забуду всех тех, кто в прошедшие годы Мне руку подал и, быть может, поэтому спас. А тех, кто во имя постов и достойных регалий Себя возвышая, ломал нас как будто дрова, Мы всё же простили, и их не считаем врагами, Но ценим друзей и о них вспоминаем сперва. Мы всё не успели и ночью нам снится погоня За призрачным счастьем, где будет тепло и светло. Но если нам снова сегодня прикажут "По коням!" Мы будем готовы, найдя стремена и седло." Борис Поволоцкий -
Любимые схемы Юрия Робертовича
юрий робертович replied to юрий робертович's topic in Help for beginners
Папа Шукстов многому научил, даже осцилл. с минимальной С вх сигнал смотреть, двумя разнесенными проводками -
Любимые схемы Юрия Робертовича
юрий робертович replied to юрий робертович's topic in Help for beginners
-
Любимые схемы Юрия Робертовича
юрий робертович replied to юрий робертович's topic in Help for beginners
Никогда не стремился к научной работе, диссертацию написать и тп, я практик. -
Любимые схемы Юрия Робертовича
юрий робертович replied to юрий робертович's topic in Help for beginners
Кафедра "Радиоприемные устройства", одни МЭТРЫ в наше время, Данилюк Виктор Адамович, Болтаев Александр Васильевич, Никитин Никита Петрович, Комаров Георгий Александрович, Гадзиковский Викентий Иванович. На третьем курсе, лабораторка, определяли Ку эмиттерного повторителя, время ужас, прямо после ноябрьских праздников... Измеряю - К=2,5, ну не может, другой, третий, все равно. Болтаев Александр Васильевич, помню навсегда, умную фразу сказал, если против логики, она не причем, смотри причину. -
Любимые схемы Юрия Робертовича
юрий робертович replied to юрий робертович's topic in Help for beginners
Еще в институте по Усилителям проходили, причем целый год на третьем курсе, просто без слова Шиклаи. У нас другая программа -
Любимые схемы Юрия Робертовича
юрий робертович replied to юрий робертович's topic in Help for beginners
Это точно, что под руку попалось. -
Любимые схемы Юрия Робертовича
юрий робертович replied to юрий робертович's topic in Help for beginners
Зато помню как с Юрой напились в его 50-летие, на кухне добавили "шило"(кто не знает, и не надо), и домой смутно дошел. У Юры сын мой ровестник, работал в НИИ ТяжМаш, мы много чего доброго и дурного(5-ти полосный экв. Левинзона-Логинова, смерть поэта) напридумывали. И на копейку Сереги. -
Любимые схемы Юрия Робертовича
юрий робертович replied to юрий робертович's topic in Help for beginners
-
Любимые схемы Юрия Робертовича
юрий робертович replied to юрий робертович's topic in Help for beginners
Пришел в НИИ в 79 году, с второго дня познакомился с монтажником Юрием, ему 48, мне 22, и сразу сдружились, между делом домашние, УНЧ всякие разные, автоприемники, у обоих машина Москвич 403, у меня вскоре Жига 2102, зажигания всякие и тд. -
Любимые схемы Юрия Робертовича
юрий робертович replied to юрий робертович's topic in Help for beginners
Типа анекдота, извиняйте "В университете на лекции по психологии. Профессор: - Сегодня мы изучим на примере три исходные стадии психики человека: удивление, раздражение и гнев. Взяв телефон, профессор набирает первый попавшийся номер. - Здравствуйте, а Васю можно? - А здесь такой не живет. - Вот, - улыбаясь, говорит профессор, - это легкое удивление. Затем набирает номер снова. - Здравствуйте, а Вася не подошел? - Да нет тут таких. Потирая руки, профессор заговорщицки подмигивает аудитории и третий раз набирает номер. - Так Васи нет? - Да пошел ты! - Что ж, надеюсь, пример понятен. С первой парты встает студент. - Простите, профессор, но вы забыли четвертую стадию. - Это какую же? - Стадию офигевания. Подойдя к кафедре, студент набирает номер. - Добрый день. Это Вася. Мне никто не звонил?"
